Suppr超能文献

1879年塔申贝格的微杯虫科(扁形动物门:多后盘吸虫纲)的两个新物种寄生于南非外海的南非鲷(硬骨鱼纲,鲷科)。

Two new species of Microcotylidae Taschenberg, 1879 (Platyhelminthes: Polyopisthocotyla) parasitising Diplodus capensis (Teleostei, Sparidae) off South Africa.

作者信息

Vermaak Anja, Bouguerche Chahinez, Acosta Aline A, Smit Nico J

机构信息

Water Research Group, Unit for Environmental Sciences and Management, North-West University, Potchefstroom 2531, South Africa.

Department of Zoology, Swedish Museum of Natural History, Box 50007, Stockholm SE-104 05, Sweden.

出版信息

Parasite. 2025;32:44. doi: 10.1051/parasite/2025037. Epub 2025 Jul 25.

Abstract

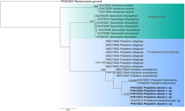
Microcotylids have rarely been reported along the South African coast, even though the Microcotylidae is one of the dominant polyopisthocotylan families. The present study focused on elucidating the parasite diversity of the Cape white seabream, Diplodus capensis (Smith), from various localities along the South African coast. By combining molecular and morphological techniques, two previously undescribed species of the Microcotylidae were identified. Atriaster ibamba n. sp. primarily differs from its congeners by the number and size of the hooks surrounding the genital atrium. Polylabris dassie n. sp. has a single vagina and is unique to most others of this genus by having a smaller male copulatory organ, and by the shape of this organ. This is the first report of species of Atriaster from South Africa, as well as the first report of any polyopisthocotylan from D. capensis. The present study also contributes the first genetic sequences of marine microcotylids from South Africa.

摘要

微杯虫科在南非海岸鲜有报道,尽管微杯虫科是多后盘吸虫的主要科之一。本研究聚焦于阐明南非海岸不同地点的南非黑鲷(Diplodus capensis,史密斯)的寄生虫多样性。通过结合分子和形态学技术,鉴定出了两种此前未描述过的微杯虫科物种。伊班巴星杯虫(Atriaster ibamba)新种主要与其同属物种的区别在于围绕生殖腔的钩的数量和大小。达西多唇虫(Polylabris dassie)新种有单一阴道,在该属的大多数其他物种中独一无二,其雄性交配器官较小且形状独特。这是南非关于星杯虫属物种的首次报道,也是关于南非黑鲷的多后盘吸虫的首次报道。本研究还提供了南非海洋微杯虫的首个基因序列。

https://cdn.ncbi.nlm.nih.gov/pmc/blobs/fcc3/12291546/7a5fea881aff/parasite-32-44-fig1.jpg

文献检索

告别复杂PubMed语法,用中文像聊天一样搜索,搜遍4000万医学文献。AI智能推荐,让科研检索更轻松。

立即免费搜索

文件翻译

保留排版,准确专业,支持PDF/Word/PPT等文件格式,支持 12+语言互译。

免费翻译文档

深度研究

AI帮你快速写综述,25分钟生成高质量综述,智能提取关键信息,辅助科研写作。

立即免费体验