Suppr超能文献

尿酸通过调节CHOP介导的内质网应激途径导致胰腺β细胞死亡和功能障碍。

Uric Acid Causes Pancreatic β Cell Death and Dysfunction via Modulating CHOP-Mediated Endoplasmic Reticulum Stress Pathways.

作者信息

Li Xueyan, Chen Yunan, Su Lei, He Jialin

机构信息

The Key Laboratory of Environmental Pollution Monitoring and Disease Control, Department of Nutrition, School of Public Health of Guizhou Medical University, Guiyang, 561000, China.

Guangdong Provincial Key Laboratory of Food, Nutrition and Health, Department of Nutrition, School of Public Health, Sun Yat-sen University (Northern Campus), Guangzhou, 510000, China.

出版信息

Diseases. 2025 Jul 7;13(7):213. doi: 10.3390/diseases13070213.

Abstract

BACKGROUND

Uric acid has been proposed as a diabetogenic factor while its effect on pancreatic β cell function remains elusive. This study aimed to explore the impact of uric acid levels on β cell function and delineate its underlying molecular mechanisms.

METHODS

Both in vivo hyperuricemia diet-induced mouse models and in vitro pancreatic β cell models were utilized.

RESULTS

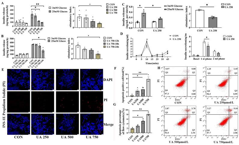
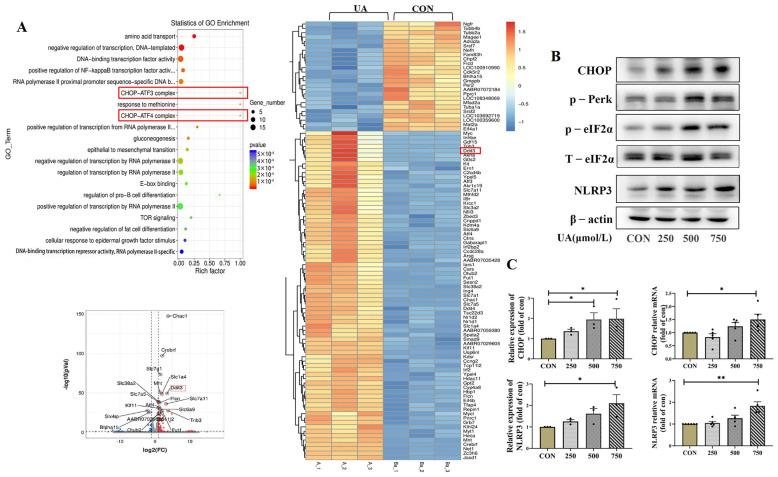
A progressive decrease in glucose-stimulated insulin secretion and increase in β cell apoptosis were observed in the hyperuricemia diet-induced mouse model, and these could be effectively restored by urate-lowering therapy. The dose- and time-dependent direct effects of uric acid on β cell apoptosis and insulin secretion were further confirmed in both INS-1E cells and primary isolated islets. Mechanistically, the primary role of expression of the endoplasmic reticulum stress marker C/EBP homologous protein (CHOP) was detected by RNA sequencing, and the inflammatory factor NLRP3 and pro-apoptotic genes were significantly upregulated by uric acid treatment.

CONCLUSIONS

Together, our findings indicate a direct crosstalk between uric acid and β cells via CHOP/NLRP3 pathway, providing a new understanding of the diabetogenic effect of uric acid.

摘要

背景

尿酸已被认为是一种致糖尿病因素,但其对胰腺β细胞功能的影响仍不明确。本研究旨在探讨尿酸水平对β细胞功能的影响,并阐明其潜在的分子机制。

方法

采用体内高尿酸血症饮食诱导的小鼠模型和体外胰腺β细胞模型。

结果

在高尿酸血症饮食诱导的小鼠模型中,观察到葡萄糖刺激的胰岛素分泌逐渐减少,β细胞凋亡增加,而这些可通过降尿酸治疗有效恢复。在INS-1E细胞和原代分离胰岛中进一步证实了尿酸对β细胞凋亡和胰岛素分泌的剂量和时间依赖性直接作用。机制上,通过RNA测序检测到内质网应激标志物C/EBP同源蛋白(CHOP)表达的主要作用,尿酸处理后炎症因子NLRP3和促凋亡基因显著上调。

结论

总之,我们的研究结果表明尿酸与β细胞之间通过CHOP/NLRP3途径存在直接相互作用,为尿酸的致糖尿病作用提供了新的认识。

https://cdn.ncbi.nlm.nih.gov/pmc/blobs/6049/12293447/0b68396fa0fa/diseases-13-00213-g001.jpg

文献检索

告别复杂PubMed语法,用中文像聊天一样搜索,搜遍4000万医学文献。AI智能推荐,让科研检索更轻松。

立即免费搜索

文件翻译

保留排版,准确专业,支持PDF/Word/PPT等文件格式,支持 12+语言互译。

免费翻译文档

深度研究

AI帮你快速写综述,25分钟生成高质量综述,智能提取关键信息,辅助科研写作。

立即免费体验