Suppr超能文献

铁死亡在急性呼吸窘迫综合征肺泡上皮细胞中的作用

Role of Ferroptosis in Alveolar Epithelial Cells in Acute Respiratory Distress Syndrome.

作者信息

Sun Bo, Wang Li, Zhang Tianqing

机构信息

Department of Critical Care Medicine, Cixi People Hospital Medical Health Group (Cixi People Hospital), Cixi, 315300, People's Republic of China.

Department of Emergency Medicine, Second Affiliated Hospital of School of Medicine, Zhejiang University, Hangzhou, 310052, People's Republic of China.

出版信息

J Inflamm Res. 2025 Jul 22;18:9679-9698. doi: 10.2147/JIR.S528482. eCollection 2025.

Abstract

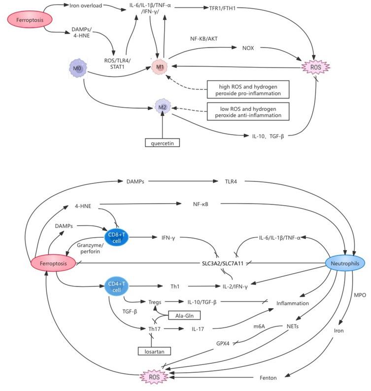
Acute respiratory distress syndrome (ARDS) is a life-threatening condition characterized by the rapid onset of respiratory failure resulting from extensive inflammation and damage to the alveolar‒capillary barrier. ARDS can be triggered by various factors, including pneumonia, sepsis, trauma, and aspiration, emphasizing its relevance in the field of critical care medicine. Ferroptosis is a novel form of regulated cell death that plays a crucial role in the pathophysiology of ARDS. Unlike apoptosis and necrosis, ferroptosis is characterized by the lethal accumulation of lipid peroxides (LPOs), which is driven primarily by dysregulated iron metabolism and oxidative stress. Alveolar epithelial cells (AECs), pivotal in maintaining pulmonary homeostasis and gas exchange, exhibit heightened vulnerability to ferroptosis in ARDS. The inflammatory microenvironment associated with this syndrome further highlights the potential impact of ferroptosis on lung injury and repair processes. This review elucidates the multifaceted relationships among ferroptosis, inflammation, and oxidative stress in AECs, providing insights into the pathological mechanisms through which ferroptosis contributes to lung injury and the disruption of the alveolar‒capillary barrier. Furthermore, the therapeutic implications of targeting ferroptosis in ARDS management, including the roles of antioxidants and intracellular nutrients in mitigating oxidative damage and preserving lung function, are discussed. These mechanistic insights underscore ferroptosis as a tractable therapeutic node in ARDS pathobiology.

摘要

急性呼吸窘迫综合征(ARDS)是一种危及生命的病症,其特征是由于肺泡-毛细血管屏障广泛炎症和损伤导致呼吸衰竭迅速发作。ARDS可由多种因素引发,包括肺炎、脓毒症、创伤和误吸,突显了其在重症医学领域的相关性。铁死亡是一种新型的程序性细胞死亡形式,在ARDS的病理生理学中起关键作用。与凋亡和坏死不同,铁死亡的特征是脂质过氧化物(LPOs)的致死性积累,这主要由铁代谢失调和氧化应激驱动。肺泡上皮细胞(AECs)在维持肺稳态和气体交换中起关键作用,在ARDS中对铁死亡表现出更高的易感性。与该综合征相关的炎症微环境进一步突显了铁死亡对肺损伤和修复过程的潜在影响。本综述阐明了AECs中铁死亡、炎症和氧化应激之间的多方面关系,深入了解铁死亡导致肺损伤和肺泡-毛细血管屏障破坏的病理机制。此外,还讨论了在ARDS管理中靶向铁死亡的治疗意义,包括抗氧化剂和细胞内营养物质在减轻氧化损伤和保护肺功能方面的作用。这些机制性见解强调铁死亡是ARDS病理生物学中一个易于处理的治疗节点。

https://cdn.ncbi.nlm.nih.gov/pmc/blobs/d2d5/12301132/15aa72cc64cf/JIR-18-9679-g0001.jpg

文献检索

告别复杂PubMed语法,用中文像聊天一样搜索,搜遍4000万医学文献。AI智能推荐,让科研检索更轻松。

立即免费搜索

文件翻译

保留排版,准确专业,支持PDF/Word/PPT等文件格式,支持 12+语言互译。

免费翻译文档

深度研究

AI帮你快速写综述,25分钟生成高质量综述,智能提取关键信息,辅助科研写作。

立即免费体验