Suppr超能文献

黍(Panicum miliaceum L.)耐旱性的宏基因组学和代谢组学视角

Metagenomic and Metabolomic Perspectives on the Drought Tolerance of Broomcorn Millet ( L.).

作者信息

Liu Yuhan, Ren Jiangling, Yu Binhong, Liu Sichen, Cao Xiaoning

机构信息

Center for Agricultural Genetic Resources Research, Shanxi Agricultural University, Taiyuan 030031, China.

College of Agriculture, Shanxi Agricultural University, Jinzhong 030801, China.

出版信息

Microorganisms. 2025 Jul 6;13(7):1593. doi: 10.3390/microorganisms13071593.

Abstract

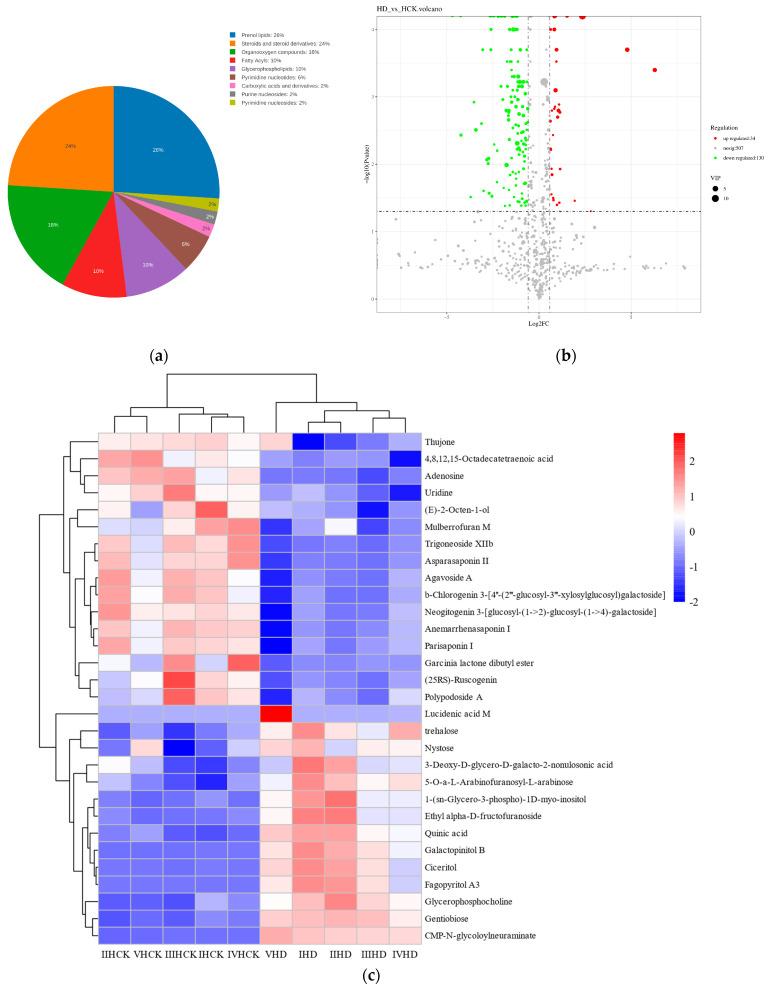
Drought stress is an important abiotic stress factor restricting crop production. Broomcorn millet ( L.) has become an ideal material for analyzing the stress adaptation mechanisms of crops due to its strong stress resistance. However, the functional characteristics of its rhizosphere microorganisms in response to drought remain unclear. In this study, metagenomics and metabolomics techniques were employed to systematically analyze the compositional characteristics of the microbial community, functional properties, and changes in metabolites in the rhizosphere soil of broomcorn millet under drought stress. On this basis, an analysis was conducted in combination with the differences in functional pathways. The results showed that the drought treatment during the flowering stage significantly altered the species composition of the rhizosphere microorganisms of broomcorn millet. Among them, the relative abundances of beneficial microorganisms such as , , , , , and increased significantly. Drought stress significantly affects the metabolic pathways of rhizosphere microorganisms. The relative abundances of genes associated with prokaryotes, glycolysis/gluconeogenesis, and other metabolic process (e.g., ribosome biosynthesis, amino sugar and nucleotide sugar metabolism, and fructose and mannose metabolism) increased significantly. Additionally, the expression levels of functional genes involved in the phosphorus cycle were markedly upregulated. Drought stress also significantly alters the content of specific rhizosphere soil metabolites (e.g., trehalose, proline). Under drought conditions, broomcorn millet may stabilize the rhizosphere microbial community by inducing its restructuring and recruiting beneficial fungal groups. These community-level changes can enhance element cycling efficiency, optimize symbiotic interactions between broomcorn millet and rhizosphere microorganisms, and ultimately improve the crop's drought adaptability. Furthermore, the soil metabolome (e.g., trehalose and proline) functions as a pivotal interfacial mediator, orchestrating the interaction network between broomcorn millet and rhizosphere microorganisms, thereby enhancing plant stress tolerance. This study sheds new light on the functional traits of rhizosphere microbiota under drought stress and their mechanistic interactions with host plants.

摘要

干旱胁迫是限制作物产量的重要非生物胁迫因素。黍(Panicum miliaceum L.)因其较强的抗逆性,已成为分析作物胁迫适应机制的理想材料。然而,其根际微生物在干旱响应中的功能特性尚不清楚。本研究采用宏基因组学和代谢组学技术,系统分析了干旱胁迫下黍根际土壤微生物群落的组成特征、功能特性及代谢产物变化。在此基础上,结合功能途径差异进行分析。结果表明,花期干旱处理显著改变了黍根际微生物的物种组成。其中,[具体有益微生物名称]等有益微生物的相对丰度显著增加。干旱胁迫显著影响根际微生物的代谢途径。与原核生物、糖酵解/糖异生等代谢过程(如核糖体生物合成、氨基糖和核苷酸糖代谢、果糖和甘露糖代谢)相关的基因相对丰度显著增加。此外,参与磷循环的功能基因表达水平明显上调。干旱胁迫还显著改变了根际土壤特定代谢产物(如海藻糖、脯氨酸)的含量。在干旱条件下,黍可能通过诱导其重组和招募有益真菌群体来稳定根际微生物群落。这些群落水平的变化可以提高元素循环效率,优化黍与根际微生物之间的共生相互作用,最终提高作物的干旱适应性。此外,土壤代谢组(如海藻糖和脯氨酸)作为关键的界面介质,协调黍与根际微生物之间的相互作用网络,从而增强植物的胁迫耐受性。本研究为干旱胁迫下根际微生物群的功能特性及其与宿主植物的作用机制提供了新的见解。

https://cdn.ncbi.nlm.nih.gov/pmc/blobs/2651/12298925/246ae8696556/microorganisms-13-01593-g001a.jpg

文献AI研究员

20分钟写一篇综述,助力文献阅读效率提升50倍。

立即体验

用中文搜PubMed

大模型驱动的PubMed中文搜索引擎

马上搜索

文档翻译

学术文献翻译模型,支持多种主流文档格式。

立即体验