Suppr超能文献

与多发性骨髓瘤侵袭性表型相关的主调控因子的网络分析。

Network analysis of master regulators associated with invasive phenotypes in multiple myeloma.

作者信息

Qian Feng, Wang Yubo, Shi Qinghong

机构信息

Department of Anesthesiology, China-Japan Union Hospital of Jilin University, Changchun, China.

Department of Clinical Laboratory, China-Japan Union Hospital of Jilin University, Changchun, China.

出版信息

Front Cell Dev Biol. 2025 Jul 16;13:1586870. doi: 10.3389/fcell.2025.1586870. eCollection 2025.

Abstract

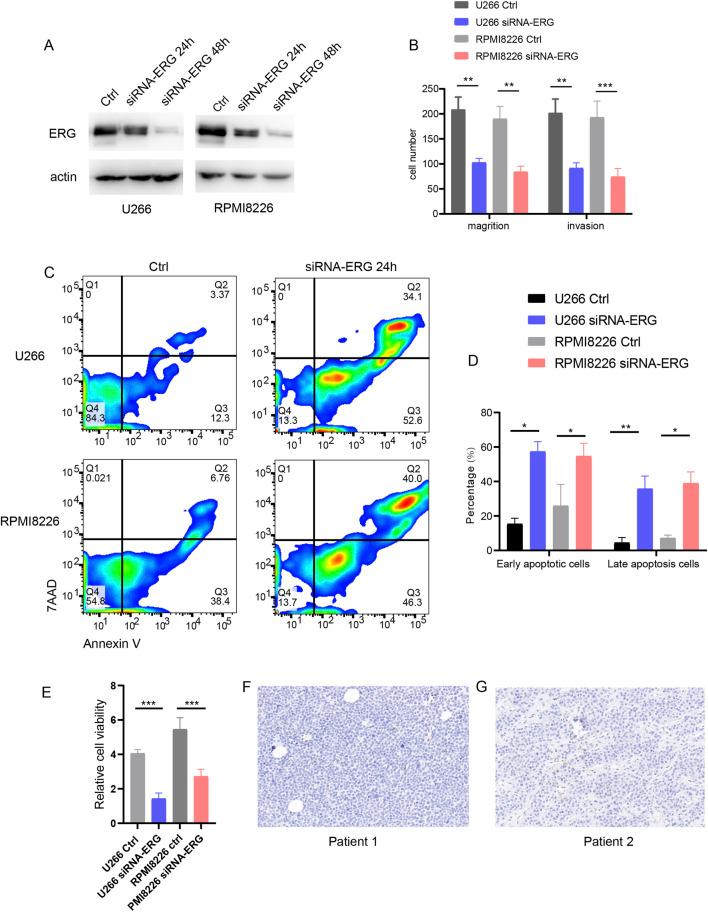
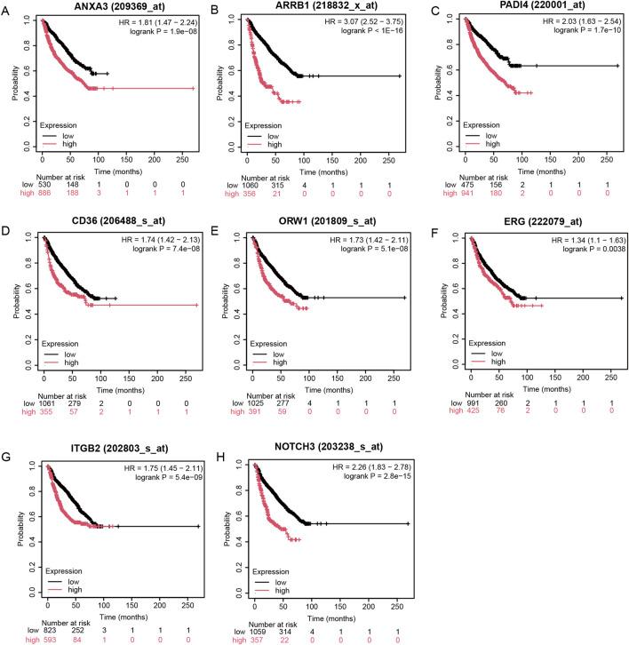
To elucidate the role of transcriptional regulators (TRs) associated with invasiveness in multiple myeloma (MM), we conducted a systematic network analysis to identify key master regulators (MRs) that govern MM invasiveness. We employed a consensus clustering method based on a 24-gene signature to classify MM patients into high invasiveness (INV-H) and low invasiveness (INV-L) groups. Subsequently, we identified TRs specific to the INV-H and INV-L phenotypes as MRs using a network-based approach, and we validated the MR activities that correlated with the INV-H phenotype across multiple independent datasets. We evaluated the effect of MRs on patient outcomes in relation to the prognosis of MM. By utilizing siRNA to disrupt ERG expression in U266 and RPMI8226 cell lines, we evaluated the effects of the master regulator ERG on the proliferation, apoptosis, invasion, and migration of myeloma cell lines, and we confirmed the expression of ERG in patients with extramedullary MM. We assessed invasiveness using a 24-gene signature, categorizing patients into INV-H and INV-L groups. Our network identified MRs linked to MM invasiveness and revealed enriched signaling pathways. High ERG expression correlated with poor prognosis. ERG silencing reduced cell invasiveness, migration, and apoptosis, while promoting proliferation. Elevated ERG was found in extramedullary MM, and potential drug candidates, including Idarubicin, were identified for treatment. This study provides a comprehensive analysis of master regulators in EMM, contributing to targeted therapeutic strategies. We identified ERG as a marker for extramedullary invasion in MM, suggesting it as a potential therapeutic target for future interventions.

摘要

为了阐明与多发性骨髓瘤(MM)侵袭性相关的转录调节因子(TRs)的作用,我们进行了一项系统的网络分析,以识别控制MM侵袭性的关键主调节因子(MRs)。我们采用基于24个基因特征的一致性聚类方法,将MM患者分为高侵袭性(INV-H)和低侵袭性(INV-L)组。随后,我们使用基于网络的方法将INV-H和INV-L表型特有的TRs鉴定为主调节因子,并在多个独立数据集中验证了与INV-H表型相关的主调节因子活性。我们评估了主调节因子对MM预后相关患者结局的影响。通过利用小干扰RNA(siRNA)破坏U266和RPMI8226细胞系中的ERG表达,我们评估了主调节因子ERG对骨髓瘤细胞系增殖、凋亡、侵袭和迁移的影响,并证实了ERG在髓外MM患者中的表达。我们使用24个基因特征评估侵袭性,将患者分为INV-H和INV-L组。我们的网络识别出与MM侵袭性相关的主调节因子,并揭示了富集的信号通路。高ERG表达与不良预后相关。ERG沉默降低了细胞侵袭性、迁移和凋亡,同时促进了增殖。在髓外MM中发现ERG升高,并确定了包括伊达比星在内的潜在候选药物用于治疗。本研究对髓外MM中的主调节因子进行了全面分析,有助于制定靶向治疗策略。我们将ERG鉴定为MM中髓外侵袭的标志物,表明它是未来干预的潜在治疗靶点。

https://cdn.ncbi.nlm.nih.gov/pmc/blobs/2858/12307296/d04b9a113fb8/fcell-13-1586870-g001.jpg

文献检索

告别复杂PubMed语法,用中文像聊天一样搜索,搜遍4000万医学文献。AI智能推荐,让科研检索更轻松。

立即免费搜索

文件翻译

保留排版,准确专业,支持PDF/Word/PPT等文件格式,支持 12+语言互译。

免费翻译文档

深度研究

AI帮你快速写综述,25分钟生成高质量综述,智能提取关键信息,辅助科研写作。

立即免费体验