• 文献检索
  • 文档翻译
  • 深度研究
  • 学术资讯
  • Suppr Zotero 插件Zotero 插件
  • 邀请有礼
  • 套餐&价格
  • 历史记录
应用&插件
Suppr Zotero 插件Zotero 插件浏览器插件Mac 客户端Windows 客户端微信小程序
定价
高级版会员购买积分包购买API积分包
服务
文献检索文档翻译深度研究API 文档MCP 服务
关于我们
关于 Suppr公司介绍联系我们用户协议隐私条款
关注我们

Suppr 超能文献

核心技术专利:CN118964589B侵权必究
粤ICP备2023148730 号-1Suppr @ 2026

文献检索

告别复杂PubMed语法,用中文像聊天一样搜索,搜遍4000万医学文献。AI智能推荐,让科研检索更轻松。

立即免费搜索

文件翻译

保留排版,准确专业,支持PDF/Word/PPT等文件格式,支持 12+语言互译。

免费翻译文档

深度研究

AI帮你快速写综述,25分钟生成高质量综述,智能提取关键信息,辅助科研写作。

立即免费体验

将白细胞介素-2与白细胞介素-10联合使用以减轻毒性并增强抗肿瘤免疫力。

Coupling IL-2 with IL-10 to mitigate toxicity and enhance antitumor immunity.

作者信息

Ahn Julie J, Dudics Steven, Langan David P, Smith Jeffrey D, Hsu Alice H, McCright Jacob C, Smith Sawyer R, Castleberry Alicia L, George Benjamin I, Goitía Vázquez Javier A, Kuri Phillip N, Alla Sri Sai Vivek, Garcia Jennifer, Haider Young Min, Hamdan Fatima W, Juárez Jhonnatan Esquivel, Reddy Robert, Shanmuganathan Aranganathan, Wang Yuanyuan, Welch Arielle, Boclair David, Khrimian Pavel A, Yaen Christopher H, Mumm John B

机构信息

Deka Biosciences, Inc., Germantown, MD, USA.

Deka Biosciences, Inc., Germantown, MD, USA.

出版信息

Cell Rep Med. 2025 Aug 19;6(8):102257. doi: 10.1016/j.xcrm.2025.102257. Epub 2025 Jul 30.

DOI:10.1016/j.xcrm.2025.102257
PMID:40744022
原文链接:https://pmc.ncbi.nlm.nih.gov/articles/PMC12432382/
Abstract

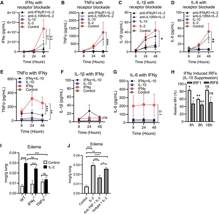
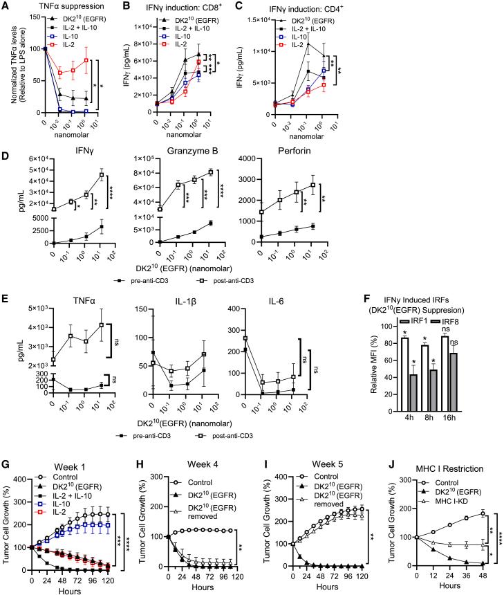
Wild-type interleukin (IL)-2 induces anti-tumor immunity and toxicity, predominated by vascular leak syndrome (VLS) leading to edema, hypotension, organ toxicity, and regulatory T cell (Treg) expansion. Efforts to uncouple IL-2 toxicity from its potency have failed in the clinic. We hypothesize that IL-2 toxicity is driven by cytokine release syndrome (CRS) followed by VLS and that coupling IL-2 with IL-10 will ameliorate toxicity. Our data, generated using human primary cells, mouse models, and non-human primates, suggest that coupling of these cytokines prevents toxicity while retaining cytotoxic T cell activation and limiting Treg expansion. In syngeneic murine tumor models, DK2 epidermal growth factor receptor (EGFR), an IL-2/IL-10 fusion molecule targeted to EGFR via an anti-EGFR single-chain variable fragment (scFV), potently activates T cells and natural killer (NK) cells and elicits interferon (IFN)γ-dependent anti-tumor function without peripheral inflammatory toxicity or Treg accumulation. Therefore, combining IL-2 with IL-10 uncouples toxicity from immune activation, leading to a balanced and pleiotropic anti-tumor immune response.

摘要

野生型白细胞介素(IL)-2可诱导抗肿瘤免疫及毒性,主要表现为血管渗漏综合征(VLS),导致水肿、低血压、器官毒性及调节性T细胞(Treg)扩增。在临床上,将IL-2毒性与其效力解耦的努力均告失败。我们推测,IL-2毒性由细胞因子释放综合征(CRS)驱动,继之以VLS,且将IL-2与IL-10联用可减轻毒性。我们使用人原代细胞、小鼠模型及非人类灵长类动物得出的数据表明,联用这些细胞因子可预防毒性,同时保留细胞毒性T细胞的激活并限制Treg扩增。在同基因小鼠肿瘤模型中,DK2表皮生长因子受体(EGFR),即一种通过抗EGFR单链可变片段(scFV)靶向EGFR的IL-2/IL-10融合分子,可有效激活T细胞和自然杀伤(NK)细胞,并引发干扰素(IFN)γ依赖性抗肿瘤功能,而无外周炎症毒性或Treg蓄积。因此,将IL-2与IL-10联用可使毒性与免疫激活解耦,从而产生平衡且具有多效性的抗肿瘤免疫反应。

https://cdn.ncbi.nlm.nih.gov/pmc/blobs/3d56/12432382/eb1cd06887ba/gr7.jpg
https://cdn.ncbi.nlm.nih.gov/pmc/blobs/3d56/12432382/49fee2ffbdbf/fx1.jpg
https://cdn.ncbi.nlm.nih.gov/pmc/blobs/3d56/12432382/fb56055c458f/gr1.jpg
https://cdn.ncbi.nlm.nih.gov/pmc/blobs/3d56/12432382/4c97e8568160/gr2.jpg
https://cdn.ncbi.nlm.nih.gov/pmc/blobs/3d56/12432382/01f3bd39fe6d/gr3.jpg
https://cdn.ncbi.nlm.nih.gov/pmc/blobs/3d56/12432382/1f40986e353f/gr4.jpg
https://cdn.ncbi.nlm.nih.gov/pmc/blobs/3d56/12432382/e56ee4ce24a0/gr5.jpg
https://cdn.ncbi.nlm.nih.gov/pmc/blobs/3d56/12432382/af255fb179dc/gr6.jpg
https://cdn.ncbi.nlm.nih.gov/pmc/blobs/3d56/12432382/eb1cd06887ba/gr7.jpg
https://cdn.ncbi.nlm.nih.gov/pmc/blobs/3d56/12432382/49fee2ffbdbf/fx1.jpg
https://cdn.ncbi.nlm.nih.gov/pmc/blobs/3d56/12432382/fb56055c458f/gr1.jpg
https://cdn.ncbi.nlm.nih.gov/pmc/blobs/3d56/12432382/4c97e8568160/gr2.jpg
https://cdn.ncbi.nlm.nih.gov/pmc/blobs/3d56/12432382/01f3bd39fe6d/gr3.jpg
https://cdn.ncbi.nlm.nih.gov/pmc/blobs/3d56/12432382/1f40986e353f/gr4.jpg
https://cdn.ncbi.nlm.nih.gov/pmc/blobs/3d56/12432382/e56ee4ce24a0/gr5.jpg
https://cdn.ncbi.nlm.nih.gov/pmc/blobs/3d56/12432382/af255fb179dc/gr6.jpg
https://cdn.ncbi.nlm.nih.gov/pmc/blobs/3d56/12432382/eb1cd06887ba/gr7.jpg

相似文献

1
Coupling IL-2 with IL-10 to mitigate toxicity and enhance antitumor immunity.将白细胞介素-2与白细胞介素-10联合使用以减轻毒性并增强抗肿瘤免疫力。
Cell Rep Med. 2025 Aug 19;6(8):102257. doi: 10.1016/j.xcrm.2025.102257. Epub 2025 Jul 30.
2
Temporal optimization of CD25-biased IL-2 agonists and immune checkpoint blockade leads to synergistic anticancer activity despite robust regulatory T cell expansion.尽管会导致调节性T细胞大量扩增,但CD25偏向性白细胞介素-2激动剂与免疫检查点阻断的时间优化仍可产生协同抗癌活性。
J Immunother Cancer. 2025 Aug 11;13(8):e010465. doi: 10.1136/jitc-2024-010465.
3
Engineered cytokine/antibody fusion proteins improve IL-2 delivery to pro-inflammatory cells and promote antitumor activity.工程细胞因子/抗体融合蛋白改善了白细胞介素-2 向促炎细胞的传递,并增强了抗肿瘤活性。
JCI Insight. 2024 Sep 24;9(18):e173469. doi: 10.1172/jci.insight.173469.
4
ANV600 is a novel PD-1 targeted IL-2Rβγ agonist that selectively expands tumor antigen-specific T cells and potentiates PD-1 checkpoint inhibitor therapy.ANV600是一种新型的靶向程序性死亡受体1(PD-1)的白细胞介素-2受体βγ激动剂,可选择性扩增肿瘤抗原特异性T细胞,并增强程序性死亡受体1(PD-1)检查点抑制剂疗法的效果。
J Immunother Cancer. 2025 Jul 15;13(7):e011905. doi: 10.1136/jitc-2025-011905.
5
IL-36/IL-36R signaling promotes CD4 T cell-dependent colitis via pro-inflammatory cytokine production.白细胞介素-36/白细胞介素-36受体信号传导通过促炎细胞因子的产生促进CD4 + T细胞依赖性结肠炎。
Front Immunol. 2025 Jun 26;16:1604332. doi: 10.3389/fimmu.2025.1604332. eCollection 2025.
6
Mitigation and Management of Common Toxicities Associated with the Administration of CAR-T Therapies in Oncology Patients.肿瘤患者接受CAR-T疗法相关常见毒性的缓解与管理
Drug Saf. 2025 Mar 19. doi: 10.1007/s40264-025-01538-5.
7
A tumor-conditional IL-15 safely synergizes with immunotherapy to enhance antitumor immune responses.肿瘤条件性白细胞介素-15与免疫疗法安全协同作用,以增强抗肿瘤免疫反应。
Mol Ther. 2024 Dec 4;32(12):4482-4496. doi: 10.1016/j.ymthe.2024.10.021. Epub 2024 Oct 28.
8
Constitutive IL-7 signaling promotes CAR-NK cell survival in the solid tumor microenvironment but impairs tumor control.组成性白细胞介素-7信号通路促进实体瘤微环境中嵌合抗原受体自然杀伤(CAR-NK)细胞的存活,但损害肿瘤控制。
J Immunother Cancer. 2025 Jul 23;13(7):e010672. doi: 10.1136/jitc-2024-010672.
9
Human IL18-IL2 fusion protein as a potential antitumor reagent by enhancing NK cell cytotoxicity and IFN-γ production.人白细胞介素 18-白细胞介素 2 融合蛋白作为一种通过增强 NK 细胞细胞毒性和 IFN-γ 产生的潜在抗肿瘤试剂。
J Cancer Res Clin Oncol. 2012 Oct;138(10):1727-36. doi: 10.1007/s00432-012-1248-5. Epub 2012 Jun 15.
10
Immunotherapy with low-dose IL-2 attenuates vascular injury in mice with diabetic and neovascular retinopathy by restoring the balance between Foxp3 Tregs and CD8 T cells.低剂量白细胞介素-2免疫疗法通过恢复Foxp3调节性T细胞和CD8 T细胞之间的平衡,减轻糖尿病性和新生血管性视网膜病变小鼠的血管损伤。
Diabetologia. 2025 Mar 25. doi: 10.1007/s00125-025-06412-8.

本文引用的文献

1
Siltuximab for the treatment of early complications after chimeric antigen receptor T-cell therapy for acute lymphoblastic leukemia in children, adolescents, and young adults.西妥昔单抗用于治疗儿童、青少年和年轻成人急性淋巴细胞白血病嵌合抗原受体T细胞疗法后的早期并发症。
Exp Hematol Oncol. 2025 Apr 2;14(1):49. doi: 10.1186/s40164-025-00638-3.
2
A PD-1-targeted, receptor-masked IL-2 immunocytokine that engages IL-2Rα strengthens T cell-mediated anti-tumor therapies.一种针对 PD-1 的、受体掩蔽的 IL-2 免疫细胞因子,可与 IL-2Rα 结合,增强 T 细胞介导的抗肿瘤治疗。
Cell Rep Med. 2024 Oct 15;5(10):101747. doi: 10.1016/j.xcrm.2024.101747. Epub 2024 Sep 25.
3
Interleukin-2 immunotherapy reveals human regulatory T cell subsets with distinct functional and tissue-homing characteristics.
白细胞介素-2 免疫疗法揭示了具有不同功能和组织归巢特性的人类调节性 T 细胞亚群。
Immunity. 2024 Sep 10;57(9):2232-2250.e10. doi: 10.1016/j.immuni.2024.07.016. Epub 2024 Aug 12.
4
Comparative analysis of Bcl-2 family protein overexpression in CAR T cells alone and in combination with BH3 mimetics.单独使用 CAR T 细胞和联合使用 BH3 模拟物时 Bcl-2 家族蛋白过表达的比较分析。
Sci Transl Med. 2024 Jun 5;16(750):eadk7640. doi: 10.1126/scitranslmed.adk7640.
5
Opposing tumor-cell-intrinsic and -extrinsic roles of the IRF1 transcription factor in antitumor immunity.IRF1 转录因子在抗肿瘤免疫中的肿瘤细胞内在和外在作用相拮抗。
Cell Rep. 2024 Jun 25;43(6):114289. doi: 10.1016/j.celrep.2024.114289. Epub 2024 Jun 2.
6
Reactions and adverse events induced by T-cell engagers as anti-cancer immunotherapies, a comprehensive review.T 细胞衔接器作为抗肿瘤免疫疗法引起的反应和不良反应:全面综述。
Eur J Cancer. 2024 Jul;205:114075. doi: 10.1016/j.ejca.2024.114075. Epub 2024 May 4.
7
T-Cell Engagers-The Structure and Functional Principle and Application in Hematological Malignancies.T细胞衔接器——结构、功能原理及在血液系统恶性肿瘤中的应用
Cancers (Basel). 2024 Apr 20;16(8):1580. doi: 10.3390/cancers16081580.
8
IL-10-expressing CAR T cells resist dysfunction and mediate durable clearance of solid tumors and metastases.表达 IL-10 的 CAR T 细胞可抵抗功能障碍,介导实体瘤和转移灶的持久清除。
Nat Biotechnol. 2024 Nov;42(11):1693-1704. doi: 10.1038/s41587-023-02060-8. Epub 2024 Jan 2.
9
Epithelial IFNγ signalling and compartmentalized antigen presentation orchestrate gut immunity.上皮细胞 IFNγ 信号和局部抗原呈递协调肠道免疫。
Nature. 2023 Nov;623(7989):1044-1052. doi: 10.1038/s41586-023-06721-1. Epub 2023 Nov 22.
10
IL-2-driven CD8 T cell phenotypes: implications for immunotherapy.IL-2 驱动的 CD8 T 细胞表型:免疫治疗的意义。
Trends Immunol. 2023 Nov;44(11):890-901. doi: 10.1016/j.it.2023.09.003. Epub 2023 Oct 10.