Causevic Senka, Tackmann Janko, Sentchilo Vladimir, Malfertheiner Lukas, von Mering Christian, van der Meer Jan Roelof
Department of Fundamental Microbiology, University of Lausanne, 1015 Lausanne, Switzerland.
Department of Molecular Life Sciences and Swiss Institute of Bioinformatics, University of Zürich, 8006 Zürich, Switzerland.
ISME J. 2025 Jan 2;19(1). doi: 10.1093/ismejo/wraf162.
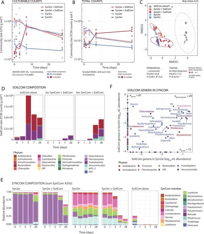
Human activities cause a global loss of soil microbiome diversity and functionality. One way to reverse this trend is through microbiota transplants, but the processes determining merger outcomes are not well understood. Here, we investigated the roles of habitat filtering and microbiota origin on microbiome development upon mergers, with the hypothesis that native strains are better adapted to their own habitat and will outcompete non-native ones in niche colonization. To test this, we contrasted community development in soil microcosms between two taxa-diverse microbiota originating from either topsoil [SoilCom (SC)] or freshwater lake [LakeCom (LC)], and a defined mixture of 21 soil bacteria (SynCom). When inoculated separately, SC and LC showed similar taxa and colonization patterns contributing to community growth and decline within the soil microcosms. SynCom transplants to either SC or LC under renewed growth conditions permanently altered their community trajectories, and slightly further converged their taxa compositions. Levels of SynCom members in both resident backgrounds decreased from initial 50-80% to below 1% within 2 months. Merged as well as non-merged communities resembled natural soils in comparison to over 81 000 publicly available soil, sediment, and lake microbiomes. Our results show that habitat filtering is dominant over microbiota taxa origin in determining transplant outcomes. Even though the proliferation of SynCom transplants remained limited, their capacity to influence community merger trajectories long term opens new paths for soil microbiome engineering.
人类活动导致全球土壤微生物群落多样性和功能丧失。扭转这一趋势的一种方法是通过微生物群移植,但决定合并结果的过程尚不清楚。在这里,我们研究了栖息地过滤和微生物群来源对合并后微生物群落发育的作用,假设本地菌株更适应其自身栖息地,并且在生态位定殖方面将胜过非本地菌株。为了验证这一点,我们对比了源自表土[土壤群落(SC)]或淡水湖[湖泊群落(LC)]的两个分类多样的微生物群以及由21种土壤细菌组成的特定混合物(合成群落)在土壤微观世界中的群落发育情况。当单独接种时,SC和LC在土壤微观世界中表现出相似的分类群和定殖模式,对群落的生长和衰退有贡献。在重新生长条件下,将合成群落移植到SC或LC中会永久改变它们的群落轨迹,并使它们的分类群组成略有进一步趋同。在两个月内,两种宿主背景下合成群落成员的水平从最初的50%-80%降至1%以下。与超过81000个公开可用的土壤、沉积物和湖泊微生物群落相比,合并和未合并的群落都类似于天然土壤。我们的结果表明,在决定移植结果方面,栖息地过滤比微生物群分类群来源更具主导性。尽管合成群落移植的增殖仍然有限,但它们长期影响群落合并轨迹的能力为土壤微生物群落工程开辟了新途径。