Suppr超能文献

FBXL3作为再生性肌生成的抑制因子。

FBXL3 serves as a suppressor of regenerative myogenesis.

作者信息

He Wei, Han Shiyuan, Wu Yanming, Chen Min, Xue Ting, You Hua, Chang Ying, Liu Song-Bai, Sun Yi, Tang Yinjiang, Shi Xinghong, Han Xingyu, Ma Zixin, Qian Panting, Geng Sha, Wu Chaofan, Liang Yating, Li Yangxin, Xu Yan, Song Yao-Hua

机构信息

Cyrus Tang Medical Institute, Collaborative Innovation Center of Hematology, State Key Laboratory of Radiation Medicine and Protection, Soochow University, Suzhou, China.

Department of Medical Laboratory, The Second Affiliated Hospital of Hainan Medical University, Haikou, Hainan, China.

出版信息

Front Immunol. 2025 Jul 18;16:1575712. doi: 10.3389/fimmu.2025.1575712. eCollection 2025.

Abstract

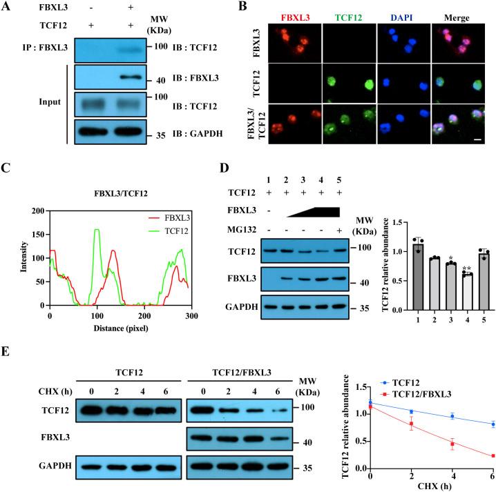
Muscle regeneration hinges on the proliferation and differentiation of satellite cells. FBXL3, a member of the F-box protein family known for its role as a negative regulator of the circadian clock, is implicated in myogenesis. In this study, we demonstrate the expression of FBXL3 in satellite cells of adult mice, where it acts as a negative regulator of myogenic regeneration. This regulation occurs through the promotion of ubiquitination and degradation of TCF12, a transcription factor crucial for differentiation. Loss of FBXL3 activates MyoD and myogenin, thereby augmenting myogenic differentiation and regeneration. The role of FBXL3 in muscle regeneration was also confirmed using the tamoxifen-inducible Pax7-CreER recombination system. To unravel the regulatory mechanism of MyoD and myogenin by FBXL3, we conducted RNA sequencing on and primary myoblasts. Gene set enrichment analysis (GSEA) revealed that FBXL3 deficiency enriches the gene set associated with striated muscle cell development, including MEF2C, a regulator of myogenin expression. Through a search in the ChEA3 database, TCF12 emerged as the downstream candidate gene regulated by FBXL3 to modulate MEF2C. ChIP-PCR assays confirmed the enrichment of TCF12 on MEF2C promoter at three consensus sites. Dual-luciferase reporter assay validated that TCF12 activates the MEF2C promoter. This comprehensive study underscores the crucial role of FBXL3 in satellite cell-mediated myogenic regeneration and provides insights into the intricate regulatory network involving TCF12 and MEF2C.

摘要

肌肉再生取决于卫星细胞的增殖和分化。FBXL3是F-box蛋白家族的成员,以作为生物钟的负调节因子而闻名,它与肌生成有关。在本研究中,我们证明了FBXL3在成年小鼠卫星细胞中的表达,它在其中作为肌源性再生的负调节因子发挥作用。这种调节通过促进泛素化和降解TCF12来实现,TCF12是一种对分化至关重要的转录因子。FBXL3的缺失激活了MyoD和肌细胞生成素,从而增强了肌源性分化和再生。使用他莫昔芬诱导的Pax7-CreER重组系统也证实了FBXL3在肌肉再生中的作用。为了阐明FBXL3对MyoD和肌细胞生成素的调控机制,我们对野生型和FBXL3缺失的原代成肌细胞进行了RNA测序。基因集富集分析(GSEA)显示,FBXL3缺陷使与横纹肌细胞发育相关的基因集富集,包括肌细胞生成素表达的调节因子MEF2C。通过在ChEA3数据库中搜索,TCF12成为FBXL3调节以调控MEF2C的下游候选基因。染色质免疫沉淀PCR分析证实了TCF12在MEF2C启动子的三个共有位点上的富集。双荧光素酶报告基因测定验证了TCF12激活MEF2C启动子。这项全面的研究强调了FBXL3在卫星细胞介导的肌源性再生中的关键作用,并为涉及TCF12和MEF2C的复杂调控网络提供了见解。

https://cdn.ncbi.nlm.nih.gov/pmc/blobs/e457/12313707/8276ee085af6/fimmu-16-1575712-g001.jpg

文献检索

告别复杂PubMed语法,用中文像聊天一样搜索,搜遍4000万医学文献。AI智能推荐,让科研检索更轻松。

立即免费搜索

文件翻译

保留排版,准确专业,支持PDF/Word/PPT等文件格式,支持 12+语言互译。

免费翻译文档

深度研究

AI帮你快速写综述,25分钟生成高质量综述,智能提取关键信息,辅助科研写作。

立即免费体验