Cyrus Tang Hematology Center, Collaborative Innovation Center of Hematology, Soochow University, National Clinical Research Center for Hematologic Diseases, The First Affiliated Hospital of Soochow University, Suzhou 215123, People's Republic of China.
State Key Laboratory of Radiation Medicine and Protection, Soochow University, Suzhou 215123, People's Republic of China.
Proc Natl Acad Sci U S A. 2024 May 21;121(21):e2317495121. doi: 10.1073/pnas.2317495121. Epub 2024 May 16.
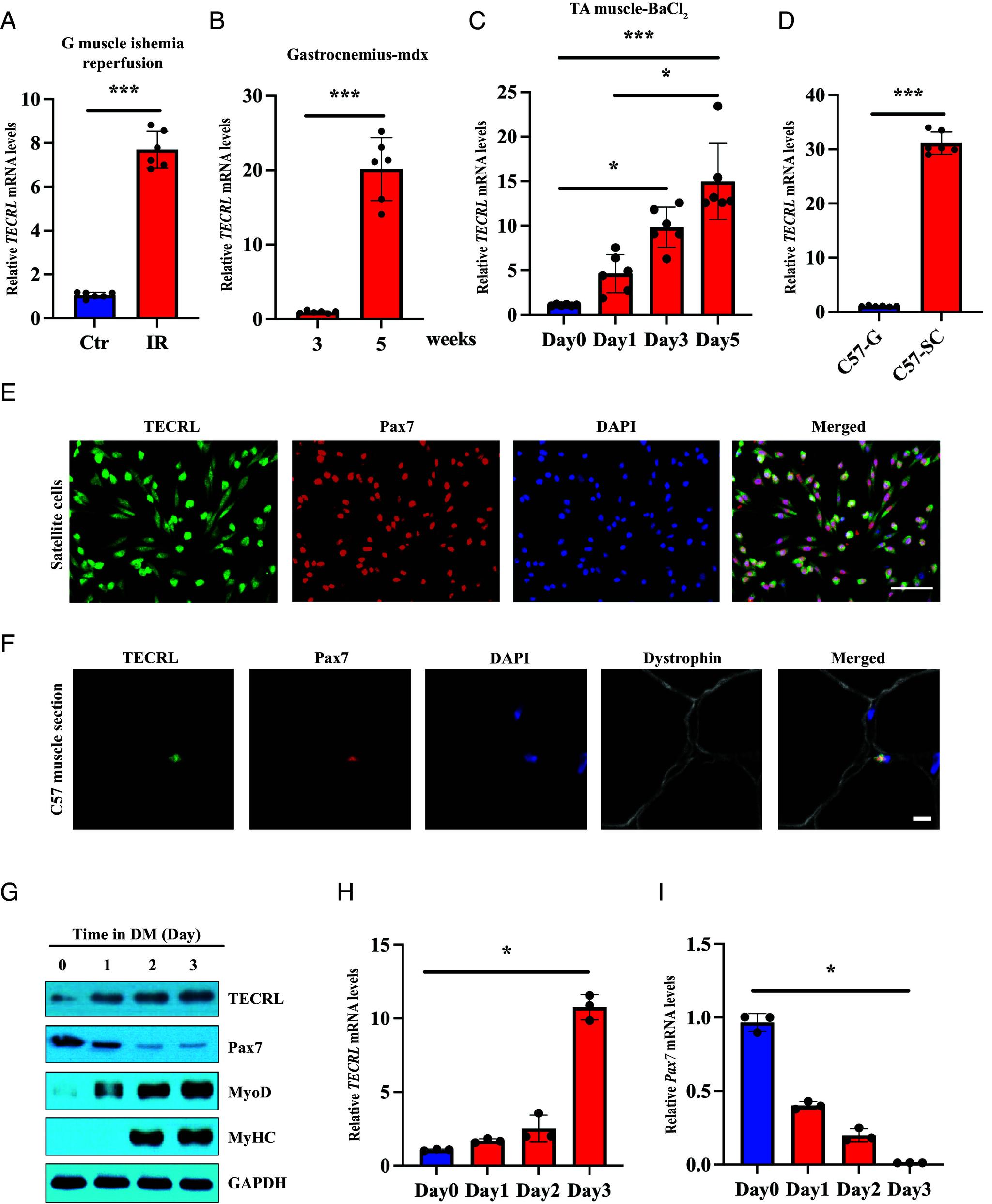
Myogenic regeneration relies on the proliferation and differentiation of satellite cells. TECRL (trans-2,3-enoyl-CoA reductase like) is an endoplasmic reticulum protein only expressed in cardiac and skeletal muscle. However, its role in myogenesis remains unknown. We show that TECRL expression is increased in response to injury. Satellite cell-specific deletion of TECRL enhances muscle repair by increasing the expression of EGR2 through the activation of the ERK1/2 signaling pathway, which in turn promotes the expression of PAX7. We further show that TECRL deletion led to the upregulation of the histone acetyltransferase general control nonderepressible 5, which enhances the transcription of EGR2 through acetylation. Importantly, we showed that AAV9-mediated TECRL silencing improved muscle repair in mice. These findings shed light on myogenic regeneration and muscle repair.
成肌再生依赖于卫星细胞的增殖和分化。TECRL(反式-2,3-烯酰-CoA 还原酶样)是一种仅在心脏和骨骼肌中表达的内质网蛋白。然而,其在成肌中的作用尚不清楚。我们发现 TECRL 的表达在受到损伤后会增加。通过激活 ERK1/2 信号通路,卫星细胞特异性敲除 TECRL 会增加 EGR2 的表达,从而促进 PAX7 的表达,从而增强肌肉修复。我们进一步表明,TECRL 缺失导致组蛋白乙酰转移酶一般控制不可抑制 5 的上调,通过乙酰化增强 EGR2 的转录。重要的是,我们表明 AAV9 介导的 TECRL 沉默可改善小鼠的肌肉修复。这些发现为成肌再生和肌肉修复提供了新的见解。