Suppr超能文献

生物分子功能化的牙种植体表面:促进软组织整合

Biomolecule-functionalized dental implant surfaces: Towards augmenting soft tissue integration.

作者信息

Shineh Ghazal, Janghour Leila Mamizadeh, Xia Yiyun, Shao Jiayan, Gulati Karan, Yeo Giselle C, Akhavan Behnam

机构信息

School of Biomedical Engineering, University of Sydney, Sydney, New South Wales 2006, Australia.

School of Engineering, University of Newcastle, Callaghan, NSW 2308, Australia.

出版信息

Bioact Mater. 2025 Jul 26;53:540-590. doi: 10.1016/j.bioactmat.2025.07.005. eCollection 2025 Nov.

Abstract

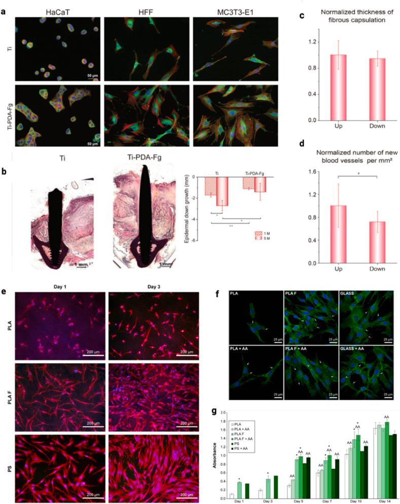
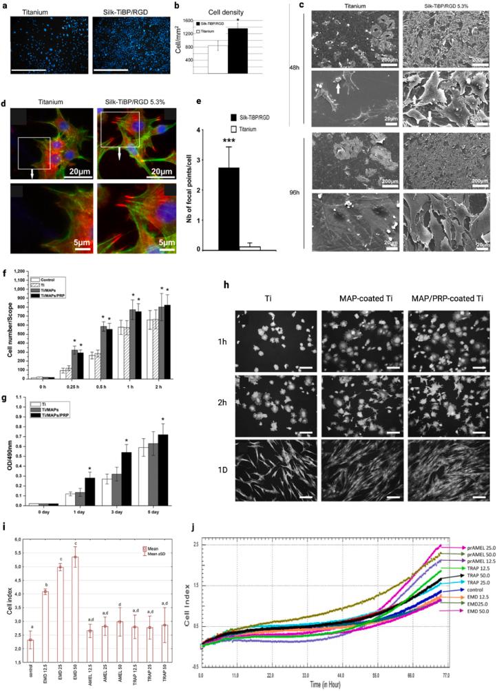
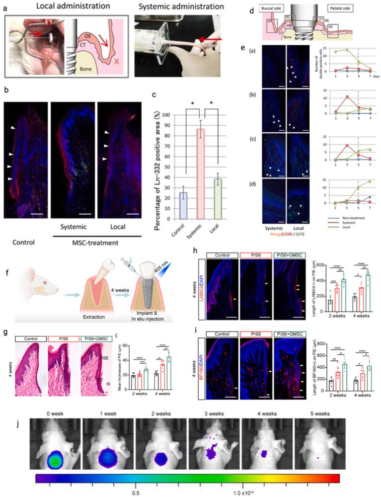
Dental implants are the primary solution for tooth replacement, providing both aesthetic and functional restoration. Their long-term success depends not only on osseointegration but also on robust peri-implant soft tissue integration (PSTI), particularly in the transmucosal region, where a stable epithelial seal is critical to preventing microbial infiltration and peri-implant inflammation. While surface topography modifications such as roughness, morphology, and porosity influence gingival cell behavior, passive surface modifications alone are often insufficient to promote rapid PSTI. This raises a fundamental question in dental implant design: How can implant surfaces be bioengineered to actively promote PSTI rather than passively relying on cellular responses? This review examines how biofunctionalization has emerged as a transformative strategy in implant surface engineering and critically analyses the latest biofunctionalization strategies for dental implants, with a particular focus on the underlying mechanisms that regulate biomolecule-implant interactions. It evaluates biomolecule incorporation via physical and covalent attachment, highlighting their distinct advantages in stability, efficiency, and scalability. We discuss approaches for functionalizing dental implant surfaces with bioactive molecules, such as proteins and peptides, and cells to replicate natural biological interactions, regulate immune responses, and enhance antimicrobial defense mechanisms. By addressing how bioengineered surfaces can be designed to actively engage with biological systems, this review provides a framework for developing next-generation implant technologies that achieve more effective and predictable PSTI, with strong potential for clinical translation.

摘要

牙种植体是牙齿替代的主要解决方案,可实现美观和功能的恢复。其长期成功不仅取决于骨结合,还取决于强大的种植体周围软组织整合(PSTI),特别是在穿黏膜区域,稳定的上皮封闭对于防止微生物侵入和种植体周围炎症至关重要。虽然表面形貌的改变,如粗糙度、形态和孔隙率会影响牙龈细胞行为,但仅靠被动的表面修饰往往不足以促进快速的PSTI。这在牙种植体设计中引发了一个基本问题:如何对种植体表面进行生物工程设计,以积极促进PSTI,而不是被动地依赖细胞反应?本综述探讨了生物功能化如何成为种植体表面工程中的一种变革性策略,并批判性地分析了牙种植体最新的生物功能化策略,特别关注调节生物分子与种植体相互作用的潜在机制。它评估了通过物理和共价连接进行生物分子掺入的方法,突出了它们在稳定性、效率和可扩展性方面的独特优势。我们讨论了用生物活性分子(如蛋白质和肽)以及细胞对牙种植体表面进行功能化的方法,以复制自然生物相互作用、调节免疫反应并增强抗菌防御机制。通过探讨如何设计生物工程表面以积极与生物系统相互作用,本综述为开发下一代种植体技术提供了一个框架,这些技术可实现更有效和可预测的PSTI,具有很强的临床转化潜力。

https://cdn.ncbi.nlm.nih.gov/pmc/blobs/2968/12313982/9638117b3d2c/ga1.jpg

文献检索

告别复杂PubMed语法,用中文像聊天一样搜索,搜遍4000万医学文献。AI智能推荐,让科研检索更轻松。

立即免费搜索

文件翻译

保留排版,准确专业,支持PDF/Word/PPT等文件格式,支持 12+语言互译。

免费翻译文档

深度研究

AI帮你快速写综述,25分钟生成高质量综述,智能提取关键信息,辅助科研写作。

立即免费体验