• 文献检索
  • 文档翻译
  • 深度研究
  • 学术资讯
  • Suppr Zotero 插件Zotero 插件
  • 邀请有礼
  • 套餐&价格
  • 历史记录
应用&插件
Suppr Zotero 插件Zotero 插件浏览器插件Mac 客户端Windows 客户端微信小程序
定价
高级版会员购买积分包购买API积分包
服务
文献检索文档翻译深度研究API 文档MCP 服务
关于我们
关于 Suppr公司介绍联系我们用户协议隐私条款
关注我们

Suppr 超能文献

核心技术专利:CN118964589B侵权必究
粤ICP备2023148730 号-1Suppr @ 2026

文献检索

告别复杂PubMed语法,用中文像聊天一样搜索,搜遍4000万医学文献。AI智能推荐,让科研检索更轻松。

立即免费搜索

文件翻译

保留排版,准确专业,支持PDF/Word/PPT等文件格式,支持 12+语言互译。

免费翻译文档

深度研究

AI帮你快速写综述,25分钟生成高质量综述,智能提取关键信息,辅助科研写作。

立即免费体验

调节维生素D吸收和癌症发病机制:来自一个模型的见解

modulates vitamin D absorption and cancer pathogenesis: insights from an model.

作者信息

Hendi Nagham Nafiz, Nemer Georges

机构信息

Faculty of Pharmacy, Middle East University, Amman, Jordan.

Division of Genomics and Translational Biomedicine, College of Health and Life Sciences, Hamad Bin Khalifa University, Doha, Qatar.

出版信息

Front Endocrinol (Lausanne). 2025 Jul 18;16:1585859. doi: 10.3389/fendo.2025.1585859. eCollection 2025.

DOI:10.3389/fendo.2025.1585859
PMID:40756515
原文链接:https://pmc.ncbi.nlm.nih.gov/articles/PMC12313483/
Abstract

INTRODUCTION

Vitamin D is a pleiotropic hormone essential for bone health and overall physiological function. Despite its significance, vitamin D deficiency remains widespread and is often influenced by genetic factors.

METHODS

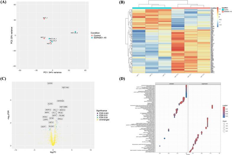
This study investigates the role of , a gene encoding a short-chain dehydrogenase/reductase enzyme, in vitamin D regulation and sterol metabolism. Using CRISPR/Cas9 gene-editing, we generated an knock-in model in HCT116 colorectal cells, which exhibit high endogenous expression, harboring a nonsense variant associated with vitamin D deficiency.

RESULTS

Integrated transcriptomic and proteomic analyses revealed significant dysregulation of sterol absorption and metabolism (fold change (FC) = 1.8, = 0.007) and cancer-related signaling pathways (FC = -1.7, = 0.02). Notably, key differentially expressed genes included upregulated and , alongside downregulated and . Proteomic profiling confirmed alterations in cell proliferation-related proteins, including reduced ALDOA expression (FC = -0.37, P = 0.0005). Functionally, deficiency reduced cell viability by 53% (P = 0.0001), an effect reversed by transient overexpression with restoring ABCC2 expression.

CONCLUSION

These findings establish as a key modulator of vitamin D-related pathways and highlight its potential as a therapeutic target for addressing vitamin D deficiency and associated pathologies, including cancer.

摘要

引言

维生素D是一种对骨骼健康和整体生理功能至关重要的多效性激素。尽管其具有重要意义,但维生素D缺乏仍然普遍存在,并且常常受到遗传因素的影响。

方法

本研究调查了一种编码短链脱氢酶/还原酶的基因在维生素D调节和甾醇代谢中的作用。我们使用CRISPR/Cas9基因编辑技术,在高内源性该基因表达且携带与维生素D缺乏相关的无义变异的HCT116结肠癌细胞中构建了该基因敲入模型。

结果

整合的转录组学和蛋白质组学分析显示,甾醇吸收和代谢存在显著失调(倍数变化(FC)=1.8,P=0.007)以及癌症相关信号通路失调(FC=-1.7,P=0.02)。值得注意的是,关键的差异表达基因包括上调的某基因和另一基因,以及下调的某基因和另一基因。蛋白质组分析证实了细胞增殖相关蛋白的改变,包括醛缩酶A表达降低(FC=-0.37,P=0.0005)。在功能上,该基因缺乏使细胞活力降低了53%(P=0.0001),通过瞬时过表达该基因并恢复ABCC2表达可逆转这一效应。

结论

这些发现确立了该基因作为维生素D相关通路的关键调节因子,并突出了其作为解决维生素D缺乏及相关病理(包括癌症)的治疗靶点的潜力。

https://cdn.ncbi.nlm.nih.gov/pmc/blobs/9669/12313483/8ca6ab06e2f4/fendo-16-1585859-g005.jpg
https://cdn.ncbi.nlm.nih.gov/pmc/blobs/9669/12313483/227a956bad76/fendo-16-1585859-g001.jpg
https://cdn.ncbi.nlm.nih.gov/pmc/blobs/9669/12313483/39eab949fbfe/fendo-16-1585859-g002.jpg
https://cdn.ncbi.nlm.nih.gov/pmc/blobs/9669/12313483/8afab12cb553/fendo-16-1585859-g003.jpg
https://cdn.ncbi.nlm.nih.gov/pmc/blobs/9669/12313483/79876a0e2c15/fendo-16-1585859-g004.jpg
https://cdn.ncbi.nlm.nih.gov/pmc/blobs/9669/12313483/8ca6ab06e2f4/fendo-16-1585859-g005.jpg
https://cdn.ncbi.nlm.nih.gov/pmc/blobs/9669/12313483/227a956bad76/fendo-16-1585859-g001.jpg
https://cdn.ncbi.nlm.nih.gov/pmc/blobs/9669/12313483/39eab949fbfe/fendo-16-1585859-g002.jpg
https://cdn.ncbi.nlm.nih.gov/pmc/blobs/9669/12313483/8afab12cb553/fendo-16-1585859-g003.jpg
https://cdn.ncbi.nlm.nih.gov/pmc/blobs/9669/12313483/79876a0e2c15/fendo-16-1585859-g004.jpg
https://cdn.ncbi.nlm.nih.gov/pmc/blobs/9669/12313483/8ca6ab06e2f4/fendo-16-1585859-g005.jpg

相似文献

1
modulates vitamin D absorption and cancer pathogenesis: insights from an model.调节维生素D吸收和癌症发病机制:来自一个模型的见解
Front Endocrinol (Lausanne). 2025 Jul 18;16:1585859. doi: 10.3389/fendo.2025.1585859. eCollection 2025.
2
USP6NL knockdown suppresses colorectal cancer progression by inducing CASP9-Mediated apoptosis and disrupting FOXC2/SNAI1-Driven EMT and angiogenesis.USP6NL基因敲低通过诱导半胱天冬酶9介导的凋亡以及破坏FOXC2/SNAI1驱动的上皮-间质转化和血管生成来抑制结直肠癌进展。
Funct Integr Genomics. 2025 Jul 11;25(1):153. doi: 10.1007/s10142-025-01663-5.
3
Vitamin D supplementation for sickle cell disease.镰状细胞病的维生素D补充治疗
Cochrane Database Syst Rev. 2017 Jan 20;1(1):CD010858. doi: 10.1002/14651858.CD010858.pub2.
4
Short-Term Memory Impairment短期记忆障碍
5
Multi-omics reveals miR-181a-5p regulates PPAR-driven lipid metabolism in Oral squamous cell carcinoma: Insights from CRISPR/Cas9 knockout models.多组学研究揭示miR-181a-5p调控口腔鳞状细胞癌中PPAR驱动的脂质代谢:来自CRISPR/Cas9基因敲除模型的见解
J Proteomics. 2025 Aug 15;319:105480. doi: 10.1016/j.jprot.2025.105480. Epub 2025 Jun 7.
6
Effectiveness and safety of vitamin D in relation to bone health.维生素D对骨骼健康的有效性与安全性。
Evid Rep Technol Assess (Full Rep). 2007 Aug(158):1-235.
7
TsR-0072 inhibits colorectal cancer progression through modulating lipid and vitamin D metabolic reprogramming and inactivating the Wnt/β-catenin signalling pathway.TsR-0072通过调节脂质和维生素D代谢重编程以及使Wnt/β-连环蛋白信号通路失活来抑制结直肠癌进展。
Ann Med. 2025 Dec;57(1):2531253. doi: 10.1080/07853890.2025.2531253. Epub 2025 Jul 13.
8
Vitamin D for the management of chronic obstructive pulmonary disease.维生素D用于慢性阻塞性肺疾病的管理
Cochrane Database Syst Rev. 2024 Sep 27;9(9):CD013284. doi: 10.1002/14651858.CD013284.pub2.
9
Brief Report: Vitamin D Deficiency Is Associated With Endothelial Dysfunction and Increases Type I Interferon Gene Expression in a Murine Model of Systemic Lupus Erythematosus.简报:维生素 D 缺乏与系统性红斑狼疮小鼠模型的内皮功能障碍有关,并增加 I 型干扰素基因表达。
Arthritis Rheumatol. 2016 Dec;68(12):2929-2935. doi: 10.1002/art.39803.
10
Vitamin D for the management of asthma.维生素 D 治疗哮喘。
Cochrane Database Syst Rev. 2023 Feb 6;2(2):CD011511. doi: 10.1002/14651858.CD011511.pub3.

本文引用的文献

1
Vitamin D in Disease Prevention and Cure-Part I: An Update on Molecular Mechanism and Significance on Human Health.维生素D在疾病防治中的应用——第一部分:分子机制及对人类健康意义的最新进展
Indian J Clin Biochem. 2025 Jul;40(3):339-381. doi: 10.1007/s12291-024-01251-7. Epub 2024 Jul 22.
2
Functional characterization of the reveals its role in vitamin D biosynthesis.[具体内容]的功能表征揭示了其在维生素D生物合成中的作用。 (你提供的原文不完整,缺少关键信息,我根据结构进行了补充翻译,你可根据实际情况修改完善。)
Heliyon. 2024 Aug 17;10(17):e36466. doi: 10.1016/j.heliyon.2024.e36466. eCollection 2024 Sep 15.
3
Farnesyl Diphosphate Synthase Gene Associated with Loss of Bone Mass Density and Alendronate Treatment Failure in Patients with Primary Osteoporosis.
法呢基二磷酸合酶基因与原发性骨质疏松症患者的骨密度丢失和阿伦膦酸盐治疗失败相关。
Int J Mol Sci. 2024 May 22;25(11):5623. doi: 10.3390/ijms25115623.
4
Mining cholesterol genes from thousands of mouse livers identifies aldolase C as a regulator of cholesterol biosynthesis.从数千个老鼠肝脏中挖掘胆固醇基因,鉴定出醛缩酶 C 是胆固醇生物合成的调节剂。
J Lipid Res. 2024 Mar;65(3):100525. doi: 10.1016/j.jlr.2024.100525. Epub 2024 Feb 28.
5
In silico characterization of the novel SDR42E1 as a potential vitamin D modulator.新型SDR42E1作为潜在维生素D调节剂的计算机模拟特性分析
J Steroid Biochem Mol Biol. 2024 Apr;238:106447. doi: 10.1016/j.jsbmb.2023.106447. Epub 2023 Dec 29.
6
RGS5 maintaining vascular homeostasis is altered by the tumor microenvironment.RGS5 维持血管内环境稳态的功能可被肿瘤微环境改变。
Biol Direct. 2023 Nov 20;18(1):78. doi: 10.1186/s13062-023-00437-y.
7
PCSK7: A novel regulator of apolipoprotein B and a potential target against non-alcoholic fatty liver disease.前蛋白转化酶枯草溶菌素/kexin 9型(PCSK7):载脂蛋白B的新型调节因子及抗非酒精性脂肪性肝病的潜在靶点。
Metabolism. 2024 Jan;150:155736. doi: 10.1016/j.metabol.2023.155736. Epub 2023 Nov 13.
8
Listeria-based vaccination against the pericyte antigen RGS5 elicits anti-vascular effects and colon cancer protection.基于李斯特菌的 RGS5 周细胞抗原疫苗接种可引发抗血管作用和结肠癌保护。
Oncoimmunology. 2023 Sep 28;12(1):2260620. doi: 10.1080/2162402X.2023.2260620. eCollection 2023.
9
Epigenetic regulation of vitamin D deficiency.维生素 D 缺乏的表观遗传调控。
Epigenomics. 2023 Jun;15(12):653-655. doi: 10.2217/epi-2023-0246. Epub 2023 Jul 18.
10
Genetic correlation, causal relationship, and shared loci between vitamin D and COVID-19: A genome-wide cross-trait analysis.维生素 D 与 COVID-19 之间的遗传相关性、因果关系和共同位点:全基因组跨性状分析。
J Med Virol. 2023 May;95(5):e28780. doi: 10.1002/jmv.28780.