Suppr超能文献

过氧化物酶体增殖物激活受体γ(PPARγ)诱导的脂肪酸代谢上调赋予急性髓系白血病(AML)对维奈托克和地西他滨治疗的抗性。

PPARγ-induced upregulation of fatty acid metabolism confers resistance to venetoclax and decitabine therapy in AML.

作者信息

Yamatani Kotoko, Watanabe Tatsuro, Saito Kaori, Khasawneh Abdullah, Maiti Abhishek, Zeng Zhihong, Hayes Kala, Kimura Shinya, DiNardo Courtney D, Su Xiaoping, Nojiri Shuko, Okazaki Yasushi, Andreeff Michael, Konopleva Marina, Tabe Yoko

机构信息

Department of Clinical Laboratory Medicine, Juntendo University Graduate School of Medicine, Tokyo, Japan.

Department of Drug Discovery and Biomedical Sciences, Faculty of Medicine, Saga University, Saga, Japan.

出版信息

Blood Neoplasia. 2025 May 19;2(3):100121. doi: 10.1016/j.bneo.2025.100121. eCollection 2025 Aug.

Abstract

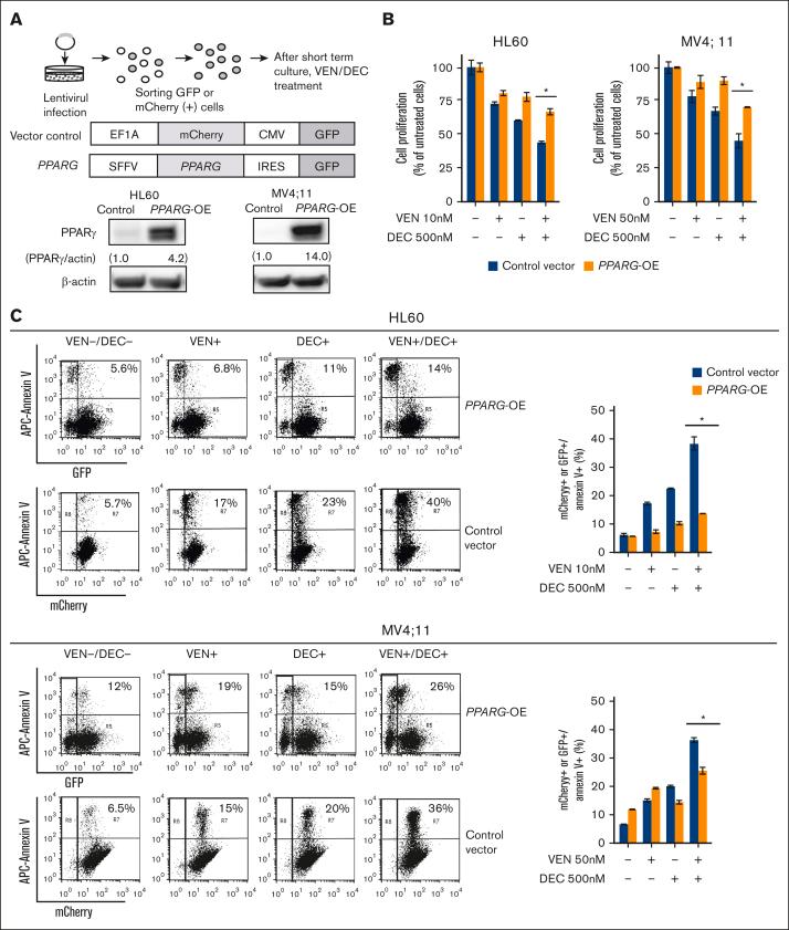
The combination of the B-cell lymphoma 2 (BCL2) inhibitor venetoclax (VEN) and the hypomethylating agent decitabine (DEC; VEN/DEC) constitutes a primary therapeutic strategy for treating older adults with acute myeloid leukemia (AML). However, a notable subset of patients exhibits resistance to VEN/DEC, demonstrating either no disease response or relapse after initial remission. This study aimed to elucidate the molecular mechanisms underlying this resistance through analyses of gene expression and DNA methylation profiles. We conducted comprehensive RNA sequencing analysis and DNA methylation profiling on AML samples from 35 patients undergoing VEN/DEC therapy. The RNA sequencing analysis revealed that several genes related to fatty acid metabolism were significantly upregulated in leukemia cells from patients who received VEN/DEC treatment and relapsed or failed to respond. Increased expression of () occurred after treatment and correlated with decitabine-induced promoter hypomethylation. Subsequent in vitro validation demonstrated that decitabine treatment results in hypomethylation of the promoter, elevating levels and promoting a metabolic environment characterized by enhanced fatty acid oxidation pathways conducive to VEN/DEC resistance. Furthermore, pharmacological inhibition using either a PPARγ antagonist or a fatty acid oxidation inhibitor enhanced the sensitivity of resistant cells to VEN/DEC, underscoring the crucial role of PPARγ in the development of therapeutic resistance. These findings not only shed light on the metabolic adaptation that contributes to VEN/DEC resistance in AML but also identify PPARγ as a potential therapeutic target for overcoming such resistance, providing new opportunities to improve the efficacy of VEN/DEC-based therapy in AML.

摘要

B细胞淋巴瘤2(BCL2)抑制剂维奈克拉(VEN)与低甲基化剂地西他滨(DEC;VEN/DEC)联合使用,是治疗老年急性髓系白血病(AML)的主要治疗策略。然而,有相当一部分患者对VEN/DEC表现出耐药性,表现为无疾病反应或初始缓解后复发。本研究旨在通过分析基因表达和DNA甲基化谱来阐明这种耐药性的分子机制。我们对35例接受VEN/DEC治疗的AML患者的样本进行了全面的RNA测序分析和DNA甲基化分析。RNA测序分析显示,在接受VEN/DEC治疗后复发或无反应的患者的白血病细胞中,几个与脂肪酸代谢相关的基因显著上调。()的表达在治疗后增加,并与地西他滨诱导的启动子低甲基化相关。随后的体外验证表明,地西他滨治疗导致启动子低甲基化,提高水平,并促进以脂肪酸氧化途径增强为特征的代谢环境,有利于VEN/DEC耐药。此外,使用PPARγ拮抗剂或脂肪酸氧化抑制剂进行药理抑制可增强耐药细胞对VEN/DEC的敏感性,强调了PPARγ在治疗耐药发展中的关键作用。这些发现不仅揭示了导致AML中VEN/DEC耐药的代谢适应性,还确定PPARγ是克服这种耐药性的潜在治疗靶点,为提高基于VEN/DEC的AML治疗疗效提供了新机会。

https://cdn.ncbi.nlm.nih.gov/pmc/blobs/ca02/12318265/5839477851a7/BNEO_NEO-2024-000487-ga1.jpg

文献检索

告别复杂PubMed语法,用中文像聊天一样搜索,搜遍4000万医学文献。AI智能推荐,让科研检索更轻松。

立即免费搜索

文件翻译

保留排版,准确专业,支持PDF/Word/PPT等文件格式,支持 12+语言互译。

免费翻译文档

深度研究

AI帮你快速写综述,25分钟生成高质量综述,智能提取关键信息,辅助科研写作。

立即免费体验