Suppr超能文献

HK2介导的糖酵解通过抑制Piezo1/ Wnt信号传导来抑制受压成牙骨质细胞的矿化。

HK2-mediated Glycolysis Inhibits Mineralization of Cementoblasts Under Compression by Suppressing the Piezo1/Wnt Signaling.

作者信息

Huang Zhilong, Hu Hengyu, Meng Ye, Li Houxuan, Lei Lang

机构信息

Nanjing Stomatological Hospital, Affiliated Hospital of Medical School, Institute of Stomatology, Nanjing University, Nanjing, China.

Central Laboratory of Stomatology, Nanjing Stomatological Hospital, Affiliated Hospital of Medical School, Institute of Stomatology, Nanjing University, Nanjing, China.

出版信息

Int J Med Sci. 2025 Jul 11;22(13):3316-3328. doi: 10.7150/ijms.109287. eCollection 2025.

Abstract

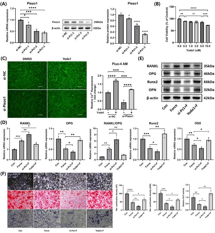
Orthodontically induced inflammatory root resorption (OIIRR) is a prevalent and severe complication during orthodontic tooth movement (OTM). Glycolysis plays a crucial role in the inflammatory responses. This study aimed to improve the cell compression model and investigate whether Hexokinase 2 (HK2)-mediated glycolysis regulates cementoblasts' mineralization through the mechanosensitive Piezo1/Wnt signaling under compressive force. Mouse cementoblasts (OCCM-30) were cultured under compressive force with different buffer membranes to mimic the periodontal membrane. The flow cytometry and CCK-8 assay were utilized to evaluate cell apoptosis and viability. Piezo1 and HK2 were knocked down by small interfering RNA (siRNA). The level of Wnt/β-catenin signaling was detected by qRT-PCR and Western blotting, and the cellular localization of β-catenin was detected by immunofluorescence staining. The viability and apoptosis of cementoblasts showed no significant change under compression at 2.0 g/cm for 12 hours with Polytetrafluoroethylene (PTFE) buffer membrane. HK2-mediated glycolysis was increased in compressed cementoblasts with elevated ratio of the receptor activator of nuclear factor kappa-B ligand/osteoprotegerin (RANKL/OPG) and decreased expression of Piezo1 and mineralization-related markers. The Piezo1 activated Wnt signaling by increasing the nuclear translocation of β-catenin, which increased the levels of mineral-related markers. Whereas, knockdown of Piezo1 showed the opposite trend. Knockdown of HK2 to inhibit glycolysis partially reversed the compression-induced decline in Piezo1 and mineralization-related markers, as well as the rise in the RANKL/OPG ratio. The cell compression model with PTFE buffer membrane effectively reduced cell damage. HK2-mediated glycolysis inhibited mineralization and enhanced osteoclast induction in cementoblasts under compression by suppressing the mechanosensitive Piezo1/Wnt signaling.

摘要

正畸诱导的炎性牙根吸收(OIIRR)是正畸牙齿移动(OTM)过程中一种普遍且严重的并发症。糖酵解在炎症反应中起关键作用。本研究旨在改进细胞压缩模型,并研究己糖激酶2(HK2)介导的糖酵解是否通过机械敏感的Piezo1/ Wnt信号通路在压力作用下调节成牙骨质细胞的矿化。用不同的缓冲膜在压力下培养小鼠成牙骨质细胞(OCCM-30)以模拟牙周膜。采用流式细胞术和CCK-8法评估细胞凋亡和活力。用小干扰RNA(siRNA)敲低Piezo1和HK2。通过qRT-PCR和蛋白质印迹法检测Wnt/β-连环蛋白信号通路的水平,通过免疫荧光染色检测β-连环蛋白的细胞定位。使用聚四氟乙烯(PTFE)缓冲膜在2.0 g/cm压力下压缩12小时,成牙骨质细胞的活力和凋亡无明显变化。在受压的成牙骨质细胞中,HK2介导的糖酵解增加,核因子κB受体激活剂配体/骨保护素(RANKL/OPG)比值升高,Piezo1和矿化相关标志物表达降低。Piezo1通过增加β-连环蛋白的核转位激活Wnt信号通路,从而增加矿化相关标志物的水平。而敲低Piezo1则呈现相反趋势。敲低HK2以抑制糖酵解可部分逆转压缩诱导的Piezo1和矿化相关标志物的下降以及RANKL/OPG比值的升高。PTFE缓冲膜的细胞压缩模型有效减少了细胞损伤。HK2介导的糖酵解通过抑制机械敏感的Piezo1/Wnt信号通路,抑制了受压成牙骨质细胞中的矿化并增强破骨细胞诱导。

https://cdn.ncbi.nlm.nih.gov/pmc/blobs/d531/12320793/0b79f8d06284/ijmsv22p3316g001.jpg

文献检索

告别复杂PubMed语法,用中文像聊天一样搜索,搜遍4000万医学文献。AI智能推荐,让科研检索更轻松。

立即免费搜索

文件翻译

保留排版,准确专业,支持PDF/Word/PPT等文件格式,支持 12+语言互译。

免费翻译文档

深度研究

AI帮你快速写综述,25分钟生成高质量综述,智能提取关键信息,辅助科研写作。

立即免费体验