• 文献检索
  • 文档翻译
  • 深度研究
  • 学术资讯
  • Suppr Zotero 插件Zotero 插件
  • 邀请有礼
  • 套餐&价格
  • 历史记录
应用&插件
Suppr Zotero 插件Zotero 插件浏览器插件Mac 客户端Windows 客户端微信小程序
定价
高级版会员购买积分包购买API积分包
服务
文献检索文档翻译深度研究API 文档MCP 服务
关于我们
关于 Suppr公司介绍联系我们用户协议隐私条款
关注我们

Suppr 超能文献

核心技术专利:CN118964589B侵权必究
粤ICP备2023148730 号-1Suppr @ 2026

文献检索

告别复杂PubMed语法,用中文像聊天一样搜索,搜遍4000万医学文献。AI智能推荐,让科研检索更轻松。

立即免费搜索

文件翻译

保留排版,准确专业,支持PDF/Word/PPT等文件格式,支持 12+语言互译。

免费翻译文档

深度研究

AI帮你快速写综述,25分钟生成高质量综述,智能提取关键信息,辅助科研写作。

立即免费体验

长链非编码RNA牛磺酸上调基因1调控头颈癌进展。

Long non-coding RNA taurine upregulated 1 regulates the progression of head and neck cancer.

作者信息

Nioka Kohei, Ichimura Norihisa, Ikutomi Shohei, Hibi Hideharu

机构信息

Department of Oral and Maxillofacial Surgery, Nagoya University Graduate School of Medicine, Nagoya, Japan.

Department of Oral and Maxillofacial Surgery, Nagoya University Hospital, Nagoya, Japan.

出版信息

Nagoya J Med Sci. 2025 May;87(2):211-219. doi: 10.18999/nagjms.87.2.211.

DOI:10.18999/nagjms.87.2.211
PMID:40765796
原文链接:https://pmc.ncbi.nlm.nih.gov/articles/PMC12320279/
Abstract

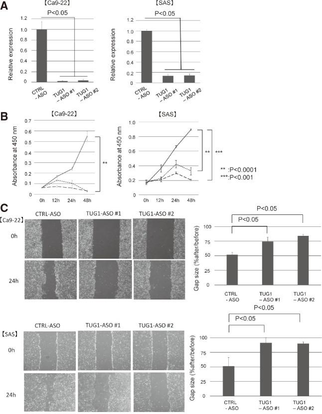
Taurine upregulated 1 (TUG1), whose function is associated with tumor development, is a relatively new long non-coding RNA. TUG1 is overexpressed in multiple types of cancers. However, in head and neck squamous cell carcinoma (HNSCC), the behavior of TUG1 has not yet been completely elucidated. Therefore, we aimed to clarify the function of TUG1 in HNSCC and develop a novel therapeutic target. We analyzed the expression levels of TUG1 in patients with HNSCC using The Cancer Genome Atlas dataset and human oral keratinocytes, and five HNSCC cell lines (HSC-4, Sa3, HSQ-89, SAS, and Ca9-22) through quantitative reverse-transcription polymerase chain reaction. The biological role of TUG1 in HNSCC was investigated using cell growth and migration assays with antisense oligonucleotides in Ca9-22 and SAS cell lines. TUG1 target genes were identified via microarray analysis. The TUG1 expression level was considerably higher in tumor than in normal tissues, and the same result was observed in human oral keratinocytes and all HNSCC cell lines. TUG1 knockdown dramatically inhibited cell proliferation and migration. Furthermore, we identified nemo-like kinase, which may change in tandem with TUG1 expression. Our findings indicate the possibility for targeting the TUG1-nemo-like kinase axis as a novel approach for the treatment of HNSCC.

摘要

牛磺酸上调基因1(TUG1)是一种相对较新的长链非编码RNA,其功能与肿瘤发展相关。TUG1在多种癌症中均有过表达。然而,在头颈部鳞状细胞癌(HNSCC)中,TUG1的表现尚未完全阐明。因此,我们旨在阐明TUG1在HNSCC中的功能,并开发一种新的治疗靶点。我们通过定量逆转录聚合酶链反应,利用癌症基因组图谱数据集、人类口腔角质形成细胞以及五种HNSCC细胞系(HSC-4、Sa3、HSQ-89、SAS和Ca9-22)分析了HNSCC患者中TUG1的表达水平。我们使用反义寡核苷酸在Ca9-22和SAS细胞系中进行细胞生长和迁移试验,研究了TUG1在HNSCC中的生物学作用。通过微阵列分析鉴定了TUG1的靶基因。TUG1在肿瘤组织中的表达水平显著高于正常组织,在人类口腔角质形成细胞和所有HNSCC细胞系中也观察到了相同的结果。TUG1基因敲低显著抑制了细胞增殖和迁移。此外,我们鉴定出了类Nemo样激酶,其可能与TUG1表达协同变化。我们的研究结果表明,靶向TUG1-类Nemo样激酶轴可能是一种治疗HNSCC的新方法。

https://cdn.ncbi.nlm.nih.gov/pmc/blobs/7742/12320279/c88565836868/2186-3326-87-2-0211-g004.jpg
https://cdn.ncbi.nlm.nih.gov/pmc/blobs/7742/12320279/a21bd5d15b6e/2186-3326-87-2-0211-g001.jpg
https://cdn.ncbi.nlm.nih.gov/pmc/blobs/7742/12320279/49c95c834100/2186-3326-87-2-0211-g002.jpg
https://cdn.ncbi.nlm.nih.gov/pmc/blobs/7742/12320279/65dd68119bc8/2186-3326-87-2-0211-g003.jpg
https://cdn.ncbi.nlm.nih.gov/pmc/blobs/7742/12320279/c88565836868/2186-3326-87-2-0211-g004.jpg
https://cdn.ncbi.nlm.nih.gov/pmc/blobs/7742/12320279/a21bd5d15b6e/2186-3326-87-2-0211-g001.jpg
https://cdn.ncbi.nlm.nih.gov/pmc/blobs/7742/12320279/49c95c834100/2186-3326-87-2-0211-g002.jpg
https://cdn.ncbi.nlm.nih.gov/pmc/blobs/7742/12320279/65dd68119bc8/2186-3326-87-2-0211-g003.jpg
https://cdn.ncbi.nlm.nih.gov/pmc/blobs/7742/12320279/c88565836868/2186-3326-87-2-0211-g004.jpg

相似文献

1
Long non-coding RNA taurine upregulated 1 regulates the progression of head and neck cancer.长链非编码RNA牛磺酸上调基因1调控头颈癌进展。
Nagoya J Med Sci. 2025 May;87(2):211-219. doi: 10.18999/nagjms.87.2.211.
2
USP39 Promotes the Viability and Migration of Head and Neck Squamous Cell Carcinoma Cell by Regulating STAT1.USP39 通过调控 STAT1 促进头颈部鳞状细胞癌细胞的存活和迁移。
Technol Cancer Res Treat. 2024 Jan-Dec;23:15330338241250298. doi: 10.1177/15330338241250298.
3
Dual blockage of P-cadherin and c-Met synergistically inhibits the growth of head and neck cancer.P-钙黏蛋白和c-Met的双重阻断协同抑制头颈癌的生长。
Cell Oncol (Dordr). 2025 May 20. doi: 10.1007/s13402-025-01061-w.
4
ULBP2 promotes progression of head and neck squamous cell carcinoma by modulating MAPK signaling pathway.ULBP2通过调节丝裂原活化蛋白激酶(MAPK)信号通路促进头颈部鳞状细胞癌的进展。
J Stomatol Oral Maxillofac Surg. 2025 Jun;126(3S):102204. doi: 10.1016/j.jormas.2024.102204. Epub 2024 Dec 18.
5
Analysis of differentially expressed genes in dysplastic oral keratinocyte cell line and their role in the development of HNSCC.发育异常口腔角质细胞系差异表达基因分析及其在头颈部鳞癌发生发展中的作用。
J Stomatol Oral Maxillofac Surg. 2024 Sep;125(4S):101928. doi: 10.1016/j.jormas.2024.101928. Epub 2024 May 28.
6
LINC01518 functions as an oncogene in head and neck squamous cell carcinoma (HNSCC) by modulating miR-1-3p/Slug and miR-216b-5p/GRP78 axis.LINC01518通过调节miR-1-3p/Slug和miR-216b-5p/GRP78轴在头颈部鳞状细胞癌(HNSCC)中发挥癌基因作用。
Sci Rep. 2025 Jul 2;15(1):22589. doi: 10.1038/s41598-025-06934-6.
7
IGF2BP1 promotes the progression of head and neck squamous cell carcinoma by activating PI3K/AKT/mTOR signaling pathway and inducing epithelial-mesenchymal transition.胰岛素样生长因子2 mRNA结合蛋白1通过激活PI3K/AKT/mTOR信号通路和诱导上皮-间质转化促进头颈部鳞状细胞癌进展。
World J Surg Oncol. 2025 Jul 14;23(1):277. doi: 10.1186/s12957-025-03929-5.
8
Single-Cell Molecular Profiling of Head and Neck Squamous Cell Carcinoma Reveals Five Dysregulated Signaling Pathways Associated With Circulating Tumor Cells.头颈部鳞状细胞癌的单细胞分子剖析揭示了与循环肿瘤细胞相关的五条失调信号通路。
Cancer Control. 2024 Jan-Dec;31:10732748241251571. doi: 10.1177/10732748241251571.
9
DYNC1I1 acts as a promising prognostic biomarker and is correlated with immune infiltration in head and neck squamous cell carcinoma.DYNC1I1 作为一种有前途的预后生物标志物,与头颈部鳞状细胞癌的免疫浸润相关。
J Stomatol Oral Maxillofac Surg. 2024 Sep;125(4):101734. doi: 10.1016/j.jormas.2023.101734. Epub 2023 Dec 10.
10
CCDC71L as a novel prognostic marker and immunotherapy target via lipid metabolism in head and neck squamous cell carcinoma.CCDC71L作为头颈部鳞状细胞癌中通过脂质代谢的新型预后标志物和免疫治疗靶点。
J Stomatol Oral Maxillofac Surg. 2024 Dec;125(6):101799. doi: 10.1016/j.jormas.2024.101799. Epub 2024 Feb 16.

本文引用的文献

1
Functional roles of lncRNA-TUG1 in hepatocellular carcinoma.lncRNA-TUG1 在肝细胞癌中的功能作用。
Life Sci. 2022 Nov 1;308:120974. doi: 10.1016/j.lfs.2022.120974. Epub 2022 Sep 17.
2
Head and neck cancer.头颈部癌症。
Lancet. 2021 Dec 18;398(10318):2289-2299. doi: 10.1016/S0140-6736(21)01550-6. Epub 2021 Sep 22.
3
Molecular mechanisms of TUG1 in the proliferation, apoptosis, migration and invasion of cancer cells.TUG1在癌细胞增殖、凋亡、迁移和侵袭中的分子机制
Oncol Lett. 2019 Nov;18(5):4393-4402. doi: 10.3892/ol.2019.10848. Epub 2019 Sep 10.
4
Long noncoding RNA TUG1 regulates the development of oral squamous cell carcinoma through sponging miR-524-5p to mediate DLX1 expression as a competitive endogenous RNA.长链非编码 RNA TUG1 通过海绵吸附 miR-524-5p 来调节口腔鳞状细胞癌的发展,作为竞争性内源性 RNA 介导 DLX1 的表达。
J Cell Physiol. 2019 Nov;234(11):20206-20216. doi: 10.1002/jcp.28620. Epub 2019 Apr 13.
5
Long non-coding RNA TUG1 sponges miR-197 to enhance cisplatin sensitivity in triple negative breast cancer.长链非编码 RNA TUG1 通过海绵吸附 miR-197 增强三阴性乳腺癌对顺铂的敏感性。
Biomed Pharmacother. 2018 Nov;107:338-346. doi: 10.1016/j.biopha.2018.07.076. Epub 2018 Aug 8.
6
Long non-coding RNA TUG1 promotes progression of oral squamous cell carcinoma through upregulating FMNL2 by sponging miR-219.长链非编码RNA TUG1通过海绵化miR-219上调FMNL2促进口腔鳞状细胞癌进展。
Am J Cancer Res. 2017 Sep 1;7(9):1899-1912. eCollection 2017.
7
Long non-coding RNAs as an epigenetic regulator in human cancers.长链非编码RNA作为人类癌症中的一种表观遗传调节因子。
Cancer Sci. 2017 Oct;108(10):1927-1933. doi: 10.1111/cas.13342. Epub 2017 Aug 30.
8
LncRNA, TUG1 regulates the oral squamous cell carcinoma progression possibly via interacting with Wnt/β-catenin signaling.长链非编码RNA,TUG1可能通过与Wnt/β-连环蛋白信号通路相互作用来调节口腔鳞状细胞癌的进展。
Gene. 2017 Apr 15;608:49-57. doi: 10.1016/j.gene.2017.01.024. Epub 2017 Jan 22.
9
Long non-coding RNA NEAT1 promotes malignant progression of thyroid carcinoma by regulating miRNA-214.长链非编码RNA NEAT1通过调控miRNA-214促进甲状腺癌的恶性进展。
Int J Oncol. 2017 Feb;50(2):708-716. doi: 10.3892/ijo.2016.3803. Epub 2016 Dec 14.
10
Overexpression of β-Catenin Induces Cisplatin Resistance in Oral Squamous Cell Carcinoma.β-连环蛋白的过表达诱导口腔鳞状细胞癌对顺铂耐药。
Biomed Res Int. 2016;2016:5378567. doi: 10.1155/2016/5378567. Epub 2016 Jul 27.