• 文献检索
  • 文档翻译
  • 深度研究
  • 学术资讯
  • Suppr Zotero 插件Zotero 插件
  • 邀请有礼
  • 套餐&价格
  • 历史记录
应用&插件
Suppr Zotero 插件Zotero 插件浏览器插件Mac 客户端Windows 客户端微信小程序
定价
高级版会员购买积分包购买API积分包
服务
文献检索文档翻译深度研究API 文档MCP 服务
关于我们
关于 Suppr公司介绍联系我们用户协议隐私条款
关注我们

Suppr 超能文献

核心技术专利:CN118964589B侵权必究
粤ICP备2023148730 号-1Suppr @ 2026

文献检索

告别复杂PubMed语法,用中文像聊天一样搜索,搜遍4000万医学文献。AI智能推荐,让科研检索更轻松。

立即免费搜索

文件翻译

保留排版,准确专业,支持PDF/Word/PPT等文件格式,支持 12+语言互译。

免费翻译文档

深度研究

AI帮你快速写综述,25分钟生成高质量综述,智能提取关键信息,辅助科研写作。

立即免费体验

羧化不足的骨钙素通过GPRC6A/HIF-1α级联反应抑制软骨细胞肥大和骨关节炎发展。

Undercarboxylated OCN Inhibits Chondrocyte Hypertrophy and Osteoarthritis Development through GPRC6A/HIF-1α Cascade.

作者信息

Du Zhangzhen, Zhao Yongqi, Zhang Ke, Qin Qiaozhen, Luo Changyi, Wu Jiamei, Zhang Heyang, Liu Shuirong, Xu Zhenhua, Zheng Jing, Fan Shuli, Jiang Xiaoxia, Li Xu, Wang Yan

机构信息

Beijing Institute of Basic Medical Sciences, 27 Taiping Road, Beijing 100850, P.R. China.

The First Hospital of China Medical University, Shenyang 110000, P.R. China.

出版信息

Int J Biol Sci. 2025 Jun 23;21(10):4353-4373. doi: 10.7150/ijbs.105560. eCollection 2025.

DOI:10.7150/ijbs.105560
PMID:40765832
原文链接:https://pmc.ncbi.nlm.nih.gov/articles/PMC12320228/
Abstract

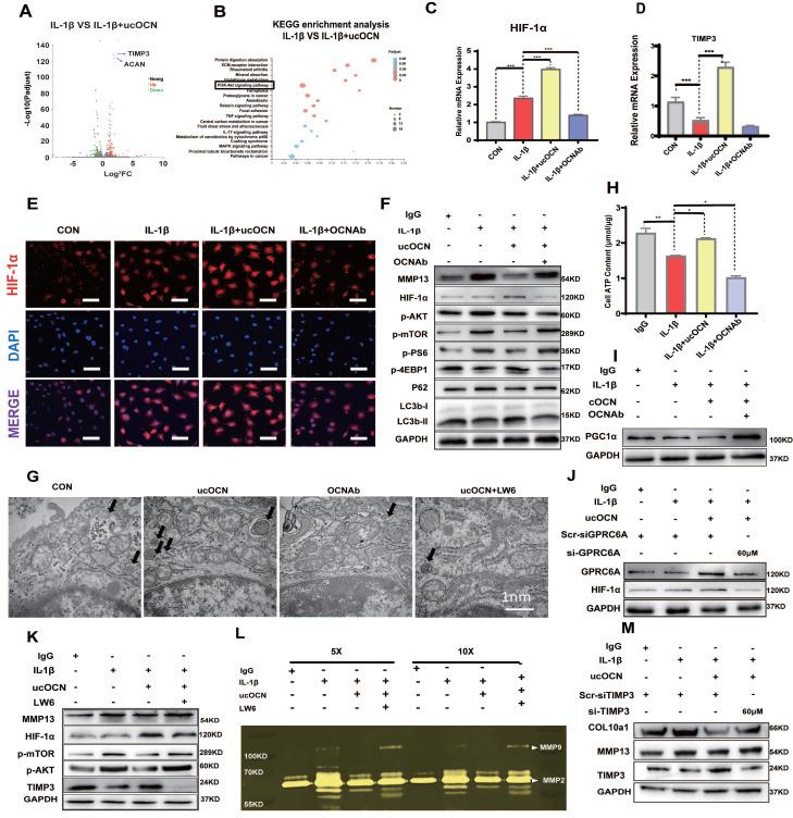
Initial investigations established osteocalcin (OCN) as a pivotal factor in bone formation. Fully carboxylated osteocalcin (cOCN) exhibits a high affinity for hydroxyapatite within the bone matrix, yet under specific physiological conditions, it may undergo decarboxylation, thereby acquiring endocrine regulatory capabilities. Recent findings suggest a potential protective role for undercarboxylated osteocalcin (ucOCN) beyond bone, influencing various systems, including the brain, pancreas, muscle, and gonads, where its effects are well established. Although increased intracellular OCN expression is often considered a marker of osteoarthritis (OA) and chondrocyte hypertrophy, the specific role of extracellular ucOCN in chondrocytes remains largely unexplored and has received little attention, especially regarding its potential to modulate OA-related changes. This study used OCN knockout (OCN) mice and found that OCN absence increased collagen type X (COL10) and matrix metalloproteinase 13 (MMP13) expression in chondrocytes, despite a lack of severe OA phenotype. A declining trend of ucOCN in synovial fluid was observed in arthritis models and OA patients, suggesting a role in OA progression. Elevation of ucOCN levels led to the downregulation of COL10a1 and MMP13 expression, accompanied by a marked improvement in cartilage integrity in murine models of arthritis. Additionally, ucOCN regulated the G protein-coupled receptor class C group 6 member A (GPRC6 A) and Hypoxia-inducible factor 1-alpha (HIF-1α) pathways, promoting TIMP3 expression and autophagy in chondrocytes, indicating distinct molecular mechanisms behind its protective effects.

摘要

初步研究确定骨钙素(OCN)是骨形成的关键因素。完全羧化的骨钙素(cOCN)对骨基质中的羟基磷灰石具有高亲和力,但在特定生理条件下,它可能会发生脱羧反应,从而获得内分泌调节能力。最近的研究结果表明,羧化不足的骨钙素(ucOCN)在骨骼之外可能具有潜在的保护作用,影响包括大脑、胰腺、肌肉和性腺在内的各种系统,其作用已得到充分证实。虽然细胞内OCN表达增加通常被认为是骨关节炎(OA)和软骨细胞肥大的标志物,但细胞外ucOCN在软骨细胞中的具体作用在很大程度上仍未被探索,也很少受到关注,尤其是其调节OA相关变化的潜力。本研究使用OCN基因敲除(OCN)小鼠,发现缺乏OCN会增加软骨细胞中X型胶原蛋白(COL10)和基质金属蛋白酶13(MMP13)的表达,尽管没有严重的OA表型。在关节炎模型和OA患者中观察到滑液中ucOCN呈下降趋势,提示其在OA进展中发挥作用。在小鼠关节炎模型中,ucOCN水平升高导致COL10a1和MMP13表达下调,同时软骨完整性显著改善。此外,ucOCN调节G蛋白偶联受体C类第6组成员A(GPRC6A)和缺氧诱导因子1α(HIF-1α)信号通路,促进软骨细胞中TIMP3表达和自噬,表明其保护作用背后存在独特的分子机制。

https://cdn.ncbi.nlm.nih.gov/pmc/blobs/cffe/12320228/6112301d175b/ijbsv21p4353g008.jpg
https://cdn.ncbi.nlm.nih.gov/pmc/blobs/cffe/12320228/6fc35486e3ae/ijbsv21p4353g001.jpg
https://cdn.ncbi.nlm.nih.gov/pmc/blobs/cffe/12320228/7a5a31ec9e91/ijbsv21p4353g002.jpg
https://cdn.ncbi.nlm.nih.gov/pmc/blobs/cffe/12320228/2608e4966367/ijbsv21p4353g003.jpg
https://cdn.ncbi.nlm.nih.gov/pmc/blobs/cffe/12320228/45512fddea09/ijbsv21p4353g004.jpg
https://cdn.ncbi.nlm.nih.gov/pmc/blobs/cffe/12320228/1eb4d749ebbe/ijbsv21p4353g005.jpg
https://cdn.ncbi.nlm.nih.gov/pmc/blobs/cffe/12320228/a57c2563a3f1/ijbsv21p4353g006.jpg
https://cdn.ncbi.nlm.nih.gov/pmc/blobs/cffe/12320228/d1523e8340ae/ijbsv21p4353g007.jpg
https://cdn.ncbi.nlm.nih.gov/pmc/blobs/cffe/12320228/6112301d175b/ijbsv21p4353g008.jpg
https://cdn.ncbi.nlm.nih.gov/pmc/blobs/cffe/12320228/6fc35486e3ae/ijbsv21p4353g001.jpg
https://cdn.ncbi.nlm.nih.gov/pmc/blobs/cffe/12320228/7a5a31ec9e91/ijbsv21p4353g002.jpg
https://cdn.ncbi.nlm.nih.gov/pmc/blobs/cffe/12320228/2608e4966367/ijbsv21p4353g003.jpg
https://cdn.ncbi.nlm.nih.gov/pmc/blobs/cffe/12320228/45512fddea09/ijbsv21p4353g004.jpg
https://cdn.ncbi.nlm.nih.gov/pmc/blobs/cffe/12320228/1eb4d749ebbe/ijbsv21p4353g005.jpg
https://cdn.ncbi.nlm.nih.gov/pmc/blobs/cffe/12320228/a57c2563a3f1/ijbsv21p4353g006.jpg
https://cdn.ncbi.nlm.nih.gov/pmc/blobs/cffe/12320228/d1523e8340ae/ijbsv21p4353g007.jpg
https://cdn.ncbi.nlm.nih.gov/pmc/blobs/cffe/12320228/6112301d175b/ijbsv21p4353g008.jpg

相似文献

1
Undercarboxylated OCN Inhibits Chondrocyte Hypertrophy and Osteoarthritis Development through GPRC6A/HIF-1α Cascade.羧化不足的骨钙素通过GPRC6A/HIF-1α级联反应抑制软骨细胞肥大和骨关节炎发展。
Int J Biol Sci. 2025 Jun 23;21(10):4353-4373. doi: 10.7150/ijbs.105560. eCollection 2025.
2
Proteolysis of the pericellular matrix: Pinpointing the role and involvement of matrix metalloproteinases in early osteoarthritic remodeling.细胞外基质的蛋白水解:确定基质金属蛋白酶在早期骨关节炎重塑中的作用和参与。
Acta Biomater. 2024 Jun;181:297-307. doi: 10.1016/j.actbio.2024.05.002. Epub 2024 May 6.
3
Osteocalcin Ameliorates CUMS-Induced Depressive-Like Behaviors by Reducing Mitochondrial Damage in Hippocampal Neurons.骨钙素通过减少海马神经元的线粒体损伤来改善慢性不可预测温和应激诱导的抑郁样行为。
CNS Neurosci Ther. 2025 Aug;31(8):e70530. doi: 10.1111/cns.70530.
4
Phenotypic screening identified polydatin alleviating cartilage degeneration by modulating SIRT3-dependent mitochondrial dysfunction.表型筛选确定白藜芦醇苷通过调节SIRT3依赖性线粒体功能障碍来减轻软骨退变。
Phytomedicine. 2025 Aug;144:156948. doi: 10.1016/j.phymed.2025.156948. Epub 2025 Jun 3.
5
Acetyl zingerone inhibits chondrocyte pyroptosis and alleviates osteoarthritis progression by promoting mitophagy through the PINK1/parkin signaling pathway.乙酰姜辣素通过PINK1/帕金信号通路促进线粒体自噬,抑制软骨细胞焦亡并减轻骨关节炎进展。
Int Immunopharmacol. 2025 Aug 28;161:115055. doi: 10.1016/j.intimp.2025.115055. Epub 2025 Jun 9.
6
Metabolic shifts in ratio of ucOcn to cOcn toward bone resorption contribute to age-dependent bone loss in male mice.骨吸收过程中 uOCN/cOCN 比值的代谢变化导致雄性小鼠随年龄增长的骨丢失。
Am J Physiol Endocrinol Metab. 2024 Dec 1;327(6):E711-E722. doi: 10.1152/ajpendo.00294.2024. Epub 2024 Oct 23.
7
Exploration of bioactive variants of the BMP7-derived p[63-82] peptide for ameliorating the OA-associated chondrocyte phenotype.探索BMP7衍生的p[63-82]肽的生物活性变体以改善骨关节炎相关软骨细胞表型。
Arthritis Res Ther. 2025 Jul 30;27(1):161. doi: 10.1186/s13075-025-03599-4.
8
Functionalized Biomimetic Nanoparticles Targeting the IL-10/IL-10Rα/Glycolytic Axis in Synovial Macrophages Alleviate Cartilage Degeneration in Osteoarthritis.靶向滑膜巨噬细胞中白细胞介素-10/白细胞介素-10受体α/糖酵解轴的功能化仿生纳米颗粒可减轻骨关节炎中的软骨退变
Adv Sci (Weinh). 2025 Jul;12(27):e2504768. doi: 10.1002/advs.202504768. Epub 2025 May 2.
9
Histone demethylase KDM5C is critical for cartilage development and protects against osteoarthritis by increasing HIF-1α to maintain mitochondrial function.组蛋白去甲基化酶KDM5C对软骨发育至关重要,并通过增加缺氧诱导因子-1α以维持线粒体功能来预防骨关节炎。
Osteoarthritis Cartilage. 2025 Jul 10. doi: 10.1016/j.joca.2025.07.005.
10
Maintaining high levels of HIF-1α protects osteoarthritis cartilage by activating autophagy.维持高水平的缺氧诱导因子-1α(HIF-1α)可通过激活自噬来保护骨关节炎软骨。
Tissue Cell. 2025 Oct;96:103027. doi: 10.1016/j.tice.2025.103027. Epub 2025 Jul 3.

本文引用的文献

1
Small heterodimer partner-interacting leucine zipper protein suppresses pain and cartilage destruction in an osteoarthritis model by modulating the AMPK/STAT3 signaling pathway.小分子异二聚体伴侣相互作用亮氨酸拉链蛋白通过调节 AMPK/STAT3 信号通路抑制骨关节炎模型中的疼痛和软骨破坏。
Arthritis Res Ther. 2024 Nov 12;26(1):199. doi: 10.1186/s13075-024-03417-3.
2
PANoptosis and Autophagy-Related Molecular Signature and Immune Landscape in Ulcerative Colitis: Integrated Analysis and Experimental Validation.溃疡性结肠炎中PAN细胞焦亡与自噬相关分子特征及免疫格局:综合分析与实验验证
J Inflamm Res. 2024 May 20;17:3225-3245. doi: 10.2147/JIR.S455862. eCollection 2024.
3
Osteocalcin: A Multifaceted Bone-Derived Hormone.
骨钙素:一种多效性的骨骼衍生激素。
Annu Rev Nutr. 2023 Aug 21;43:55-71. doi: 10.1146/annurev-nutr-061121-091348.
4
Sulfated carboxymethylcellulose mediated enhancement of Timp3 efficacy synergistically attenuates osteoarthritis through inhibition of NFκB and JNK.硫酸羧甲基纤维素介导的 TIMP3 疗效增强协同通过抑制 NFκB 和 JNK 来减轻骨关节炎。
Carbohydr Polym. 2023 Sep 15;316:121061. doi: 10.1016/j.carbpol.2023.121061. Epub 2023 May 25.
5
Structural and mutational analyses of decarboxylated osteocalcin provide insight into its adiponectin-inducing activity.去羧化骨钙素的结构和突变分析为其脂联素诱导活性提供了线索。
FEBS Lett. 2023 Jun;597(11):1479-1488. doi: 10.1002/1873-3468.14618. Epub 2023 Apr 4.
6
Sulfated carboxymethylcellulose-based scaffold mediated delivery of Timp3 alleviates osteoarthritis.基于硫酸化羧甲基纤维素的支架介导 TIMP3 的递送可缓解骨关节炎。
Int J Biol Macromol. 2022 Jul 1;212:54-66. doi: 10.1016/j.ijbiomac.2022.05.093. Epub 2022 May 16.
7
LTBP1 promotes fibrillin incorporation into the extracellular matrix.LTBP1 促进原纤维蛋白纳入细胞外基质。
Matrix Biol. 2022 Jun;110:60-75. doi: 10.1016/j.matbio.2022.04.004. Epub 2022 Apr 19.
8
Suppressing phosphoinositide-specific phospholipases Cγ1 promotes mineralization of osteoarthritic subchondral bone osteoblasts via increasing autophagy, thereby ameliorating articular cartilage degeneration.抑制磷酯酰肌醇特异性磷脂酶 Cγ1 通过增加自噬促进骨关节炎软骨下骨成骨细胞的矿化,从而改善关节软骨退变。
Bone. 2022 Jan;154:116262. doi: 10.1016/j.bone.2021.116262. Epub 2021 Nov 20.
9
Pharmacological characterization of GLPG1972/S201086, a potent and selective small-molecule inhibitor of ADAMTS5.GLPG1972/S201086的药理学特性,一种强效且选择性的ADAMTS5小分子抑制剂。
Osteoarthritis Cartilage. 2022 Feb;30(2):291-301. doi: 10.1016/j.joca.2021.08.012. Epub 2021 Oct 6.
10
Explaining Divergent Observations Regarding Osteocalcin/GPRC6A Endocrine Signaling.解释关于骨钙素/GPRC6A 内分泌信号的不同观察结果。
Endocrinology. 2021 Apr 1;162(4). doi: 10.1210/endocr/bqab011.