• 文献检索
  • 文档翻译
  • 深度研究
  • 学术资讯
  • Suppr Zotero 插件Zotero 插件
  • 邀请有礼
  • 套餐&价格
  • 历史记录
应用&插件
Suppr Zotero 插件Zotero 插件浏览器插件Mac 客户端Windows 客户端微信小程序
定价
高级版会员购买积分包购买API积分包
服务
文献检索文档翻译深度研究API 文档MCP 服务
关于我们
关于 Suppr公司介绍联系我们用户协议隐私条款
关注我们

Suppr 超能文献

核心技术专利:CN118964589B侵权必究
粤ICP备2023148730 号-1Suppr @ 2026

文献检索

告别复杂PubMed语法,用中文像聊天一样搜索,搜遍4000万医学文献。AI智能推荐,让科研检索更轻松。

立即免费搜索

文件翻译

保留排版,准确专业,支持PDF/Word/PPT等文件格式,支持 12+语言互译。

免费翻译文档

深度研究

AI帮你快速写综述,25分钟生成高质量综述,智能提取关键信息,辅助科研写作。

立即免费体验

脓毒症中乳酸代谢相关基因的诊断和预后价值

Diagnostic and prognostic value of lactate metabolism-related genes in Sepsis.

作者信息

Pan Guitao, Huang Guiming, Deng Ruiming

机构信息

Department of Oral and Maxillofacial Surgery, Ganzhou People's Hospital, Ganzhou City, Jiangxi Province, China.

Department of Anesthesiology, Ganzhou People's Hospital, Ganzhou City, Jiangxi Province, China.

出版信息

Clinics (Sao Paulo). 2025 Aug 6;80:100738. doi: 10.1016/j.clinsp.2025.100738.

DOI:10.1016/j.clinsp.2025.100738
PMID:40774030
原文链接:https://pmc.ncbi.nlm.nih.gov/articles/PMC12351345/
Abstract

OBJECTIVE

This study explored the effect of Lactate Metabolism-Related Genes (LMRGs) in the diagnosis and prognosis of Sepsis.

METHODS

599 LMRGs were gained via the Molecular Signatures and GeneCards databases. Next, the authorssifted out Differently Expressed LMRGs (DE-S-LMRGs) through differential expression analysis, Protein-Protein Interactions (PPI) networks, and Weighted Gene Co-expression Network Analysis (WGCNA). Then, DE-S-LMRGs were subjected to Least-Absolute Shrinkage and Selection Operator (LASSO), gene expression patterns, Receiver Operating Characteristic (ROC), and Kaplan-Meier (K-M) survival analyses for obtaining diagnostic genes. Subsequently, the authorsyielded independent factors via univariate and multivariate COX analyses. The diagnostic genes expression levels, immune cell infiltration, immune checkpoint, Human Leukocyte Antigen (HLA) molecules, and K-M survival curves between the clusters were compared. Finally, the authorsapplied quantitative Real-Time Polymerase Chain Reaction (qRT-PCR) for verifying the expression of diagnostic genes in the light of normal and Sepsis samples.

RESULTS

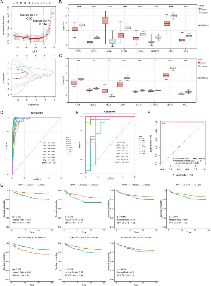
Four diagnostic genes (APRT, ARG1, UMPS, and LDHB) were identified, which were mainly concentrated in energy metabolism-related functions and immune-related pathways. In addition, age and ARG1 were selected as independent prognostic factors. The two clusters of GSE65682 datasets show significant differences in the expression, immune cells, immune checkpoints, HLA molecules, and survivability of the four diagnostic genes. qRT-PCR revealed that the expression levels of four diagnostic genes were congruent with the results of bioinformatics analysis.

CONCLUSION

APRT, ARG1, UMPS, and LDHB might be new ideas for studies related to the diagnosis and treatment of Sepsis.

摘要

目的

本研究探讨乳酸代谢相关基因(LMRGs)在脓毒症诊断和预后中的作用。

方法

通过分子特征数据库和基因卡片数据库获取599个LMRGs。接下来,作者通过差异表达分析、蛋白质-蛋白质相互作用(PPI)网络和加权基因共表达网络分析(WGCNA)筛选出差异表达的LMRGs(DE-S-LMRGs)。然后,对DE-S-LMRGs进行最小绝对收缩和选择算子(LASSO)、基因表达模式、受试者工作特征(ROC)和Kaplan-Meier(K-M)生存分析以获得诊断基因。随后,作者通过单变量和多变量COX分析得出独立因素。比较各簇之间诊断基因的表达水平、免疫细胞浸润、免疫检查点、人类白细胞抗原(HLA)分子和K-M生存曲线。最后,作者应用定量实时聚合酶链反应(qRT-PCR)根据正常样本和脓毒症样本验证诊断基因的表达。

结果

鉴定出四个诊断基因(APRT、ARG1、UMPS和LDHB),它们主要集中在能量代谢相关功能和免疫相关途径中。此外,年龄和ARG1被选为独立的预后因素。GSE65682数据集的两个簇在四个诊断基因的表达、免疫细胞、免疫检查点、HLA分子和生存能力方面存在显著差异。qRT-PCR显示四个诊断基因的表达水平与生物信息学分析结果一致。

结论

APRT、ARG1、UMPS和LDHB可能为脓毒症诊断和治疗相关研究提供新思路。

https://cdn.ncbi.nlm.nih.gov/pmc/blobs/d22e/12351345/c5ad41775adf/gr6.jpg
https://cdn.ncbi.nlm.nih.gov/pmc/blobs/d22e/12351345/1c2e848b090e/gr1.jpg
https://cdn.ncbi.nlm.nih.gov/pmc/blobs/d22e/12351345/2d598435b318/gr2.jpg
https://cdn.ncbi.nlm.nih.gov/pmc/blobs/d22e/12351345/bddadc63009e/gr3.jpg
https://cdn.ncbi.nlm.nih.gov/pmc/blobs/d22e/12351345/dd09a96edd82/gr4.jpg
https://cdn.ncbi.nlm.nih.gov/pmc/blobs/d22e/12351345/545b30a207bb/gr5.jpg
https://cdn.ncbi.nlm.nih.gov/pmc/blobs/d22e/12351345/c5ad41775adf/gr6.jpg
https://cdn.ncbi.nlm.nih.gov/pmc/blobs/d22e/12351345/1c2e848b090e/gr1.jpg
https://cdn.ncbi.nlm.nih.gov/pmc/blobs/d22e/12351345/2d598435b318/gr2.jpg
https://cdn.ncbi.nlm.nih.gov/pmc/blobs/d22e/12351345/bddadc63009e/gr3.jpg
https://cdn.ncbi.nlm.nih.gov/pmc/blobs/d22e/12351345/dd09a96edd82/gr4.jpg
https://cdn.ncbi.nlm.nih.gov/pmc/blobs/d22e/12351345/545b30a207bb/gr5.jpg
https://cdn.ncbi.nlm.nih.gov/pmc/blobs/d22e/12351345/c5ad41775adf/gr6.jpg

相似文献

1
Diagnostic and prognostic value of lactate metabolism-related genes in Sepsis.脓毒症中乳酸代谢相关基因的诊断和预后价值
Clinics (Sao Paulo). 2025 Aug 6;80:100738. doi: 10.1016/j.clinsp.2025.100738.
2
Exploring the role of lipid metabolism related genes and immune microenvironment in periodontitis by integrating machine learning and bioinformatics analysis.通过整合机器学习和生物信息学分析探索脂质代谢相关基因和免疫微环境在牙周炎中的作用。
Sci Rep. 2025 Aug 16;15(1):30008. doi: 10.1038/s41598-025-15330-z.
3
Characterization of novel anoikis-related genes as prognostic biomarkers and key determinants of the immune microenvironment in esophageal cancer.新型失巢凋亡相关基因作为食管癌预后生物标志物及免疫微环境关键决定因素的特征分析
Front Immunol. 2025 Jul 11;16:1599171. doi: 10.3389/fimmu.2025.1599171. eCollection 2025.
4
Mito-fission gene prognostic model for colorectal cancer.用于结直肠癌的线粒体分裂基因预后模型。
PeerJ. 2025 Jun 18;13:e19522. doi: 10.7717/peerj.19522. eCollection 2025.
5
Deciphering the transcriptomic characteristic of lactate metabolism and the immune infiltration landscape in abdominal aortic aneurysm.解析腹主动脉瘤中乳酸代谢的转录组特征及免疫浸润格局。
Biochem Biophys Res Commun. 2025 Jun 14;776:152198. doi: 10.1016/j.bbrc.2025.152198.
6
Deciphering Shared Gene Signatures and Immune Infiltration Characteristics Between Gestational Diabetes Mellitus and Preeclampsia by Integrated Bioinformatics Analysis and Machine Learning.通过综合生物信息学分析和机器学习破译妊娠期糖尿病和子痫前期之间共享的基因特征及免疫浸润特征
Reprod Sci. 2025 May 15. doi: 10.1007/s43032-025-01847-1.
7
Role of lysine acetylation-related genes in the diagnosis and prognosis of glioma.赖氨酸乙酰化相关基因在胶质瘤诊断和预后中的作用。
Sci Rep. 2025 Jul 1;15(1):20762. doi: 10.1038/s41598-025-07738-4.
8
In-depth bioinformatics analysis uncovers the crosstalk genes and immune interactions among diagnostic markers linked to natural killer cells in patients with cirrhosis and sepsis.深入的生物信息学分析揭示了肝硬化和脓毒症患者中与自然杀伤细胞相关的诊断标志物之间的串扰基因和免疫相互作用。
Clin Exp Med. 2025 Aug 6;25(1):280. doi: 10.1007/s10238-025-01808-7.
9
Identification and validation of endoplasmic reticulum autophagy-related potential biomarkers in periodontitis.牙周炎中内质网自噬相关潜在生物标志物的鉴定与验证
Sci Rep. 2025 Jul 6;15(1):24151. doi: 10.1038/s41598-025-08180-2.
10
Identification and validation of oxidative stress-related genes for the diagnosis of sepsis-induced acute lung injury.用于脓毒症诱导的急性肺损伤诊断的氧化应激相关基因的鉴定与验证
PLoS One. 2025 Jul 22;20(7):e0327945. doi: 10.1371/journal.pone.0327945. eCollection 2025.

本文引用的文献

1
ARG1 as a promising biomarker for sepsis diagnosis and prognosis: evidence from WGCNA and PPI network.ARG1 作为脓毒症诊断和预后的有前途的生物标志物:来自 WGCNA 和 PPI 网络的证据。
Hereditas. 2022 Jun 23;159(1):27. doi: 10.1186/s41065-022-00240-1.
2
LPIN1 Is a Regulatory Factor Associated With Immune Response and Inflammation in Sepsis.LPIN1 是与脓毒症免疫反应和炎症相关的调节因子。
Front Immunol. 2022 Feb 9;13:820164. doi: 10.3389/fimmu.2022.820164. eCollection 2022.
3
Immune effects of PI3K/Akt/HIF-1α-regulated glycolysis in polymorphonuclear neutrophils during sepsis.
PI3K/Akt/HIF-1α 调控糖酵解在脓毒症中性粒细胞中的免疫作用。
Crit Care. 2022 Jan 28;26(1):29. doi: 10.1186/s13054-022-03893-6.
4
A Novel Lactate Metabolism-Related Gene Signature for Predicting Clinical Outcome and Tumor Microenvironment in Hepatocellular Carcinoma.一种用于预测肝细胞癌临床结局和肿瘤微环境的新型乳酸代谢相关基因特征
Front Cell Dev Biol. 2022 Jan 3;9:801959. doi: 10.3389/fcell.2021.801959. eCollection 2021.
5
clusterProfiler 4.0: A universal enrichment tool for interpreting omics data.clusterProfiler 4.0:用于解释组学数据的通用富集工具。
Innovation (Camb). 2021 Jul 1;2(3):100141. doi: 10.1016/j.xinn.2021.100141. eCollection 2021 Aug 28.
6
Development of a gene signature associated with iron metabolism in lung adenocarcinoma.肺腺癌中铁代谢相关基因标志物的开发。
Bioengineered. 2021 Dec;12(1):4556-4568. doi: 10.1080/21655979.2021.1954840.
7
Bioinformatic analysis identifies potential biomarkers and therapeutic targets of septic-shock-associated acute kidney injury.生物信息学分析鉴定出脓毒症相关性急性肾损伤的潜在生物标志物和治疗靶点。
Hereditas. 2021 Apr 16;158(1):13. doi: 10.1186/s41065-021-00176-y.
8
PCT Kinetics in the First Week Postburn for Sepsis Diagnosis and Death Prognosis-An Accuracy Study.烧伤后第一周 PCT 动力学对脓毒症诊断和死亡预后的准确性研究。
J Burn Care Res. 2021 May 7;42(3):545-554. doi: 10.1093/jbcr/iraa199.
9
Increased myeloid-derived suppressor cells in patients with myelodysplastic syndromes suppress CD8+ T lymphocyte function through the STAT3-ARG1 pathway.骨髓增生异常综合征患者骨髓来源的抑制性细胞通过 STAT3-ARG1 通路抑制 CD8+ T 淋巴细胞功能。
Leuk Lymphoma. 2021 Jan;62(1):218-223. doi: 10.1080/10428194.2020.1817431. Epub 2020 Sep 26.
10
Lactate modulation of immune responses in inflammatory versus tumour microenvironments.在炎症和肿瘤微环境中,乳酸对免疫反应的调节作用。
Nat Rev Immunol. 2021 Mar;21(3):151-161. doi: 10.1038/s41577-020-0406-2. Epub 2020 Aug 24.