Suppr超能文献

过表达人生长激素的脂肪来源干细胞增强成纤维细胞活性并通过ERK途径加速烧伤创面愈合:脂肪来源干细胞在烧伤创面修复中的治疗潜力

Human growth hormone-overexpressing adipose-derived stem cells enhance fibroblast activity and accelerate burn wound healing via ERK pathway therapeutic potential of ADSCs in burn wound repair.

作者信息

Shao Yang, Han Mei, Song Guodong, Gao Cong

机构信息

Department of Burns and Plastic Surgery & Department of Wound Repair, Central Hospital Affiliated to Shandong First Medical University, Jinan, Shandong, 250013, China.

Department of Burns and Plastic Surgery & Department of Wound Repair, Jinan Central Hospital, Jinan, Shandong, 250013, China.

出版信息

Regen Ther. 2025 Jul 30;30:465-475. doi: 10.1016/j.reth.2025.07.002. eCollection 2025 Dec.

Abstract

OBJECTIVE

Human growth hormone (HGH) enhances wound healing by promoting cell proliferation, angiogenesis, and tissue regeneration. This study investigated the effects of HGH-overexpressing Adipose-derived stem cells (HGH-ADSCs) on fibroblast function, ERK pathway activation, and burn wound healing.

METHODS

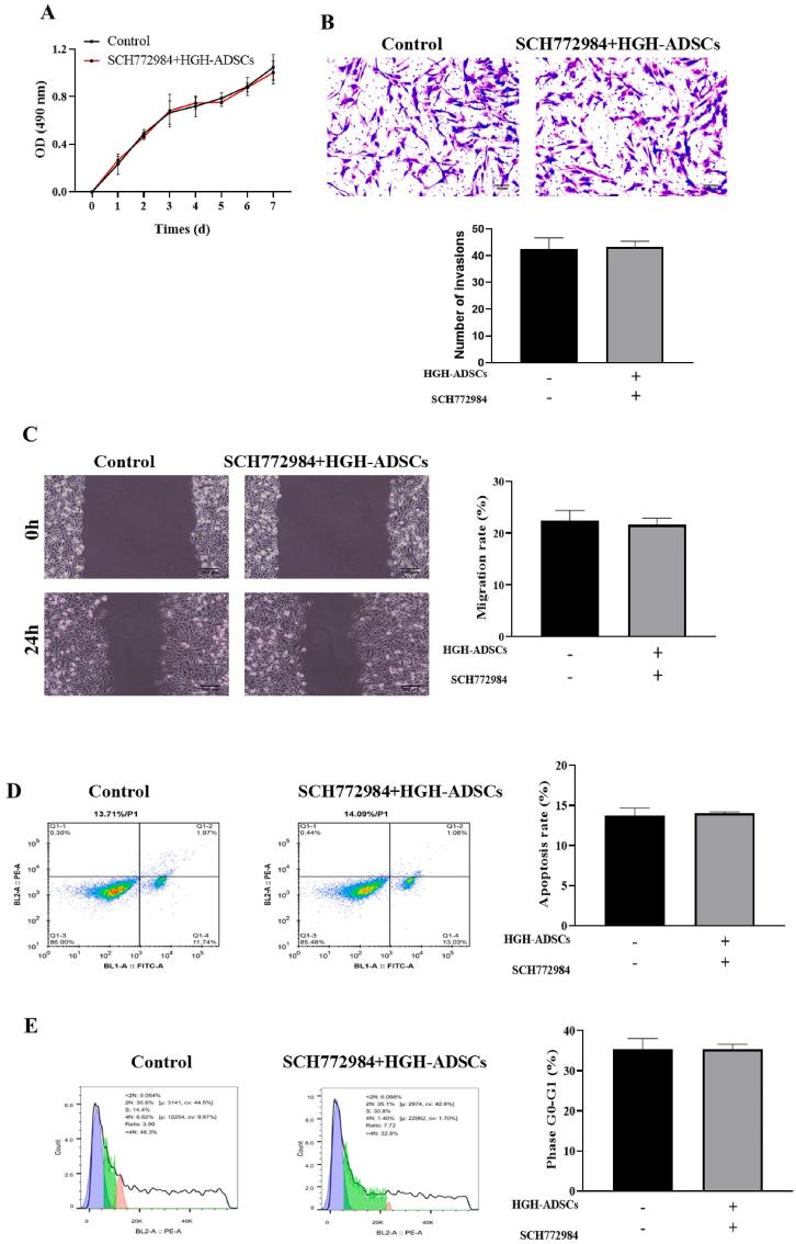
ADSCs were isolated from adipose tissue, characterized via CD marker expression, and confirmed for multipotency using Oil Red O (adipogenesis), Alizarin Red S (osteogenesis), and Alcian Blue staining (chondrogenesis). ADSCs were then transduced with a lentiviral vector carrying HGH, generating HGH-ADSCs and confirmed by qRT-PCR. Fibroblasts (HDF-a) were co-cultured were co-cultured under HGH-ADSCs-conditioned medium and ADSCs-conditioned medium to assess proliferation (MTT assay), migration and invasion (Transwell), apoptosis (flow cytometry), and G0/G1 cell cycle progression. Western blotting determined ERK activation, and SCH772984 (ERK inhibitor) was used to confirm pathway dependency. A burn rat model was established with three treatment groups: HGH-ADSCs, ADSCs, and saline. and histopathology (H&E, TUNEL staining) analyzed epithelial regeneration and apoptosis. ELISA and biochemical assays quantified TNF-α, IL-1β, IL-6, MDA, SOD, and CAT in wound tissue homogenates.

RESULTS

HGH-ADSCs significantly enhanced fibroblast proliferation, migration, invasion, and prolonged G0/G1 phase while reducing apoptosis (P < 0.05). ERK inhibition abolished these effects (P < 0.05). In vivo, HGH-ADSCs accelerated wound closure (P < 0.05), enhanced epithelialization, reduced inflammation, and increased collagen formation. Inflammatory cytokines (TNF-α, IL-1β, IL-6) and MDA were lowest, while SOD and CAT were highest in HGH-ADSC-treated wounds (P < 0.05).

CONCLUSION

ADSCs overexpressing HGH promote fibroblast activity, activate ERK signaling, and accelerate burn wound healing, demonstrating strong therapeutic potential.

摘要

目的

人生长激素(HGH)通过促进细胞增殖、血管生成和组织再生来增强伤口愈合。本研究调查了过表达HGH的脂肪来源干细胞(HGH-ADSCs)对成纤维细胞功能、ERK通路激活和烧伤创面愈合的影响。

方法

从脂肪组织中分离出ADSCs,通过CD标志物表达进行表征,并使用油红O(脂肪生成)、茜素红S(骨生成)和阿尔辛蓝染色(软骨生成)确认其多能性。然后用携带HGH的慢病毒载体转导ADSCs,生成HGH-ADSCs,并通过qRT-PCR进行确认。将成纤维细胞(HDF-a)在HGH-ADSCs条件培养基和ADSCs条件培养基下共培养,以评估增殖(MTT法)、迁移和侵袭(Transwell)、凋亡(流式细胞术)以及G0/G1细胞周期进程。蛋白质免疫印迹法测定ERK激活情况,并使用SCH772984(ERK抑制剂)来确认通路依赖性。建立烧伤大鼠模型,分为三个治疗组:HGH-ADSCs、ADSCs和生理盐水组。通过组织病理学(苏木精-伊红染色、TUNEL染色)分析上皮再生和凋亡情况。酶联免疫吸附测定法(ELISA)和生化分析对伤口组织匀浆中的肿瘤坏死因子-α(TNF-α)、白细胞介素-1β(IL-1β)、白细胞介素-6(IL-6)、丙二醛(MDA)、超氧化物歧化酶(SOD)和过氧化氢酶(CAT)进行定量分析。

结果

HGH-ADSCs显著增强了成纤维细胞的增殖、迁移、侵袭能力,延长了G0/G1期,同时减少了凋亡(P<0.05)。ERK抑制消除了这些作用(P<0.05)。在体内,HGH-ADSCs加速了伤口闭合(P<0.05),增强了上皮化,减轻了炎症,并增加了胶原蛋白的形成。在HGH-ADSCs治疗的伤口中,炎性细胞因子(TNF-α、IL-1β、IL-6)和MDA含量最低,而SOD和CAT含量最高(P<0.05)。

结论

过表达HGH的ADSCs促进成纤维细胞活性,激活ERK信号通路,加速烧伤创面愈合,显示出强大的治疗潜力。

https://cdn.ncbi.nlm.nih.gov/pmc/blobs/ba05/12329509/d54a0b459e5a/gr1.jpg

文献检索

告别复杂PubMed语法,用中文像聊天一样搜索,搜遍4000万医学文献。AI智能推荐,让科研检索更轻松。

立即免费搜索

文件翻译

保留排版,准确专业,支持PDF/Word/PPT等文件格式,支持 12+语言互译。

免费翻译文档

深度研究

AI帮你快速写综述,25分钟生成高质量综述,智能提取关键信息,辅助科研写作。

立即免费体验