Suppr超能文献

神经退行性变小鼠模型和人类疾病中TMEM106B的不同和趋同病理学表现

Divergent and convergent TMEM106B pathology in murine models of neurodegeneration and human disease.

作者信息

Du Muzi, Akerman Suleyman C, Fare Charlotte M, Ruan Linhao, Vidensky Svetlana, Mamedova Lyudmila, Koo Katie, Lee Joshua, Rothstein Jeffrey D

机构信息

The Solomon H. Snyder Department of Neuroscience, The Johns Hopkins University School of Medicine, Baltimore, MD, 21205, USA.

Brain Science Institute, Johns Hopkins University School of Medicine, Baltimore, MD, 21205, USA.

出版信息

Acta Neuropathol Commun. 2025 Aug 9;13(1):169. doi: 10.1186/s40478-025-02087-9.

Abstract

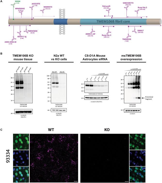
TMEM106B is a lysosome/late endosome protein that is a potent genetic modifier of multiple neurodegenerative diseases as well as general aging. Recently, TMEM106B was shown to form insoluble aggregates in postmortem human brain tissue, drawing attention to TMEM106B pathology and the potential role of TMEM106B aggregation in disease. In the context of neurodegenerative diseases, TMEM106B has been studied in vivo using animal models of neurodegeneration, but these studies rely on overexpression or knockdown approaches. To date, endogenous TMEM106B pathology and its relationship to known canonical pathology in animal models has not been reported. Here, we analyze histological patterns of the endogenous TMEM106B protein in murine models of C9ORF72-related amyotrophic lateral sclerosis and frontotemporal dementia (C9-ALS/FTD), SOD1-related ALS, and tauopathy using an extensively validated TMEM106B antibody. We found profound correlations between the endogenous TMEM106B protein with known TDP-43 and tau pathology in murine models of C9-ALS/FTD and tauopathy, respectively. By using an antibody previously shown to recognize the pathologic TMEM106B C-terminal fragments, we then performed a similar analysis on postmortem brain tissues from patients with C9-ALS/FTD, Alzheimer's disease (AD), and AD with limbic-predominant age-related TDP-43 encephalopathy (AD/LATE). Convergent evidence from both murine models and human patients links TMEM106B to TDP-43 nuclear clearance at the cellular level in C9-ALS. By characterizing endogenous TMEM106B in mice and human postmortem tissue, our work reveals essential considerations that must be taken when analyzing data from in vivo mouse studies and elucidates new insights supporting the involvement of TMEM106B in the pathogenesis and progression of multiple neurodegenerative diseases.

摘要

跨膜蛋白106B(TMEM106B)是一种溶酶体/晚期内体蛋白,是多种神经退行性疾病以及全身衰老的强效遗传修饰因子。最近,TMEM106B被证明在人类死后脑组织中形成不溶性聚集体,这引起了人们对TMEM106B病理学以及TMEM106B聚集在疾病中的潜在作用的关注。在神经退行性疾病的背景下,已经使用神经退行性动物模型在体内对TMEM106B进行了研究,但这些研究依赖于过表达或敲低方法。迄今为止,尚未报道动物模型中内源性TMEM106B病理学及其与已知典型病理学的关系。在这里,我们使用经过广泛验证的TMEM106B抗体,分析了与C9ORF72相关的肌萎缩侧索硬化症和额颞叶痴呆(C9-ALS/FTD)、与超氧化物歧化酶1(SOD1)相关的肌萎缩侧索硬化症以及tau蛋白病的小鼠模型中内源性TMEM106B蛋白的组织学模式。我们分别在C9-ALS/FTD和tau蛋白病的小鼠模型中发现内源性TMEM106B蛋白与已知的TDP-43和tau病理学之间存在密切关联。然后,通过使用先前显示可识别病理性TMEM106B C末端片段的抗体,我们对C9-ALS/FTD、阿尔茨海默病(AD)和伴有边缘叶为主的年龄相关性TDP-43脑病的AD(AD/LATE)患者的死后脑组织进行了类似分析。来自小鼠模型和人类患者的一致证据表明,在C9-ALS中,TMEM106B在细胞水平上与TDP-43核清除有关。通过对小鼠和人类死后组织中的内源性TMEM106B进行表征,我们的工作揭示了在分析体内小鼠研究数据时必须考虑的重要因素,并阐明了支持TMEM106B参与多种神经退行性疾病发病机制和进展的新见解。

https://cdn.ncbi.nlm.nih.gov/pmc/blobs/6eb4/12335138/4f456be1cc0b/40478_2025_2087_Fig1_HTML.jpg

文献检索

告别复杂PubMed语法,用中文像聊天一样搜索,搜遍4000万医学文献。AI智能推荐,让科研检索更轻松。

立即免费搜索

文件翻译

保留排版,准确专业,支持PDF/Word/PPT等文件格式,支持 12+语言互译。

免费翻译文档

深度研究

AI帮你快速写综述,25分钟生成高质量综述,智能提取关键信息,辅助科研写作。

立即免费体验