Suppr超能文献

多个枢纽基因作为早产儿视网膜病变中诱导炎症和血管生成的诊断及治疗靶点。

Multiple Hub Genes as Diagnostic and Therapeutic Targets Inducing Inflammation and Angiogenesis in Retinopathy of Prematurity.

作者信息

Du Cheng, Tian Yuan, Liu Yu, Shi Yuanyuan, Chen Xingying, Chai Hui, Zhang Yuyan, Shen Hui, Zhang Lin

机构信息

Jiaxing Hospital of Traditional Chinese Medicine, Zhejiang Chinese Medical University, Jiaxing, Zhejiang Province, 314001, People's Republic of China.

College of Life Science/Institute of Molecular Medicine, Zhejiang Chinese Medical University, Hangzhou, Zhejiang Province, 310053, People's Republic of China.

出版信息

Int J Gen Med. 2025 Aug 5;18:4209-4228. doi: 10.2147/IJGM.S528842. eCollection 2025.

Abstract

INTRODUCTION

The pathogenesis of retinopathy of prematurity (ROP) is intricate and multifactorial. The current treatments for ROP include laser photocoagulation, cryotherapy, scleral buckling or vitrectomy and anti-VEGF drugs, yet which have numerous adverse effects. Consequently, the objective of this investigation was to mine new biomarkers of ROP and identify potential therapeutics that target these biomarkers.

METHODS

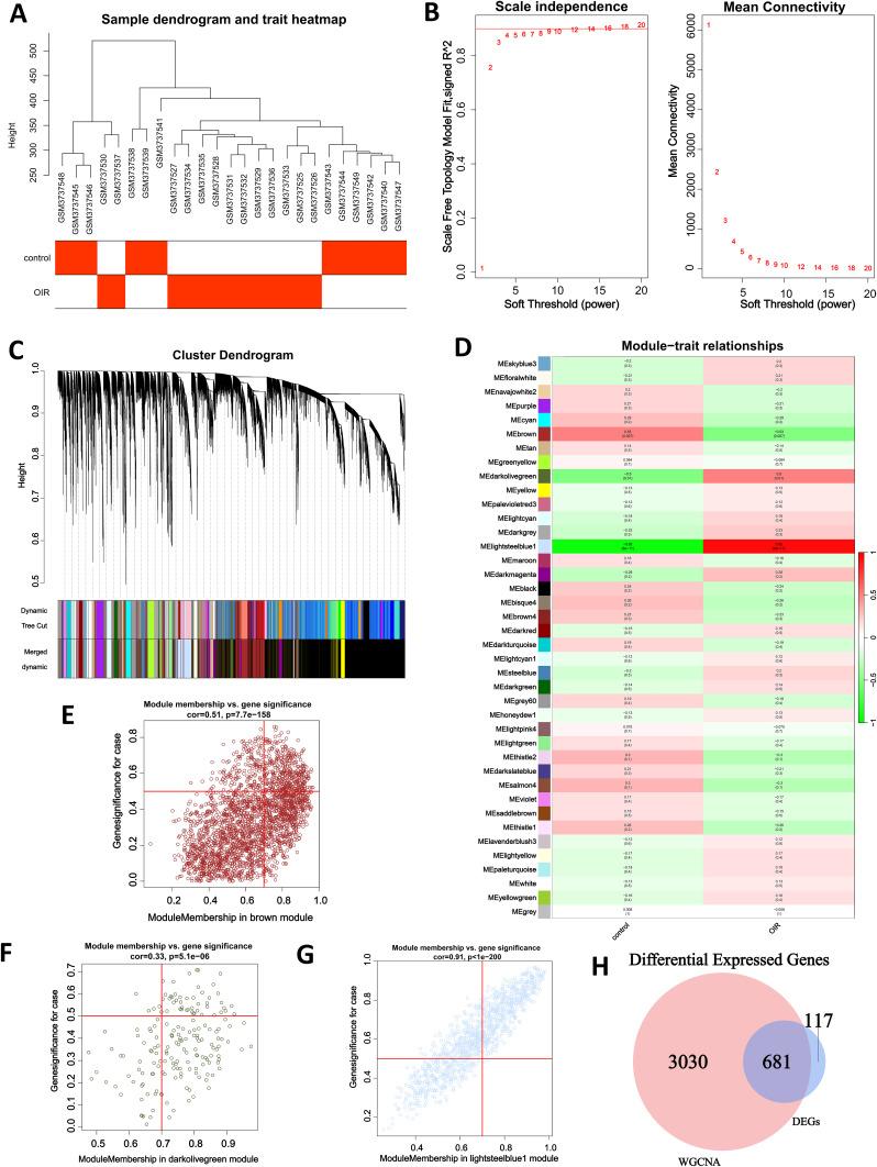
GSE130400, the expression profile of ROP, was downloaded from the GEO database and annotated by dplyr package in R. The limma package was employed to identify differentially expressed genes (DEGs) between cases and controls. WGCNA was utilized to obtain oxygen-induced retinopathy (OIR)-related modules, and then key genes were obtained in the intersection of DEGs and the above modules. Biological functions and pathways of key genes were enriched through DAVID, Metascape and Gene set enrichment analysis. Hub genes were screened by three machine learning methods and validated by nomograms, ROC curves and qRT-PCR. CIBERSORT was used to estimate the abundances of immune cells and Pearson analysis revealed immune cells, checkpoints and chemokines associated with hub genes. Finally, we constructed a ceRNA network and a drug-gene interaction network.

RESULTS

Utilizing GSE130400 as a basis, a total of 798 DEGs and 3711 genes from three OIR-related modules in WGCNA were identified, resulting in the identification of 681 key genes. Hub genes Plxnd1, Esm1 and Cd248 were explored using various machine learning methods and proved to be closely related with the occurrence of ROP through nomograms, ROC curves and qRT-PCR. Enrichment analysis revealed a significant enrichment of hub genes in processes related to endothelial cell proliferation, migration, and angiogenesis, among others. Immune analysis displayed that the development of ROP was associated with alterations in M0 macrophages and M2 macrophages, with hub genes participating in the regulation of immune cells M0 macrophages, Th2 cells, and NK resting cells, as well as chemokines lncRNA H19 (H19), CXCR5 (F5), CCL27 (F7) and CCL2 (C2). Furthermore, the drug-gene interaction network displayed 14 possible candidate drugs targeting 3 hub genes.

CONCLUSION

Plxnd1, Esm1 and Cd248 might play significant roles in the progression of ROP and could become possible diagnostic and therapeutic targets in ROP.

摘要

引言

早产儿视网膜病变(ROP)的发病机制复杂且多因素。目前ROP的治疗方法包括激光光凝、冷冻疗法、巩膜扣带术或玻璃体切除术以及抗VEGF药物,但这些方法有许多不良反应。因此,本研究的目的是挖掘ROP的新生物标志物,并确定针对这些生物标志物的潜在治疗方法。

方法

从GEO数据库下载ROP的表达谱GSE130400,并在R中用dplyr包进行注释。使用limma包识别病例和对照之间的差异表达基因(DEG)。利用加权基因共表达网络分析(WGCNA)获得氧诱导视网膜病变(OIR)相关模块,然后在DEG与上述模块的交集中获得关键基因。通过DAVID、Metascape和基因集富集分析对关键基因的生物学功能和途径进行富集。通过三种机器学习方法筛选枢纽基因,并通过列线图、ROC曲线和qRT-PCR进行验证。使用CIBERSORT估计免疫细胞的丰度,Pearson分析揭示了与枢纽基因相关的免疫细胞、检查点和趋化因子。最后,构建了一个竞争性内源RNA(ceRNA)网络和一个药物-基因相互作用网络。

结果

以GSE130400为基础,共鉴定出798个DEG和WGCNA中三个OIR相关模块的3711个基因,从而鉴定出681个关键基因。使用各种机器学习方法探索了枢纽基因Plxnd1、Esm1和Cd248,并通过列线图、ROC曲线和qRT-PCR证明它们与ROP的发生密切相关。富集分析显示枢纽基因在内皮细胞增殖、迁移和血管生成等相关过程中显著富集。免疫分析显示,ROP的发展与M0巨噬细胞和M2巨噬细胞的改变有关,枢纽基因参与免疫细胞M0巨噬细胞、Th2细胞和NK静止细胞以及趋化因子lncRNA H19(H19)、CXCR5(F5)、CCL27(F7)和CCL2(C2)的调节。此外,药物-基因相互作用网络显示了针对3个枢纽基因的14种可能的候选药物。

结论

Plxnd1、Esm1和Cd248可能在ROP的进展中起重要作用,并可能成为ROP可能的诊断和治疗靶点。

https://cdn.ncbi.nlm.nih.gov/pmc/blobs/0d63/12335267/23b18dbc5803/IJGM-18-4209-g0001.jpg

文献AI研究员

20分钟写一篇综述,助力文献阅读效率提升50倍。

立即体验

用中文搜PubMed

大模型驱动的PubMed中文搜索引擎

马上搜索

文档翻译

学术文献翻译模型,支持多种主流文档格式。

立即体验