Suppr超能文献

CD45和CD148在小鼠炎性关节炎期间对中性粒细胞的募集和功能至关重要。

CD45 and CD148 Are Critically Involved in Neutrophil Recruitment and Function During Inflammatory Arthritis in Mice.

作者信息

Heming Jan-Niklas, Margraf Andreas, Najder Karolina, Germena Giulia, Richter Mathis, Cappenberg Anika, Henke Katharina, Bardel Bernadette, Schemmelmann Lena, Oguama Marina, Lindental Pia, Amini Wida, Sobocik Jacqueline, Schett Georg, Krönke Gerhard, Block Helena, Rossaint Jan, Soehnlein Oliver, Zarbock Alexander

机构信息

Department of Anesthesiology, Intensive Care and Pain Medicine, University Hospital Münster, 48149 Münster, Germany.

The William Harvey Research Institute, Barts and The London School of Medicine and Dentistry, Queen Mary University of London, London E1 2AD, UK.

出版信息

Cells. 2025 Jul 29;14(15):1169. doi: 10.3390/cells14151169.

Abstract

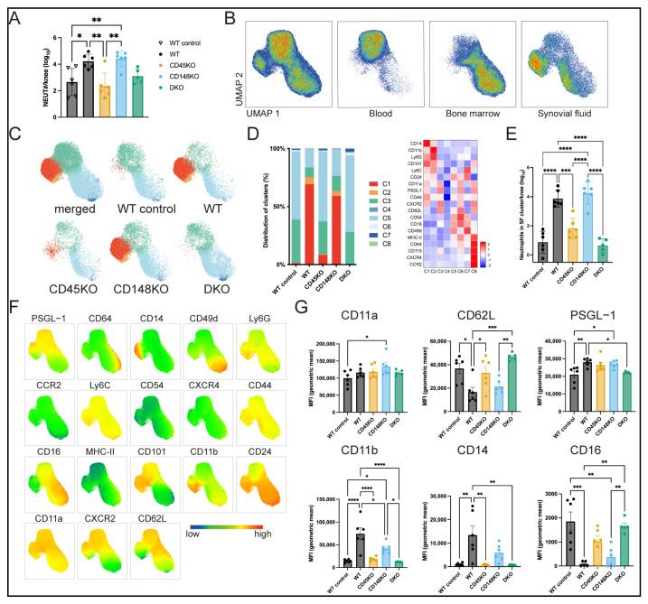
Neutrophils play a key role in autoimmune diseases like rheumatoid arthritis, contributing to tissue damage through rapid recruitment and activation. In this study, we investigated the regulatory properties of two receptor-like tyrosine phosphatases (RPTPs), CD45 and CD148, in inflammatory arthritis. Using an in vivo mouse model of K/BxN serum transfer-induced arthritis, we found that CD45 and CD148 feature distinct regulatory properties during inflammatory arthritis. CD45 is required for neutrophil infiltration, cytokine release, and reactive oxygen species production, whereas CD148 deficiency leads to a delayed onset of arthritis but unaltered overall neutrophil infiltration and reduced ROS production. Furthermore, we could demonstrate that activation of Src family kinases in neutrophils is differentially regulated by CD45 and CD148 in a stimulus-dependent manner. Summarizing, our results suggest that CD45 is positively involved, while CD148 is positively and negatively involved in neutrophil recruitment and function during inflammatory arthritis.

摘要

中性粒细胞在类风湿关节炎等自身免疫性疾病中起关键作用,通过快速募集和激活导致组织损伤。在本研究中,我们调查了两种受体样酪氨酸磷酸酶(RPTPs),即CD45和CD148,在炎性关节炎中的调节特性。使用K/BxN血清转移诱导的关节炎体内小鼠模型,我们发现CD45和CD148在炎性关节炎期间具有不同的调节特性。中性粒细胞浸润、细胞因子释放和活性氧产生需要CD45,而CD148缺陷导致关节炎发病延迟,但总体中性粒细胞浸润未改变,活性氧产生减少。此外,我们可以证明,中性粒细胞中Src家族激酶的激活受到CD45和CD148以刺激依赖方式的差异调节。总之,我们的结果表明,在炎性关节炎期间,CD45积极参与,而CD148在中性粒细胞募集和功能中既积极又消极地参与。

https://cdn.ncbi.nlm.nih.gov/pmc/blobs/9e47/12346378/2ad04f7a26fb/cells-14-01169-g001.jpg

文献AI研究员

20分钟写一篇综述,助力文献阅读效率提升50倍。

立即体验

用中文搜PubMed

大模型驱动的PubMed中文搜索引擎

马上搜索

文档翻译

学术文献翻译模型,支持多种主流文档格式。

立即体验