Suppr超能文献

JAK2/STAT3信号通路调节小鼠星形胶质细胞C8-D1A细胞系中的急性甲基汞毒性。

JAK2/STAT3 Signaling Pathway Modulates Acute Methylmercury Toxicity in the Mouse Astrocyte C8-D1A Cell Line.

作者信息

Ahmed Aafia, Wong Maximus, Santamaria Abel, Rocha João Batista, Bowman Aaron B, Aschner Michael, Ferrer Beatriz

机构信息

Department of Molecular Pharmacology, Albert Einstein College of Medicine, Jack and Pearl Resnick Campus, 1300 Morris Park Avenue, Forchheimer Building, Bronx, NY, 10461, USA.

Laboratorio de Nanotecnología y Nanomedicina, Departamento de Atención a la Salud, Universidad Autónoma Metropolitana-Xochimilco, Mexico City, 04960, Mexico.

出版信息

Neurochem Res. 2025 Aug 13;50(4):265. doi: 10.1007/s11064-025-04507-7.

Abstract

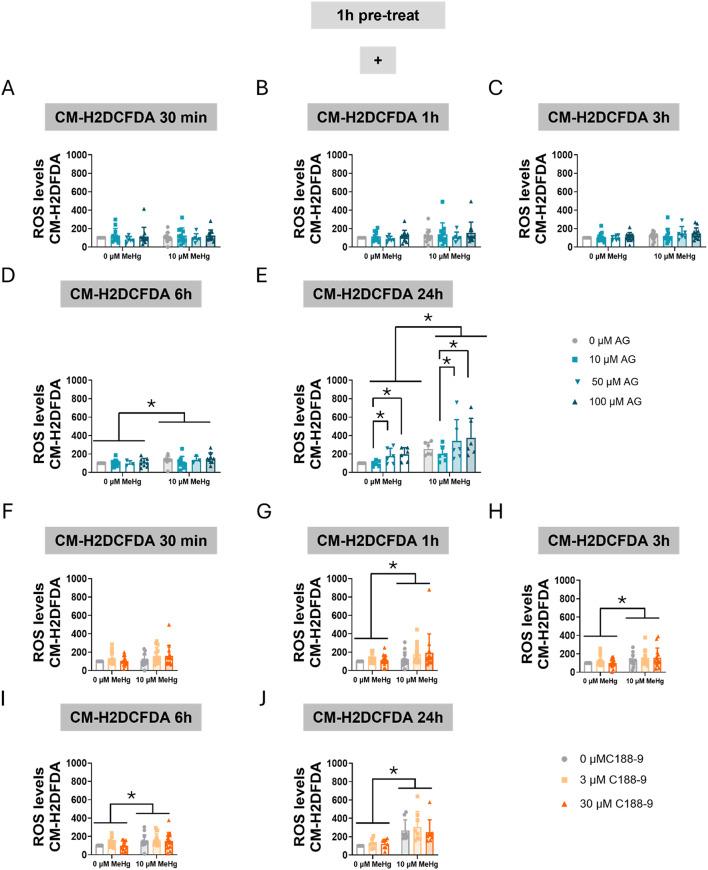
Methylmercury (MeHg), an environmental pollutant, reaches the human body predominantly through contaminated fish consumption, potentially leading to severe neurological disorders. Upon ingestion MeHg reaches the brain and selectively accumulates in astrocytes. The activation of nuclear factor erythroid 2-related factor 2 (Nrf2) has been identified as a key early response to MeHg-induced oxidative injury, positioning it as a potential therapeutic target. However, recent studies suggest that Nrf2 activation alone may not be sufficient to mitigate MeHg toxicity, indicating the existence of other protective mechanisms. The signal transducer and activator of transcription 3 (STAT3) signaling pathway, known for its role in cell growth and survival, has emerged as a potential player in redox homeostasis. In this study, we investigated the role of STAT3 in acute (≤ 24 h) MeHg-induced neurotoxicity. MeHg exposure induced STAT3 expression in C8-D1A astrocytic cells. Our data demonstrated that pharmacological inhibition of STAT3 using AG490 or C188-9 exacerbated MeHg-induced cell death and compromised antioxidant responses. Furthermore, to fully characterize the role of STAT3 in oxidative stress, we used two different antioxidants, N-acetylcysteine (NAC) and Trolox. Conversely, reactive oxygen species (ROS)-scavenging antioxidants partially ameliorated STAT3 activation, suggesting that MeHg-induced STAT3 activation is mediated, at least in part, by mechanisms independent of ROS. Our findings suggest that STAT3 contributes to neuroprotection against MeHg exposure in astrocytes and is, at least in part, regulated by the increase in ROS levels within these cells.

摘要

甲基汞(MeHg)是一种环境污染物,主要通过食用受污染的鱼类进入人体,可能导致严重的神经紊乱。摄入后,MeHg进入大脑并选择性地积聚在星形胶质细胞中。核因子红细胞2相关因子2(Nrf2)的激活已被确定为对MeHg诱导的氧化损伤的关键早期反应,使其成为一个潜在的治疗靶点。然而,最近的研究表明,仅Nrf2激活可能不足以减轻MeHg毒性,这表明存在其他保护机制。信号转导和转录激活因子3(STAT3)信号通路,因其在细胞生长和存活中的作用而闻名,已成为氧化还原稳态中的一个潜在参与者。在本研究中,我们研究了STAT3在急性(≤24小时)MeHg诱导的神经毒性中的作用。MeHg暴露诱导C8-D1A星形胶质细胞中STAT3的表达。我们的数据表明,使用AG490或C188-9对STAT3进行药理抑制会加剧MeHg诱导的细胞死亡并损害抗氧化反应。此外,为了全面表征STAT3在氧化应激中的作用,我们使用了两种不同的抗氧化剂,N-乙酰半胱氨酸(NAC)和Trolox。相反,活性氧(ROS)清除抗氧化剂部分改善了STAT3的激活,这表明MeHg诱导的STAT3激活至少部分是由独立于ROS的机制介导的。我们的研究结果表明,STAT3有助于星形胶质细胞抵抗MeHg暴露的神经保护作用,并且至少部分受这些细胞内ROS水平升高的调节。

https://cdn.ncbi.nlm.nih.gov/pmc/blobs/3104/12350482/c5ef0a4f3a90/11064_2025_4507_Fig1_HTML.jpg

文献检索

告别复杂PubMed语法,用中文像聊天一样搜索,搜遍4000万医学文献。AI智能推荐,让科研检索更轻松。

立即免费搜索

文件翻译

保留排版,准确专业,支持PDF/Word/PPT等文件格式,支持 12+语言互译。

免费翻译文档

深度研究

AI帮你快速写综述,25分钟生成高质量综述,智能提取关键信息,辅助科研写作。

立即免费体验