• 文献检索
  • 文档翻译
  • 深度研究
  • 学术资讯
  • Suppr Zotero 插件Zotero 插件
  • 邀请有礼
  • 套餐&价格
  • 历史记录
应用&插件
Suppr Zotero 插件Zotero 插件浏览器插件Mac 客户端Windows 客户端微信小程序
定价
高级版会员购买积分包购买API积分包
服务
文献检索文档翻译深度研究API 文档MCP 服务
关于我们
关于 Suppr公司介绍联系我们用户协议隐私条款
关注我们

Suppr 超能文献

核心技术专利:CN118964589B侵权必究
粤ICP备2023148730 号-1Suppr @ 2026

文献检索

告别复杂PubMed语法,用中文像聊天一样搜索,搜遍4000万医学文献。AI智能推荐,让科研检索更轻松。

立即免费搜索

文件翻译

保留排版,准确专业,支持PDF/Word/PPT等文件格式,支持 12+语言互译。

免费翻译文档

深度研究

AI帮你快速写综述,25分钟生成高质量综述,智能提取关键信息,辅助科研写作。

立即免费体验

蝗虫在聚集时利用神经元感觉优先级来协调两种相互冲突的嗅觉信号。

Locusts employ neuronal sensory prioritization to reconcile two conflicting olfactory signals while aggregating.

作者信息

Yu Qiaoqiao, Yang Jing, Yu Jia, Lei Hong, Kang Le, Guo Xiaojiao

机构信息

State Key Laboratory of Integrated Management of Pest Insects and Rodents, Institute of Zoology, Chinese Academy of Sciences, Beijing 100101, China.

School of Life Sciences, Arizona State University, Tempe, AZ 85287.

出版信息

Proc Natl Acad Sci U S A. 2025 Aug 19;122(33):e2501490122. doi: 10.1073/pnas.2501490122. Epub 2025 Aug 13.

DOI:10.1073/pnas.2501490122
PMID:40802684
原文链接:https://pmc.ncbi.nlm.nih.gov/articles/PMC12377763/
Abstract

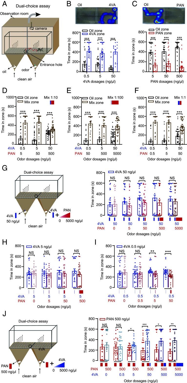
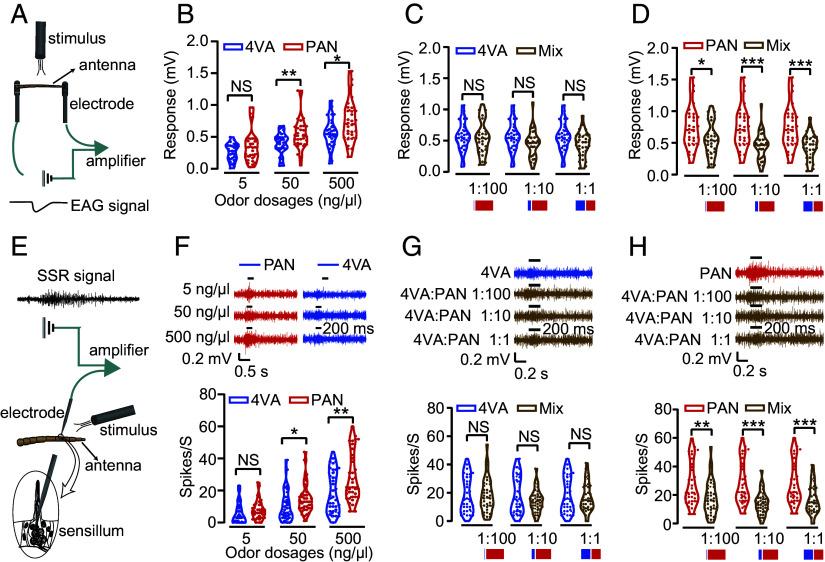
Migratory locusts () emit two key odorants during aggregation: 4-vinylanisole (4VA), which serves as an aggregation pheromone attracting conspecifics to form swarms, and phenylacetonitrile (PAN), which acts as an aposematic signal and a precursor of a defense toxin, deterring conspecifics from cannibalism and protecting against predators. However, how locusts reconcile these two conflicting olfactory signals while aggregating is not yet understood. Our study addresses this by examining the release dynamics of the two signals, their behavioral effects, and the neural mechanisms underlying their perception. 4VA is released earlier and at lower locust densities than PAN, with PAN's release increasing as aggregation progresses. Although PAN's emission levels eventually exceed those of 4VA, locusts consistently exhibit a preference for the emitted blend, regardless of variations in proportions and concentrations. Notably, increasing amounts of 4VA added to PAN can counteract PAN's repellent effects, but this is not the case when PAN is added to 4VA. Mechanistically, we found that antennal neurons responsive to 4VA suppress the activity of neurons responsive to PAN. In the antennal lobe, it is the conduction velocities of projection neurons, rather than other neural properties, that are responsible for the observed behavioral pattern, leading to an overall attractive response. Collectively, our findings imply that insects are capable of harmonizing the effects of two distinct pheromones to optimize both social cohesion and chemical defense.

摘要

飞蝗在聚集过程中会释放两种关键气味物质

4-乙烯基苯甲醚(4VA),它作为一种聚集信息素,吸引同种个体形成群体;以及苯乙腈(PAN),它作为一种警戒信号和防御毒素的前体,阻止同种个体自相残杀并抵御捕食者。然而,蝗虫在聚集时如何协调这两种相互冲突的嗅觉信号尚不清楚。我们的研究通过研究这两种信号的释放动态、它们的行为效应以及其感知背后的神经机制来解决这个问题。4VA比PAN释放得更早,且在蝗虫密度较低时就开始释放,随着聚集过程的推进,PAN的释放量增加。尽管PAN的释放水平最终超过了4VA,但蝗虫始终对释放出的混合气味表现出偏好,无论比例和浓度如何变化。值得注意的是,向PAN中添加越来越多的4VA可以抵消PAN的驱避作用,但将PAN添加到4VA中时情况并非如此。从机制上讲,我们发现对4VA有反应的触角神经元会抑制对PAN有反应的神经元的活动。在触角叶中,是投射神经元的传导速度,而非其他神经特性,导致了观察到的行为模式,从而产生总体的吸引反应。总的来说,我们的研究结果表明昆虫能够协调两种不同信息素的作用,以优化社会凝聚力和化学防御。

https://cdn.ncbi.nlm.nih.gov/pmc/blobs/14c2/12377763/8650d425bd01/pnas.2501490122fig07.jpg
https://cdn.ncbi.nlm.nih.gov/pmc/blobs/14c2/12377763/cdc852536d84/pnas.2501490122fig01.jpg
https://cdn.ncbi.nlm.nih.gov/pmc/blobs/14c2/12377763/40430fc3eefb/pnas.2501490122fig02.jpg
https://cdn.ncbi.nlm.nih.gov/pmc/blobs/14c2/12377763/35a6c97148c0/pnas.2501490122fig03.jpg
https://cdn.ncbi.nlm.nih.gov/pmc/blobs/14c2/12377763/94e8ceb3e275/pnas.2501490122fig04.jpg
https://cdn.ncbi.nlm.nih.gov/pmc/blobs/14c2/12377763/3a55cecbe3a0/pnas.2501490122fig05.jpg
https://cdn.ncbi.nlm.nih.gov/pmc/blobs/14c2/12377763/b829ce331b13/pnas.2501490122fig06.jpg
https://cdn.ncbi.nlm.nih.gov/pmc/blobs/14c2/12377763/8650d425bd01/pnas.2501490122fig07.jpg
https://cdn.ncbi.nlm.nih.gov/pmc/blobs/14c2/12377763/cdc852536d84/pnas.2501490122fig01.jpg
https://cdn.ncbi.nlm.nih.gov/pmc/blobs/14c2/12377763/40430fc3eefb/pnas.2501490122fig02.jpg
https://cdn.ncbi.nlm.nih.gov/pmc/blobs/14c2/12377763/35a6c97148c0/pnas.2501490122fig03.jpg
https://cdn.ncbi.nlm.nih.gov/pmc/blobs/14c2/12377763/94e8ceb3e275/pnas.2501490122fig04.jpg
https://cdn.ncbi.nlm.nih.gov/pmc/blobs/14c2/12377763/3a55cecbe3a0/pnas.2501490122fig05.jpg
https://cdn.ncbi.nlm.nih.gov/pmc/blobs/14c2/12377763/b829ce331b13/pnas.2501490122fig06.jpg
https://cdn.ncbi.nlm.nih.gov/pmc/blobs/14c2/12377763/8650d425bd01/pnas.2501490122fig07.jpg

相似文献

1
Locusts employ neuronal sensory prioritization to reconcile two conflicting olfactory signals while aggregating.蝗虫在聚集时利用神经元感觉优先级来协调两种相互冲突的嗅觉信号。
Proc Natl Acad Sci U S A. 2025 Aug 19;122(33):e2501490122. doi: 10.1073/pnas.2501490122. Epub 2025 Aug 13.
2
4-Vinylanisole promotes conspecific interaction and acquisition of gregarious behavior in the migratory locust.4-乙烯基苯甲醚促进了群居型飞蝗的同种个体间的相互作用和群居行为的获得。
Proc Natl Acad Sci U S A. 2023 Sep 12;120(37):e2306659120. doi: 10.1073/pnas.2306659120. Epub 2023 Sep 5.
3
Prescription of Controlled Substances: Benefits and Risks管制药品的处方:益处与风险
4
Decoding 4-vinylanisole biosynthesis and pivotal enzymes in locusts.解析蝗虫中4-乙烯基苯甲醚的生物合成及关键酶
Nature. 2025 Jun 25. doi: 10.1038/s41586-025-09110-y.
5
Short-Term Memory Impairment短期记忆障碍
6
Loss of olfaction reduces caterpillar performance and increases susceptibility to a natural enemy.嗅觉丧失会降低毛虫的生存能力,并增加其对天敌的易感性。
Elife. 2025 Aug 1;14:RP105585. doi: 10.7554/eLife.105585.
7
In mice, discrete odors can selectively promote the neurogenesis of sensory neuron subtypes that they stimulate.在小鼠中,离散气味可以选择性地促进它们所刺激的感觉神经元亚型的神经发生。
Elife. 2025 Jun 18;13:RP96152. doi: 10.7554/eLife.96152.
8
Sexual Harassment and Prevention Training性骚扰与预防培训
9
The Black Book of Psychotropic Dosing and Monitoring.《精神药物剂量与监测黑皮书》
Psychopharmacol Bull. 2024 Jul 8;54(3):8-59.
10
4-Vinylanisole is an aggregation pheromone in locusts.4-乙烯基茴香醚是蝗虫的聚集信息素。
Nature. 2020 Aug;584(7822):584-588. doi: 10.1038/s41586-020-2610-4. Epub 2020 Aug 12.

本文引用的文献

1
4-Vinylanisole promotes conspecific interaction and acquisition of gregarious behavior in the migratory locust.4-乙烯基苯甲醚促进了群居型飞蝗的同种个体间的相互作用和群居行为的获得。
Proc Natl Acad Sci U S A. 2023 Sep 12;120(37):e2306659120. doi: 10.1073/pnas.2306659120. Epub 2023 Sep 5.
2
A chemical defense deters cannibalism in migratory locusts.一种化学防御物质可阻止迁徙蝗虫自相残杀。
Science. 2023 May 5;380(6644):537-543. doi: 10.1126/science.ade6155. Epub 2023 May 4.
3
Aggregation pheromone 4-vinylanisole promotes the synchrony of sexual maturation in female locusts.
聚集信息素 4-乙烯基苯甲醚促进雌性蝗虫性成熟的同步性。
Elife. 2022 Mar 8;11:e74581. doi: 10.7554/eLife.74581.
4
Redundant neural circuits regulate olfactory integration.冗余的神经回路调节嗅觉整合。
PLoS Genet. 2022 Jan 31;18(1):e1010029. doi: 10.1371/journal.pgen.1010029. eCollection 2022 Jan.
5
4-Vinylanisole is an aggregation pheromone in locusts.4-乙烯基茴香醚是蝗虫的聚集信息素。
Nature. 2020 Aug;584(7822):584-588. doi: 10.1038/s41586-020-2610-4. Epub 2020 Aug 12.
6
Odor mixtures of opposing valence unveil inter-glomerular crosstalk in the Drosophila antennal lobe.气味混合物的对立效价揭示了果蝇触角叶中的细胞间串扰。
Nat Commun. 2019 Mar 13;10(1):1201. doi: 10.1038/s41467-019-09069-1.
7
Phenylacetonitrile in locusts facilitates an antipredator defense by acting as an olfactory aposematic signal and cyanide precursor.苯乙腈通过充当嗅觉警戒信号和氰化物前体来促进蝗虫的防御行为。
Sci Adv. 2019 Jan 23;5(1):eaav5495. doi: 10.1126/sciadv.aav5495. eCollection 2019 Jan.
8
Composition and emission dynamics of migratory locust volatiles in response to changes in developmental stages and population density.飞蝗挥发物的组成及释放动态对发育阶段和种群密度变化的响应
Insect Sci. 2017 Feb;24(1):60-72. doi: 10.1111/1744-7917.12396. Epub 2016 Oct 4.
9
Combinatorial effects of odorants on mouse behavior.气味剂对小鼠行为的组合效应。
Proc Natl Acad Sci U S A. 2016 Jun 7;113(23):E3300-6. doi: 10.1073/pnas.1605973113. Epub 2016 May 20.
10
A Higher Brain Circuit for Immediate Integration of Conflicting Sensory Information in Drosophila.果蝇中用于即时整合冲突感官信息的高级脑回路。
Curr Biol. 2015 Aug 31;25(17):2203-14. doi: 10.1016/j.cub.2015.07.015. Epub 2015 Aug 20.