• 文献检索
  • 文档翻译
  • 深度研究
  • 学术资讯
  • Suppr Zotero 插件Zotero 插件
  • 邀请有礼
  • 套餐&价格
  • 历史记录
应用&插件
Suppr Zotero 插件Zotero 插件浏览器插件Mac 客户端Windows 客户端微信小程序
定价
高级版会员购买积分包购买API积分包
服务
文献检索文档翻译深度研究API 文档MCP 服务
关于我们
关于 Suppr公司介绍联系我们用户协议隐私条款
关注我们

Suppr 超能文献

核心技术专利:CN118964589B侵权必究
粤ICP备2023148730 号-1Suppr @ 2026

文献检索

告别复杂PubMed语法,用中文像聊天一样搜索,搜遍4000万医学文献。AI智能推荐,让科研检索更轻松。

立即免费搜索

文件翻译

保留排版,准确专业,支持PDF/Word/PPT等文件格式,支持 12+语言互译。

免费翻译文档

深度研究

AI帮你快速写综述,25分钟生成高质量综述,智能提取关键信息,辅助科研写作。

立即免费体验

脂多糖在感染期间介导宿主免疫反应逃避中起关键作用。

A critical role for LPS to mediate evasion of host immune response during infection.

作者信息

Jaishankar Jananee, Yang Hyojik, O'Keefe Ian P, Tenaglia Brandon M, Kinch Lisa N, Ernst Robert K, Orth Kim

机构信息

Department of Molecular Biology, University of Texas Southwestern Medical Center, Dallas, TX 75390.

HHMI, Dallas, TX 75390-9148.

出版信息

Proc Natl Acad Sci U S A. 2025 Aug 19;122(33):e2426547122. doi: 10.1073/pnas.2426547122. Epub 2025 Aug 13.

DOI:10.1073/pnas.2426547122
PMID:40802686
原文链接:https://pmc.ncbi.nlm.nih.gov/articles/PMC12377781/
Abstract

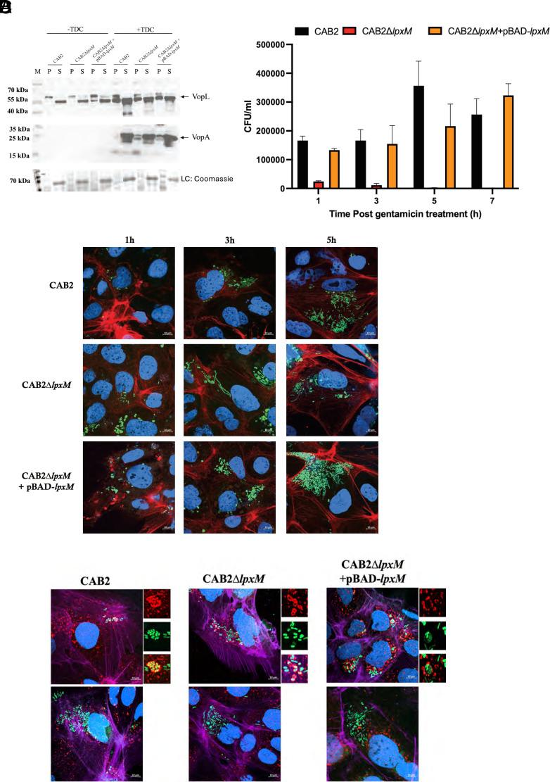
(), a Gram-negative halophilic bacterium, is the leading cause of seafood-borne gastroenteritis. While the cytotoxic and enterotoxic capabilities of this bacterium have been previously investigated, the strategies it employs to circumvent innate immune detection by the host remain poorly understood. Bacterial lipopolysaccharide (LPS) serves as the major pathogen-associated molecular pattern that triggers host inflammatory responses, and its lipid A structure contributes to the degree of innate immune system activation. We sought to define the structure of the lipid A component of LPS in and probe its role in host innate immunity. Free living synthesizes a predominantly hepta-acylated lipid A structure, while also producing a minor subset of hexa-acylated lipid A. This altered acylated lipid A elicits a weakened TLR4 immune response as compared to , allowing entry and replication inside host cells. Deletion of the lipid A biosynthesis enzyme (VP0213) leads to a mutant strain with altered lipid A secondary acylation, enhanced immune response, and impaired replication within epithelial cells. This study provides evidence that the unique LPS structure synthesized by plays a crucial role in evading host innate immunity, facilitating the bacterium's survival and replication within host cells.

摘要

(某种革兰氏阴性嗜盐菌)是食源性肠胃炎的主要病因。虽然此前已对该细菌的细胞毒性和肠毒性能力进行过研究,但对于它规避宿主先天性免疫检测的策略仍知之甚少。细菌脂多糖(LPS)是触发宿主炎症反应的主要病原体相关分子模式,其脂质A结构影响先天性免疫系统的激活程度。我们试图确定该细菌中LPS的脂质A成分的结构,并探究其在宿主先天性免疫中的作用。自由生活的该细菌合成的主要是七酰化脂质A结构,同时也产生少量的六酰化脂质A。与(另一种细菌)相比,这种改变的酰化脂质A引发的TLR4免疫反应较弱,从而使该细菌能够进入宿主细胞并在其中复制。缺失该细菌脂质A生物合成酶(VP0213)会导致一种突变菌株,其脂质A二级酰化改变,免疫反应增强,且在上皮细胞内的复制受损。这项研究提供了证据,证明该细菌合成的独特LPS结构在逃避宿主先天性免疫、促进细菌在宿主细胞内存活和复制方面起着关键作用。

https://cdn.ncbi.nlm.nih.gov/pmc/blobs/f1f3/12377781/2b20b67019fb/pnas.2426547122fig07.jpg
https://cdn.ncbi.nlm.nih.gov/pmc/blobs/f1f3/12377781/e6166d746be0/pnas.2426547122fig01.jpg
https://cdn.ncbi.nlm.nih.gov/pmc/blobs/f1f3/12377781/4efe910c2a0e/pnas.2426547122fig02.jpg
https://cdn.ncbi.nlm.nih.gov/pmc/blobs/f1f3/12377781/56d43cdcb0de/pnas.2426547122fig03.jpg
https://cdn.ncbi.nlm.nih.gov/pmc/blobs/f1f3/12377781/d722db00fbb7/pnas.2426547122fig04.jpg
https://cdn.ncbi.nlm.nih.gov/pmc/blobs/f1f3/12377781/2dc8cb89c6ad/pnas.2426547122fig05.jpg
https://cdn.ncbi.nlm.nih.gov/pmc/blobs/f1f3/12377781/3d9e39cef60a/pnas.2426547122fig06.jpg
https://cdn.ncbi.nlm.nih.gov/pmc/blobs/f1f3/12377781/2b20b67019fb/pnas.2426547122fig07.jpg
https://cdn.ncbi.nlm.nih.gov/pmc/blobs/f1f3/12377781/e6166d746be0/pnas.2426547122fig01.jpg
https://cdn.ncbi.nlm.nih.gov/pmc/blobs/f1f3/12377781/4efe910c2a0e/pnas.2426547122fig02.jpg
https://cdn.ncbi.nlm.nih.gov/pmc/blobs/f1f3/12377781/56d43cdcb0de/pnas.2426547122fig03.jpg
https://cdn.ncbi.nlm.nih.gov/pmc/blobs/f1f3/12377781/d722db00fbb7/pnas.2426547122fig04.jpg
https://cdn.ncbi.nlm.nih.gov/pmc/blobs/f1f3/12377781/2dc8cb89c6ad/pnas.2426547122fig05.jpg
https://cdn.ncbi.nlm.nih.gov/pmc/blobs/f1f3/12377781/3d9e39cef60a/pnas.2426547122fig06.jpg
https://cdn.ncbi.nlm.nih.gov/pmc/blobs/f1f3/12377781/2b20b67019fb/pnas.2426547122fig07.jpg

相似文献

1
A critical role for LPS to mediate evasion of host immune response during infection.脂多糖在感染期间介导宿主免疫反应逃避中起关键作用。
Proc Natl Acad Sci U S A. 2025 Aug 19;122(33):e2426547122. doi: 10.1073/pnas.2426547122. Epub 2025 Aug 13.
2
The T3SS1 Effector VopR Requires the Rac1-Erk1/2 Axis to Inhibit the Host Immune Response to Vibrio parahaemolyticus.III型分泌系统1效应蛋白VopR需要Rac1-Erk1/2轴来抑制宿主对副溶血性弧菌的免疫反应。
FASEB J. 2025 Aug 15;39(15):e70884. doi: 10.1096/fj.202500493RR.
3
Regulatory mechanism for host-cell contact-dependent T3SS gene expression in .宿主细胞接触依赖性III型分泌系统基因表达的调控机制在……中
mSystems. 2025 Jul 22;10(7):e0025125. doi: 10.1128/msystems.00251-25. Epub 2025 Jun 17.
4
Hypochlorous acid and taurine chloramine co-mediate the innate arm of anti-Vibrio immunity in oyster hemocytes.次氯酸和牛磺酸氯胺共同介导牡蛎血细胞中抗弧菌免疫的先天性免疫反应。
Free Radic Biol Med. 2025 Jun 18;238:78-89. doi: 10.1016/j.freeradbiomed.2025.06.027.
5
Characterization and genome analysis of lytic Vibrio phage VPK8 with potential in lysing Vibrio parahaemolyticus isolates from clinical and seafood sources.具有裂解来自临床和海鲜来源的副溶血性弧菌分离株潜力的溶菌性弧菌噬菌体VPK8的特性分析与基因组分析
Virol J. 2025 Jan 30;22(1):21. doi: 10.1186/s12985-025-02637-6.
6
Impact of intestinal bacteria on biofilm formation, motility, virulence, and gene expression in .肠道细菌对生物膜形成、运动性、毒力及基因表达的影响。 (原英文文本似乎不完整,缺少具体研究对象等关键信息)
Microbiol Spectr. 2025 Aug 5;13(8):e0078925. doi: 10.1128/spectrum.00789-25. Epub 2025 Jul 7.
7
Adenovirus Modulates Toll-Like Receptor 4 Signaling by Reprogramming ORP1L-VAP Protein Contacts for Cholesterol Transport from Endosomes to the Endoplasmic Reticulum.腺病毒通过重新编程ORP1L-VAP蛋白接触点来调节Toll样受体4信号通路,以实现胆固醇从内体到内质网的转运。
J Virol. 2017 Feb 28;91(6). doi: 10.1128/JVI.01904-16. Print 2017 Mar 15.
8
Insights on the regulation and function of the CRISPR/Cas transposition system located in the pathogenicity island VpaI-7 from RIMD2210633.关于来自RIMD2210633的致病岛VpaI-7中CRISPR/Cas转座系统的调控及功能的见解
Infect Immun. 2025 Jun 10;93(6):e0016925. doi: 10.1128/iai.00169-25. Epub 2025 May 1.
9
exploits host- and bacterial-derived β-alanine for replication inside host macrophages.利用宿主和细菌来源的β-丙氨酸在宿主巨噬细胞内进行复制。
Elife. 2025 Jun 19;13:RP103714. doi: 10.7554/eLife.103714.
10
Vibrio parahaemolyticus VtrB contributes to bile resistance and regulatory influences extend beyond the pathogenicity island (Vp-PAI).副溶血性弧菌VtrB有助于抵抗胆汁,并且调节影响超出了致病岛(Vp-PAI)的范围。
Microb Pathog. 2025 Sep;206:107818. doi: 10.1016/j.micpath.2025.107818. Epub 2025 Jun 18.

本文引用的文献

1
Role of Gene in Physiology and Pathogenicity of .基因在……的生理学和致病性中的作用。 (你提供的原文最后似乎不完整,少了具体所指的内容)
Microorganisms. 2025 Feb 10;13(2):386. doi: 10.3390/microorganisms13020386.
2
Characterization of a secondary palmitoleoyltransferase of lipid A in Vibrio parahaemolyticus.副溶血弧菌脂多糖棕榈酰转移酶的特性研究。
Enzyme Microb Technol. 2024 Oct;180:110504. doi: 10.1016/j.enzmictec.2024.110504. Epub 2024 Aug 22.
3
A Multimodal System for Lipid A Structural Analysis from a Single Colony.一种用于从单个菌落进行脂质A结构分析的多模态系统。
Anal Chem. 2024 Aug 16;96(34):13838-45. doi: 10.1021/acs.analchem.4c01566.
4
Potent activity of polymyxin B is associated with long-lived super-stoichiometric accumulation mediated by weak-affinity binding to lipid A.多黏菌素 B 的强大活性与脂质 A 弱亲和力结合介导的长寿命超化学计量积累有关。
Nat Commun. 2024 Jun 3;15(1):4733. doi: 10.1038/s41467-024-49200-5.
5
Characterization of a secondary hydroxy-acyltransferase for lipid A in Vibrio parahaemolyticus.副溶血弧菌脂 A 中一种羟基酰基转移酶的特性。
Microbiol Res. 2024 Jun;283:127712. doi: 10.1016/j.micres.2024.127712. Epub 2024 Apr 4.
6
Structural determination of lipid A without chemical extraction confirms shorter acyl chains in later-evolving spotted fever group pathogens.结构测定脂质 A 无需化学提取即可证实进化后期出现的斑点热群病原体中酰基链更短。
mSphere. 2024 Feb 28;9(2):e0060923. doi: 10.1128/msphere.00609-23. Epub 2024 Jan 23.
7
Lipid A heterogeneity and its role in the host interactions with pathogenic and commensal bacteria.脂质A的异质性及其在宿主与致病和共生细菌相互作用中的作用。
Microlife. 2022 Jun 10;3:uqac011. doi: 10.1093/femsml/uqac011. eCollection 2022.
8
Structure Determination of Lipid A with Multiple Glycosylation Sites by Tandem MS of Lithium-Adducted Negative Ions.通过锂加成负离子串联质谱法测定具有多个糖基化位点的脂质 A 的结构。
J Am Soc Mass Spectrom. 2023 Jun 7;34(6):1047-1055. doi: 10.1021/jasms.3c00014. Epub 2023 May 15.
9
Molecular determinants for differential activation of the bile acid receptor from the pathogen Vibrio parahaemolyticus.细菌副溶血弧菌胆汁酸受体激活的分子决定因素。
J Biol Chem. 2023 Apr;299(4):104591. doi: 10.1016/j.jbc.2023.104591. Epub 2023 Mar 7.
10
Free lipid A and full-length lipopolysaccharide coexist in Vibrio parahaemolyticus ATCC33846.游离脂质A和全长脂多糖在副溶血性弧菌ATCC33846中共存。
Microb Pathog. 2023 Jan;174:105889. doi: 10.1016/j.micpath.2022.105889. Epub 2022 Nov 23.