• 文献检索
  • 文档翻译
  • 深度研究
  • 学术资讯
  • Suppr Zotero 插件Zotero 插件
  • 邀请有礼
  • 套餐&价格
  • 历史记录
应用&插件
Suppr Zotero 插件Zotero 插件浏览器插件Mac 客户端Windows 客户端微信小程序
定价
高级版会员购买积分包购买API积分包
服务
文献检索文档翻译深度研究API 文档MCP 服务
关于我们
关于 Suppr公司介绍联系我们用户协议隐私条款
关注我们

Suppr 超能文献

核心技术专利:CN118964589B侵权必究
粤ICP备2023148730 号-1Suppr @ 2026

文献检索

告别复杂PubMed语法,用中文像聊天一样搜索,搜遍4000万医学文献。AI智能推荐,让科研检索更轻松。

立即免费搜索

文件翻译

保留排版,准确专业,支持PDF/Word/PPT等文件格式,支持 12+语言互译。

免费翻译文档

深度研究

AI帮你快速写综述,25分钟生成高质量综述,智能提取关键信息,辅助科研写作。

立即免费体验

结构测定脂质 A 无需化学提取即可证实进化后期出现的斑点热群病原体中酰基链更短。

Structural determination of lipid A without chemical extraction confirms shorter acyl chains in later-evolving spotted fever group pathogens.

机构信息

Department of Microbial Pathogenesis, School of Dentistry, University of Maryland, Baltimore, Maryland, USA.

Department of Microbiology and Immunology, School of Medicine, University of Maryland, Baltimore, Maryland, USA.

出版信息

mSphere. 2024 Feb 28;9(2):e0060923. doi: 10.1128/msphere.00609-23. Epub 2024 Jan 23.

DOI:10.1128/msphere.00609-23
PMID:38259062
原文链接:https://pmc.ncbi.nlm.nih.gov/articles/PMC10900879/
Abstract

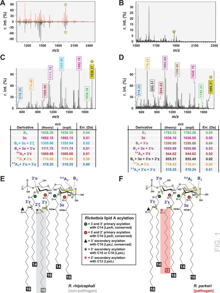
Rickettsiae are Gram-negative obligate intracellular parasites of numerous eukaryotes. Human pathogens of the transitional group (TRG), typhus group (TG), and spotted fever group (SFG) rickettsiae infect blood-feeding arthropods, have dissimilar clinical manifestations, and possess unique genomic and morphological attributes. Lacking glycolysis, rickettsiae pilfer numerous metabolites from the host cytosol to synthesize peptidoglycan and lipopolysaccharide (LPS). For LPS, O-antigen immunogenicity varies between SFG and TG pathogens; however, lipid A proinflammatory potential is unknown. We previously demonstrated that (TRG), (TG), and (SFG) produce lipid A with long 2' secondary acyl chains (C16 or C18) compared to short 2' secondary acyl chains (C12) in (SFG) lipid A. To further probe this structural heterogeneity and estimate a time point when shorter 2' secondary acyl chains originated, we generated lipid A structures for two additional SFG rickettsiae ( and ) utilizing fast lipid analysis technique adopted for use with tandem mass spectrometry (FLAT). FLAT allowed analysis of lipid A structure directly from host cell-purified bacteria, providing a substantial improvement over lipid A chemical extraction. FLAT-derived structures indicate SFG rickettsiae diverging after evolved shorter 2' secondary acyl chains. While 2' secondary acyl chain lengths do not distinguish pathogens from non-pathogens, analyses of LpxL late acyltransferases revealed discrete active sites and hydrocarbon rulers for long versus short 2' secondary acyl chain addition. Our collective data warrant determining lipid A inflammatory potential and how structural heterogeneity impacts lipid A-host receptor interactions.IMPORTANCEDeforestation, urbanization, and homelessness lead to spikes in Rickettsioses. Vector-borne human pathogens of transitional group (TRG), typhus group (TG), and spotted fever group (SFG) rickettsiae differ by clinical manifestations, immunopathology, genome composition, and morphology. We previously showed that lipid A (or endotoxin), the membrane anchor of Gram-negative bacterial lipopolysaccharide (LPS), structurally differs in (later-evolving SFG) relative to (basal SFG), (TG), and (TRG). As lipid A structure influences recognition potential in vertebrate LPS sensors, further assessment of lipid A structural heterogeneity is needed. Here, we sidestepped the difficulty of lipid A chemical extraction by utilizing fast lipid analysis technique adopted for use with tandem mass spectrometry, a new procedure for generating lipid A structures directly from host cell-purified bacteria. These data confirm that later-evolving SFG pathogens synthesize structurally distinct lipid A. Our findings impact interpreting immune responses to different pathogens and utilizing lipid A adjuvant or anti-inflammatory properties in vaccinology.

摘要

立克次体是许多真核生物的革兰氏阴性专性细胞内寄生虫。过渡群(TRG)、斑疹伤寒群(TG)和斑点热群(SFG)立克次体的人类病原体感染吸血节肢动物,具有不同的临床表现,并具有独特的基因组和形态特征。由于缺乏糖酵解,立克次体从宿主细胞质中窃取许多代谢物来合成肽聚糖和脂多糖(LPS)。对于 LPS,SFG 和 TG 病原体之间的 O-抗原免疫原性不同;然而,脂质 A 的促炎潜力尚不清楚。我们之前证明了 (TRG)、 (TG)和 (SFG)产生的脂质 A 具有长 2' 次酰基链(C16 或 C18),而 (SFG)脂质 A 中的短 2' 次酰基链(C12)。为了进一步探究这种结构异质性并估计短 2' 次酰基链起源的时间点,我们利用串联质谱法(FLAT)采用的快速脂质分析技术为另外两种 SFG 立克次体( 和 )生成了脂质 A 结构。FLAT 允许直接从宿主细胞纯化的细菌中分析脂质 A 结构,这比脂质 A 化学提取有了很大的改进。FLAT 衍生的结构表明,SFG 立克次体在 后发生了较短 2' 次酰基链的分化。虽然 2' 次酰基链长度不能区分病原体和非病原体,但对 LpxL 晚期酰基转移酶的分析揭示了长链和短链 2' 次酰基链添加的离散活性位点和烃标尺。我们的综合数据证明了确定 脂质 A 的炎症潜力以及结构异质性如何影响脂质 A-宿主受体相互作用的必要性。

森林砍伐、城市化和无家可归导致立克次体病爆发。过渡群(TRG)、斑疹伤寒群(TG)和斑点热群(SFG)立克次体的媒介传播人类病原体的临床表现、免疫病理学、基因组组成和形态不同。我们之前表明,脂多糖(LPS)的膜锚定物脂多糖(LPS)的脂质 A(或内毒素)在结构上不同于 (后来进化的 SFG)相对于 (基础 SFG)、 (TG)和 (TRG)。由于脂质 A 结构影响脊椎动物 LPS 传感器的识别潜力,因此需要进一步评估 脂质 A 的结构异质性。在这里,我们利用串联质谱法采用的快速脂质分析技术绕过了 脂质 A 化学提取的困难,这是一种从宿主细胞纯化的细菌中直接生成脂质 A 结构的新程序。这些数据证实,后来进化的 SFG 病原体合成结构上不同的脂质 A。我们的发现影响了对不同 病原体的免疫反应的解释,并影响了疫苗学中脂质 A 佐剂或抗炎特性的利用。

https://cdn.ncbi.nlm.nih.gov/pmc/blobs/69bf/10900879/9b00e6b607f2/msphere.00609-23.f002.jpg
https://cdn.ncbi.nlm.nih.gov/pmc/blobs/69bf/10900879/7426daa7ba70/msphere.00609-23.f001.jpg
https://cdn.ncbi.nlm.nih.gov/pmc/blobs/69bf/10900879/9b00e6b607f2/msphere.00609-23.f002.jpg
https://cdn.ncbi.nlm.nih.gov/pmc/blobs/69bf/10900879/7426daa7ba70/msphere.00609-23.f001.jpg
https://cdn.ncbi.nlm.nih.gov/pmc/blobs/69bf/10900879/9b00e6b607f2/msphere.00609-23.f002.jpg

相似文献

1
Structural determination of lipid A without chemical extraction confirms shorter acyl chains in later-evolving spotted fever group pathogens.结构测定脂质 A 无需化学提取即可证实进化后期出现的斑点热群病原体中酰基链更短。
mSphere. 2024 Feb 28;9(2):e0060923. doi: 10.1128/msphere.00609-23. Epub 2024 Jan 23.
2
Structural determination of lipid A without chemical extraction confirms shorter acyl chains in later-evolving Spotted Fever Group pathogens.无需化学提取的脂质A结构测定证实,在进化较晚的斑点热群病原体中,酰基链较短。
bioRxiv. 2023 Jul 6:2023.07.06.547954. doi: 10.1101/2023.07.06.547954.
3
Lipid A Structural Divergence in Pathogens.脂 A 在病原体中的结构差异。
mSphere. 2021 May 5;6(3):e00184-21. doi: 10.1128/mSphere.00184-21.
4
Rickettsia Lipid A Biosynthesis Utilizes the Late Acyltransferase LpxJ for Secondary Fatty Acid Addition.立克次体脂 A 生物合成利用晚期酰基转移酶 LpxJ 进行二次脂肪酸添加。
J Bacteriol. 2018 Sep 10;200(19). doi: 10.1128/JB.00334-18. Print 2018 Oct 1.
5
Seroprevalence of spotted fever group and typhus group rickettsiae in individuals with acute febrile illness from Gorakhpur, India.印度戈勒克布尔急性发热患者中斑点热群和斑疹伤寒群立克次体的血清流行率。
Int J Infect Dis. 2019 Feb;79:195-198. doi: 10.1016/j.ijid.2018.10.024. Epub 2018 Nov 2.
6
High Seroprevalence Against Typhus Group and Spotted Fever Group Rickettsiae in Rural Indigenous Populations of Peninsular Malaysia.马来西亚半岛农村土著人群中对斑疹伤寒群和斑点热群立克次体的高血清阳性率。
Vector Borne Zoonotic Dis. 2019 May;19(5):323-327. doi: 10.1089/vbz.2018.2391. Epub 2018 Dec 12.
7
Differences in Intracellular Fate of Two Spotted Fever Group Rickettsia in Macrophage-Like Cells.斑点热群立克次体在巨噬细胞样细胞中的细胞内命运差异
Front Cell Infect Microbiol. 2016 Jul 29;6:80. doi: 10.3389/fcimb.2016.00080. eCollection 2016.
8
Rickettsioses of the spotted fever group around the world.全球斑点热群立克次体病
J Dermatol. 1989 Jun;16(3):169-77. doi: 10.1111/j.1346-8138.1989.tb01244.x.
9
Rickettsiae立克次氏体
10
Current tools for the diagnosis and detection of spotted fever group Rickettsia.目前用于诊断和检测斑点热群立克次体的工具。
Acta Trop. 2021 Jun;218:105887. doi: 10.1016/j.actatropica.2021.105887. Epub 2021 Mar 11.

引用本文的文献

1
A critical role for LPS to mediate evasion of host immune response during infection.脂多糖在感染期间介导宿主免疫反应逃避中起关键作用。
Proc Natl Acad Sci U S A. 2025 Aug 19;122(33):e2426547122. doi: 10.1073/pnas.2426547122. Epub 2025 Aug 13.
2
Polysaccharide synthesis operon modulates Rickettsia-endothelial cell interactions.多糖合成操纵子调节立克次氏体与内皮细胞的相互作用。
PLoS Pathog. 2025 Jun 26;21(6):e1013277. doi: 10.1371/journal.ppat.1013277. eCollection 2025 Jun.
3
Pathogenic spp. as emerging models for bacterial biology.

本文引用的文献

1
Metagenome diversity illuminates the origins of pathogen effectors.宏基因组多样性揭示了病原体效应因子的起源。
mBio. 2024 May 8;15(5):e0075923. doi: 10.1128/mbio.00759-23. Epub 2024 Apr 2.
2
Orientia and Rickettsia: different flowers from the same garden.东方体和立克次体:同一园中的不同花朵。
Curr Opin Microbiol. 2023 Aug;74:102318. doi: 10.1016/j.mib.2023.102318. Epub 2023 Apr 18.
3
Quantitative analysis of morphogenesis and growth dynamics in an obligate intracellular bacterium.定量分析专性细胞内细菌的形态发生和生长动态。
致病菌作为细菌生物学的新兴模型。
J Bacteriol. 2024 Feb 22;206(2):e0040423. doi: 10.1128/jb.00404-23. Epub 2024 Feb 5.
Mol Biol Cell. 2023 Jun 1;34(7):ar69. doi: 10.1091/mbc.E23-01-0023. Epub 2023 Apr 5.
4
Lipid A Structural Determination from a Single Colony.从单个菌落中确定脂 A 结构。
Anal Chem. 2022 May 31;94(21):7460-7465. doi: 10.1021/acs.analchem.1c05394. Epub 2022 May 16.
5
Genomic diversity across the Rickettsia and 'Candidatus Megaira' genera and proposal of genus status for the Torix group.横跨立克次体属和“候选 Megaira”属的基因组多样性及 Torix 组的属地位建议。
Nat Commun. 2022 May 12;13(1):2630. doi: 10.1038/s41467-022-30385-6.
6
Discovery of a Diverse Set of Bacteria That Build Their Cell Walls without the Canonical Peptidoglycan Polymerase aPBP.发现了一组多样化的细菌,它们在没有经典肽聚糖聚合酶 aPBP 的情况下构建细胞壁。
mBio. 2021 Aug 31;12(4):e0134221. doi: 10.1128/mBio.01342-21. Epub 2021 Jul 27.
7
Lipid A Structural Divergence in Pathogens.脂 A 在病原体中的结构差异。
mSphere. 2021 May 5;6(3):e00184-21. doi: 10.1128/mSphere.00184-21.
8
Torix Rickettsia are widespread in arthropods and reflect a neglected symbiosis.托里克斯立克次体广泛存在于节肢动物中,反映了一种被忽视的共生关系。
Gigascience. 2021 Mar 25;10(3). doi: 10.1093/gigascience/giab021.
9
Rapid microbial identification and colistin resistance detection via MALDI-TOF MS using a novel on-target extraction of membrane lipids.基于靶向提取膜脂的 MALDI-TOF MS 技术快速微生物鉴定和多黏菌素耐药性检测
Sci Rep. 2020 Dec 9;10(1):21536. doi: 10.1038/s41598-020-78401-3.
10
On-Tissue Derivatization of Lipopolysaccharide for Detection of Lipid A Using MALDI-MSI.利用 MALDI-MSI 对脂多糖进行组织内衍生化以检测脂类 A
Anal Chem. 2020 Oct 20;92(20):13667-13671. doi: 10.1021/acs.analchem.0c02566. Epub 2020 Sep 28.