Ali Hamdy E A, Alarabi Ahmed B, Alshbool Fatima Z, Khasawneh Fadi T
Department of Pharmaceutical Sciences, Irma Lerma Rangel College of Pharmacy, Texas A&M University, Kingsville, TX 78363, USA.
Department of Pharmacy Practice, Irma Lerma Rangel College of Pharmacy, Texas A&M University, Kingsville, TX 78363, USA.
Int J Mol Sci. 2025 Aug 7;26(15):7633. doi: 10.3390/ijms26157633.
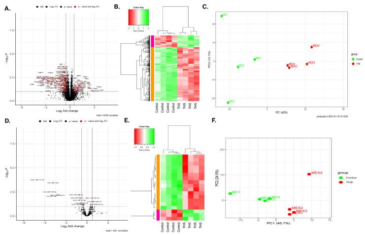
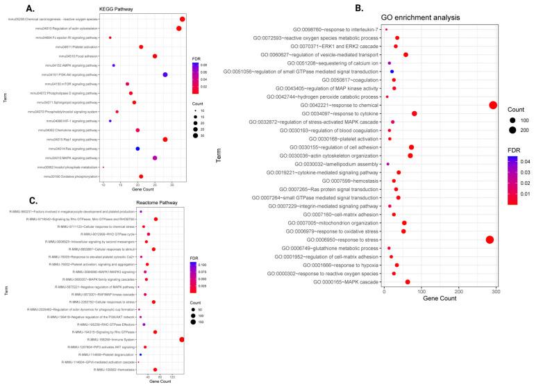
Cigarette smoking is acknowledged as the most preventable risk factor for thrombogenesis-associated cardiovascular disease. Mice prenatally exposed to the thirdhand smoke (THS) form of tobacco exhibited a higher tendency to develop occlusive thrombosis, along with enhancement of several platelet functional responses. Our objective was to investigate whether prenatal (in utero) THS exposure impacts the platelet transcriptome, resulting in enhanced platelet functional responses, thereby underlying THS-associated thrombogenicity. Blood samples obtained from twenty male mice prenatally exposed to THS, along with an equal number of age-matched male mice exposed to clean air (CA) as a control, were divided into pools of five animals and used to prepare leukocyte and red blood cell-depleted platelets. RNA sequencing for mRNA and microRNA (miRNA) was utilized to analyze and compare the platelet expression profiles of the two exposure groups. RNA seq analyses revealed distinct changes in both gene expression and miRNA profiles, with 448 coding genes and 18 miRNAs significantly altered between the two groups. miRNA-mRNA interaction analysis highlighted 14 differentially expressed miRNAs that potentially target 120 of the differentially expressed genes in our data set. Interestingly, altered genes in miRNA-mRNA pairs were functionally enriched into pathways associated with platelet physiology, including platelet activation, signaling and aggregation, and cellular response to chemical stimuli. Our findings establish-for the first time-that prenatal exposure to THS modifies the platelet transcriptome, thereby rendering platelets hypersensitive to stimuli and more prone to thrombogenicity. Additionally, we illuminate the coordinated function of platelet miRNA and mRNA targets in mediating this response.
吸烟被认为是与血栓形成相关的心血管疾病最可预防的风险因素。产前暴露于烟草的三手烟(THS)的小鼠表现出更高的发生闭塞性血栓形成的倾向,同时几种血小板功能反应增强。我们的目的是研究产前(子宫内)THS暴露是否会影响血小板转录组,导致血小板功能反应增强,从而成为THS相关血栓形成倾向的基础。从20只产前暴露于THS的雄性小鼠以及同等数量的作为对照暴露于清洁空气(CA)的年龄匹配雄性小鼠中采集血样,将其分成每组5只动物的样本池,用于制备去除白细胞和红细胞的血小板。利用mRNA和微小RNA(miRNA)的RNA测序来分析和比较两个暴露组的血小板表达谱。RNA测序分析揭示了基因表达和miRNA谱的明显变化,两组之间有448个编码基因和18个miRNA显著改变。miRNA-mRNA相互作用分析突出了14个差异表达的miRNA,它们可能靶向我们数据集中120个差异表达的基因。有趣的是,miRNA-mRNA对中改变的基因在功能上富集到与血小板生理学相关的途径,包括血小板活化、信号传导和聚集以及细胞对化学刺激的反应。我们的研究结果首次证实,产前暴露于THS会改变血小板转录组,从而使血小板对刺激高度敏感且更易发生血栓形成。此外,我们阐明了血小板miRNA和mRNA靶点在介导这种反应中的协同作用。