Suppr超能文献

微小RNA-182-5p通过抑制锌指蛋白7A促进C2C12细胞的成肌分化。

miRNA-182-5p promotes myogenic differentiation of C2C12 cells via the suppression of ZBTB7A.

作者信息

Zhang Mengyuan, Wang Yongheng, Shan Shan, Liu Siyu

机构信息

State Key Laboratory of Reproductive Regulation and Breeding of Grassland Livestock, School of Life Sciences, Inner Mongolia University, Hohhot, China.

出版信息

Front Vet Sci. 2025 Jul 30;12:1637277. doi: 10.3389/fvets.2025.1637277. eCollection 2025.

Abstract

INTRODUCTION

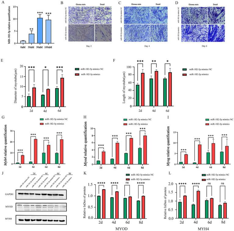
Skeletal muscle possesses a significant regenerative capacity, which is largely mediated by myogenic satellite stem cells. MicroRNAs are known regulators of muscle development. miR-182-5p plays important roles in cell proliferation and migration in various cell types and pathologies. However, its specific role in myogenesis remains unclear. In this study, we elucidated the function of miR-182-5p in the differentiation of C2C12 myoblasts.

METHODS

We evaluated the effects of overexpression and inhibition of miR-182-5p in C2C12 cells on its myogenic differentiation ability using Giemsa staining. We also determined the mRNA and protein levels of myogenic differentiation marker genes in these cells at different time points after the induction of differentiation in these cells. The target of miR-182-5p was predicted using bioinformatics tools and validated using luciferase reporter assay.

RESULTS

Overexpression of miR-182-5p via mimic transfection promoted differentiation, while its inhibition by a specific compound attenuated this process. Furthermore, using bioinformatic prediction and validation via a dual-luciferase reporter assay, we identified zinc finger and BTB domain containing 7A () as a direct target gene of miR-182-5p during C2C12 myogenic differentiation.

CONCLUSION

Our findings indicate that miR-182-5p positively regulates C2C12 differentiation, partly via the suppression of Zbtb7a and suggest that appropriate miR-182-5p expression is essential for normal myogenesis.

摘要

引言

骨骼肌具有显著的再生能力,这在很大程度上由生肌卫星干细胞介导。微小RNA是已知的肌肉发育调节因子。miR-182-5p在各种细胞类型和病理状态下的细胞增殖和迁移中发挥重要作用。然而,其在肌生成中的具体作用仍不清楚。在本研究中,我们阐明了miR-182-5p在C2C12成肌细胞分化中的功能。

方法

我们使用吉姆萨染色评估了C2C12细胞中miR-182-5p过表达和抑制对其成肌分化能力的影响。我们还在诱导这些细胞分化后的不同时间点测定了这些细胞中成肌分化标记基因的mRNA和蛋白质水平。使用生物信息学工具预测miR-182-5p的靶标,并通过荧光素酶报告基因测定进行验证。

结果

通过模拟转染过表达miR-182-5p促进分化,而用特定化合物抑制它则减弱了这一过程。此外,通过生物信息学预测和双荧光素酶报告基因测定进行验证,我们确定锌指和BTB结构域包含7A(Zbtb7a)是C2C12成肌分化过程中miR-182-5p的直接靶基因。

结论

我们的研究结果表明,miR-182-5p通过部分抑制Zbtb7a正向调节C2C12分化,并表明适当的miR-182-5p表达对正常肌生成至关重要。

https://cdn.ncbi.nlm.nih.gov/pmc/blobs/af54/12345297/0b2383f73746/fvets-12-1637277-g001.jpg

文献检索

告别复杂PubMed语法,用中文像聊天一样搜索,搜遍4000万医学文献。AI智能推荐,让科研检索更轻松。

立即免费搜索

文件翻译

保留排版,准确专业,支持PDF/Word/PPT等文件格式,支持 12+语言互译。

免费翻译文档

深度研究

AI帮你快速写综述,25分钟生成高质量综述,智能提取关键信息,辅助科研写作。

立即免费体验