Soliman Mahmoud G, Alarcon Jennifer Fernandez, Lüdtke Tanja Ursula, Violatto Martina B, Dobricic Marko, Cordiglieri Chiara, Corbelli Alessandro, Fiordaliso Fabio, Sitia Giovanni, O'Donnell James S, Spencer Daniel I R, Moya Sergio, Bigini Paolo, Monopoli Marco P
Department of Chemistry, Royal College of Surgeons of Ireland (RCSI) St Stephens Green 123 Dublin Ireland
Physics Department, Faculty of Science, Al-Azhar University Cairo Egypt.
Nanoscale Adv. 2025 Aug 12. doi: 10.1039/d5na00464k.
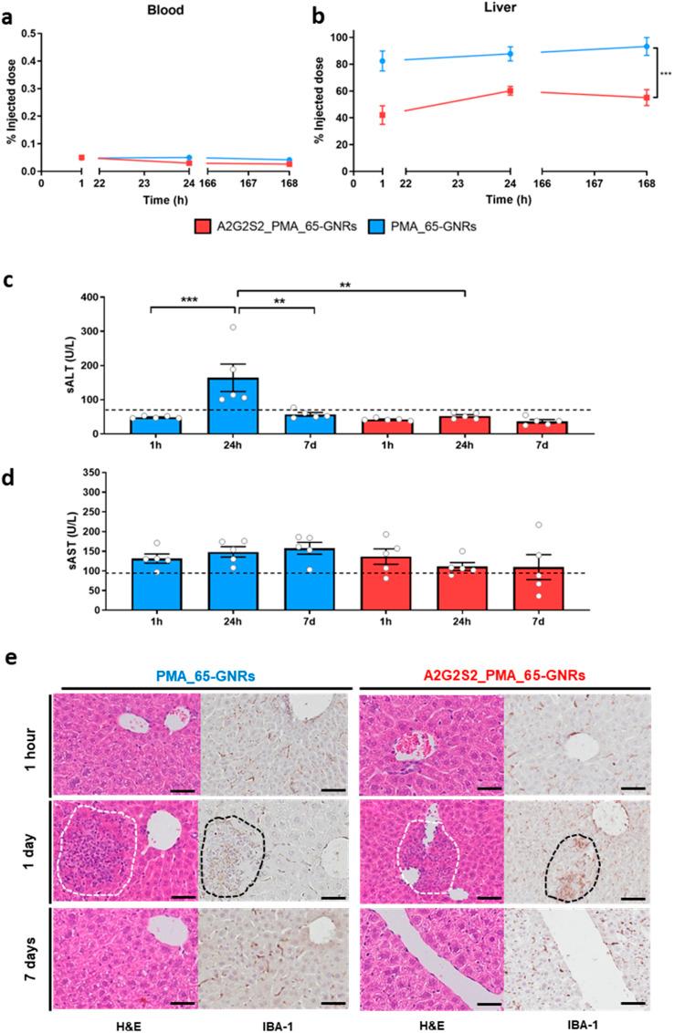
Unspecific uptake by the liver is one of the main drawbacks of the translation of nanomaterials into clinics, preventing their delivery into diseased tissues. Here, we synthesized gold nanoparticles (GNPs) decorated with a sialic acid-displaying glycopeptide to enhance their specific targeting properties by reducing their uptake inside hepatic cells. We demonstrated the biocompatibility of the glycopeptide-coated GNPs with two different nanomaterial shapes (spherical and rod-like GNPs) and the targeting properties of the glycopeptide were retained in serum-free and protein-rich media. We found that the glycopeptide reduces nanomaterial interaction with hepatic cells by 1.96 times. In the liver, Kupffer cells (KCs) and liver sinusoidal endothelial cells (LSECs) were the only cells that interacted with the GNPs, increasing the expression of sialic acid-binding receptors such as Siglec-1. This work provides potential new strategies to overcome off-target nanomaterial accumulation by manipulating nanomaterial functionalisation with glycans to alter hepatic cell interactions.
肝脏的非特异性摄取是纳米材料转化为临床应用的主要缺点之一,阻止了它们进入患病组织。在此,我们合成了用展示唾液酸的糖肽修饰的金纳米颗粒(GNP),以通过减少其在肝细胞内的摄取来增强其特异性靶向特性。我们证明了糖肽包被的GNP与两种不同纳米材料形状(球形和棒状GNP)的生物相容性,并且糖肽的靶向特性在无血清和富含蛋白质的培养基中得以保留。我们发现糖肽使纳米材料与肝细胞的相互作用减少了1.96倍。在肝脏中,库普弗细胞(KC)和肝窦内皮细胞(LSEC)是仅与GNP相互作用的细胞,增加了唾液酸结合受体如唾液酸结合免疫球蛋白样凝集素-1(Siglec-1)的表达。这项工作提供了潜在的新策略,通过用聚糖操纵纳米材料功能化来改变肝细胞相互作用,从而克服纳米材料的脱靶积累。