• 文献检索
  • 文档翻译
  • 深度研究
  • 学术资讯
  • Suppr Zotero 插件Zotero 插件
  • 邀请有礼
  • 套餐&价格
  • 历史记录
应用&插件
Suppr Zotero 插件Zotero 插件浏览器插件Mac 客户端Windows 客户端微信小程序
定价
高级版会员购买积分包购买API积分包
服务
文献检索文档翻译深度研究API 文档MCP 服务
关于我们
关于 Suppr公司介绍联系我们用户协议隐私条款
关注我们

Suppr 超能文献

核心技术专利:CN118964589B侵权必究
粤ICP备2023148730 号-1Suppr @ 2026

文献检索

告别复杂PubMed语法,用中文像聊天一样搜索,搜遍4000万医学文献。AI智能推荐,让科研检索更轻松。

立即免费搜索

文件翻译

保留排版,准确专业,支持PDF/Word/PPT等文件格式,支持 12+语言互译。

免费翻译文档

深度研究

AI帮你快速写综述,25分钟生成高质量综述,智能提取关键信息,辅助科研写作。

立即免费体验

盐酸安索法辛通过EGFR/MAPK途径抑制肝细胞癌生长并增强靶向治疗。

Ansofaxine Hydrochloride inhibits hepatocellular carcinoma growth and enhances targeted therapy through the EGFR/MAPK pathway.

作者信息

He Yongfei, Tao Qiang, Mo Shutian, Chen Meifeng, Wang Jicai, Zhai Hang, Hong Shengjie, Gao Qiang, Zhang Guangquan, Han Chuangye, Shi Xianjie

机构信息

Department of Hepatobiliary and Pancreatic Surgery, The Eighth Affiliated Hospital of Sun Yat-sen University, Shenzhen, Guangdong, China.

Department of Hepatobiliary Surgery, the First Affiliated Hospital of Guangxi Medical University, Nanning, China.

出版信息

Front Oncol. 2025 Jul 30;15:1523570. doi: 10.3389/fonc.2025.1523570. eCollection 2025.

DOI:10.3389/fonc.2025.1523570
PMID:40809022
原文链接:https://pmc.ncbi.nlm.nih.gov/articles/PMC12343262/
Abstract

BACKGROUND

Hepatocellular carcinoma (HCC) is a common tumor that endangers health. Depression will affect the therapeutic effect of HCC, and depression and HCC promote and influence each other. Ansofaxine Hydrochloride is a novel antidepressant, and its anti-HCC effect remains to be confirmed.

OBJECTIVES

This study aimed to investigate the effect of Ansofaxine Hydrochloride on HCC and its molecular mechanism.

METHODS

The potential targets and signaling pathways of Ansofaxine Hydrochloride against HCC were obtained by network pharmacology, and the key targets were explored by molecular docking techniques. Hepatocellular carcinoma cells were treated with different concentrations of Ansofaxine Hydrochloride, and the effects of Ansofaxine Hydrochloride on the biological function of hepatocellular carcinoma cells were evaluated by CCK8, migration, invasion, and clonal formation tests. Subsequently, a subcutaneous hepatocellular carcinoma mouse model was established to evaluate the effect of Ansofaxine Hydrochloride on the growth of hepatocellular carcinoma tissue , and an enzym-linked immunosorbent assay was used to detect the levels of dopamine (DA) and 5-hydroxytryptamine (5-HT) in peripheral blood. HE and immunohistochemical staining were used to detect the pathological changes of tumor tissue and the types and proportions of macrophages. Finally, the expression levels of key genes in the EGFR/MAPK pathway were detected by Reverse Transcription Real-time Quantitative analysis.

RESULTS

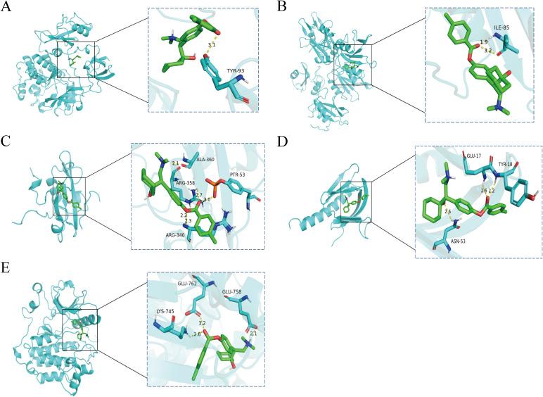
There are 87 common drug-disease targets between Ansofaxine Hydrochloride and HCC, including EGFR, GRB2, and SRC, which are mainly involved in EGFR, MAPK, and PI3K/AKT signaling pathways. Molecular docking showed that Ansofaxine Hydrochloride has good binding activity to EGFR, GRB2, and other key targets. experiments showed that Ansofaxine Hydrochloride has significant inhibitory effects on proliferation, migration, invasion, and clonal formation of HCC cells. experiments showed that Ansofaxine Hydrochloride has a synergistic effect of enhancingLenvatinib anti-HCC, enhancing peripheral blood DA level, promoting M1 macrophage infiltration, and enhancing immune anti-tumor effects, and is associated with the reduction of EGFR/MAPK pathway-related genes.

CONCLUSION

Our study suggests that Ansofaxine Hydrochloride has anti-HCC and immunomodulatory effects, with the EGFR/MAPK pathway as a potential key mechanism of action.

摘要

背景

肝细胞癌(HCC)是一种常见的危害健康的肿瘤。抑郁症会影响HCC的治疗效果,且抑郁症与HCC相互促进、相互影响。盐酸安索法辛是一种新型抗抑郁药,其抗HCC作用尚待证实。

目的

本研究旨在探讨盐酸安索法辛对HCC的作用及其分子机制。

方法

通过网络药理学获得盐酸安索法辛抗HCC的潜在靶点和信号通路,并通过分子对接技术探索关键靶点。用不同浓度的盐酸安索法辛处理肝癌细胞,通过CCK8、迁移、侵袭和克隆形成试验评估盐酸安索法辛对肝癌细胞生物学功能的影响。随后,建立皮下肝癌小鼠模型,评估盐酸安索法辛对肝癌组织生长的影响,并用酶联免疫吸附测定法检测外周血中多巴胺(DA)和5-羟色胺(5-HT)水平。采用HE和免疫组化染色检测肿瘤组织的病理变化以及巨噬细胞的类型和比例。最后,通过逆转录实时定量分析检测EGFR/MAPK通路中关键基因的表达水平。

结果

盐酸安索法辛与HCC之间有87个共同的药物-疾病靶点,包括EGFR、GRB2和SRC,主要涉及EGFR、MAPK和PI3K/AKT信号通路。分子对接显示盐酸安索法辛对EGFR、GRB2等关键靶点具有良好的结合活性。实验表明盐酸安索法辛对HCC细胞的增殖、迁移、侵袭和克隆形成具有显著抑制作用。实验表明盐酸安索法辛具有增强仑伐替尼抗HCC的协同作用,提高外周血DA水平,促进M1巨噬细胞浸润,增强免疫抗肿瘤作用,并与EGFR/MAPK通路相关基因的减少有关。

结论

我们的研究表明盐酸安索法辛具有抗HCC和免疫调节作用,EGFR/MAPK通路是其潜在的关键作用机制。

https://cdn.ncbi.nlm.nih.gov/pmc/blobs/edcb/12343262/bb70b50a521f/fonc-15-1523570-g006.jpg
https://cdn.ncbi.nlm.nih.gov/pmc/blobs/edcb/12343262/6cc4c2ed4132/fonc-15-1523570-g001.jpg
https://cdn.ncbi.nlm.nih.gov/pmc/blobs/edcb/12343262/145a20c91f3e/fonc-15-1523570-g002.jpg
https://cdn.ncbi.nlm.nih.gov/pmc/blobs/edcb/12343262/354526b2f1da/fonc-15-1523570-g003.jpg
https://cdn.ncbi.nlm.nih.gov/pmc/blobs/edcb/12343262/c2146145ed14/fonc-15-1523570-g004.jpg
https://cdn.ncbi.nlm.nih.gov/pmc/blobs/edcb/12343262/1cced6b3a573/fonc-15-1523570-g005.jpg
https://cdn.ncbi.nlm.nih.gov/pmc/blobs/edcb/12343262/bb70b50a521f/fonc-15-1523570-g006.jpg
https://cdn.ncbi.nlm.nih.gov/pmc/blobs/edcb/12343262/6cc4c2ed4132/fonc-15-1523570-g001.jpg
https://cdn.ncbi.nlm.nih.gov/pmc/blobs/edcb/12343262/145a20c91f3e/fonc-15-1523570-g002.jpg
https://cdn.ncbi.nlm.nih.gov/pmc/blobs/edcb/12343262/354526b2f1da/fonc-15-1523570-g003.jpg
https://cdn.ncbi.nlm.nih.gov/pmc/blobs/edcb/12343262/c2146145ed14/fonc-15-1523570-g004.jpg
https://cdn.ncbi.nlm.nih.gov/pmc/blobs/edcb/12343262/1cced6b3a573/fonc-15-1523570-g005.jpg
https://cdn.ncbi.nlm.nih.gov/pmc/blobs/edcb/12343262/bb70b50a521f/fonc-15-1523570-g006.jpg

相似文献

1
Ansofaxine Hydrochloride inhibits hepatocellular carcinoma growth and enhances targeted therapy through the EGFR/MAPK pathway.盐酸安索法辛通过EGFR/MAPK途径抑制肝细胞癌生长并增强靶向治疗。
Front Oncol. 2025 Jul 30;15:1523570. doi: 10.3389/fonc.2025.1523570. eCollection 2025.
2
Integrated network pharmacology and experimental validation reveal EGFR/p53/Bcl-2-mediated anti-hepatocellular carcinoma effects of Zedoary Turmeric Oil.整合网络药理学与实验验证揭示莪术油通过EGFR/p53/Bcl-2介导的抗肝癌作用
J Ethnopharmacol. 2025 Jul 3;352:120241. doi: 10.1016/j.jep.2025.120241.
3
Caveolin-1 inhibits the proliferation and invasion of lung adenocarcinoma via EGFR degradation.小窝蛋白-1通过表皮生长因子受体(EGFR)降解抑制肺腺癌的增殖和侵袭。
Sci Rep. 2025 Jul 1;15(1):21654. doi: 10.1038/s41598-025-05259-8.
4
Prescription of Controlled Substances: Benefits and Risks管制药品的处方:益处与风险
5
Nuclear factor IA-mediated transcriptional regulation of crystallin αB inhibits hepatocellular carcinoma progression.核因子IA介导的晶状体蛋白αB转录调控抑制肝细胞癌进展。
Mol Clin Oncol. 2025 Jun 20;23(2):72. doi: 10.3892/mco.2025.2867. eCollection 2025 Aug.
6
Leptin Enhances M1 Macrophage Polarization and Impairs Tendon-Bone Healing in Rotator Cuff Repair: A Rat Model.瘦素增强M1巨噬细胞极化并损害肩袖修复中肌腱-骨愈合:大鼠模型
Clin Orthop Relat Res. 2025 May 1;483(5):939-951. doi: 10.1097/CORR.0000000000003428. Epub 2025 Feb 19.
7
Network pharmacology integrated with molecular docking and experimental validation elucidates the therapeutic potential of extract against hepatitis B virus-related hepatocellular carcinoma.网络药理学结合分子对接和实验验证阐明了提取物对乙型肝炎病毒相关肝细胞癌的治疗潜力。
Front Oncol. 2025 Jun 24;15:1571537. doi: 10.3389/fonc.2025.1571537. eCollection 2025.
8
Understanding mechanisms of -derived exosome-like nanoparticles against breast cancer through an integrated metabolomics and network pharmacology analysis.通过综合代谢组学和网络药理学分析了解源自 - 的外泌体样纳米颗粒抗乳腺癌的机制。
Front Chem. 2025 Jun 6;13:1559758. doi: 10.3389/fchem.2025.1559758. eCollection 2025.
9
Exploring the mechanism of Naringenin in the treatment of hepatocellular carcinoma based on mRNA sequencing and experimental validation.基于mRNA测序和实验验证探索柚皮素治疗肝细胞癌的机制
Sci Rep. 2025 Jul 2;15(1):23109. doi: 10.1038/s41598-025-09013-y.
10
M1 Macrophage-Derived TNF-α Promotes Pancreatic Cancer Ferroptosis Via p38 MAPK-ACSL4 Pathway.M1型巨噬细胞衍生的肿瘤坏死因子-α通过p38丝裂原活化蛋白激酶-长链脂酰辅酶A合成酶4途径促进胰腺癌铁死亡。
Curr Mol Med. 2025 Jul 10. doi: 10.2174/0115665240374551250630075409.

本文引用的文献

1
Duloxetine's potential dual antitumor and immunomodulatory role in apoptosis and autophagy signaling pathways in cancer: In Vitro and In Vivo evidence.度洛西汀在癌症凋亡和自噬信号通路中的潜在双重抗肿瘤及免疫调节作用:体外和体内证据
Eur J Pharm Sci. 2025 Sep 1;212:107165. doi: 10.1016/j.ejps.2025.107165. Epub 2025 Jun 10.
2
Associations of tumor-related psychiatric symptoms and healthy behaviors with dynamic quality of life after hepatocellular carcinoma hepatectomy.肝癌切除术患者肿瘤相关精神症状与健康行为对生活质量动态变化的影响。
Support Care Cancer. 2024 Aug 14;32(9):589. doi: 10.1007/s00520-024-08790-y.
3
Cancer incidence and mortality in China, 2022.
2022年中国癌症发病率与死亡率
J Natl Cancer Cent. 2024 Feb 2;4(1):47-53. doi: 10.1016/j.jncc.2024.01.006. eCollection 2024 Mar.
4
New insights into the mechanism of resistance to lenvatinib and strategies for lenvatinib sensitization in hepatocellular carcinoma.肝细胞癌中仑伐替尼耐药机制的新见解及仑伐替尼增敏策略。
Drug Discov Today. 2024 Aug;29(8):104069. doi: 10.1016/j.drudis.2024.104069. Epub 2024 Jun 25.
5
Lenvatinib in hepatocellular carcinoma: Resistance mechanisms and strategies for improved efficacy.仑伐替尼治疗肝细胞癌:耐药机制与提高疗效的策略。
Liver Int. 2024 Aug;44(8):1808-1831. doi: 10.1111/liv.15953. Epub 2024 May 3.
6
Global cancer statistics 2022: GLOBOCAN estimates of incidence and mortality worldwide for 36 cancers in 185 countries.2022 年全球癌症统计数据:全球 185 个国家和地区 36 种癌症的发病率和死亡率全球估计数。
CA Cancer J Clin. 2024 May-Jun;74(3):229-263. doi: 10.3322/caac.21834. Epub 2024 Apr 4.
7
Adjuvant and neoadjuvant immunotherapies in hepatocellular carcinoma.辅助和新辅助免疫疗法在肝细胞癌中的应用。
Nat Rev Clin Oncol. 2024 Apr;21(4):294-311. doi: 10.1038/s41571-024-00868-0. Epub 2024 Feb 29.
8
Precision treatment in advanced hepatocellular carcinoma.晚期肝细胞癌的精准治疗。
Cancer Cell. 2024 Feb 12;42(2):180-197. doi: 10.1016/j.ccell.2024.01.007.
9
Effect of transcatheter arterial chemoembolization combined with lenvatinib plus anti-PD-1 antibodies in patients with unresectable hepatocellular carcinoma: A treatment with Chinese characteristics.经导管动脉化疗栓塞联合仑伐替尼加抗 PD-1 抗体治疗不可切除肝细胞癌:具有中国特色的治疗方法。
Biosci Trends. 2024 Mar 19;18(1):42-48. doi: 10.5582/bst.2023.01326. Epub 2024 Feb 8.
10
Dysfunction of neurotransmitter metabolism is associated with the severity of depression in first-diagnosed, drug-naïve depressed patients.神经递质代谢功能障碍与首发、未经药物治疗的抑郁患者的抑郁严重程度有关。
J Affect Disord. 2024 Mar 15;349:332-341. doi: 10.1016/j.jad.2024.01.023. Epub 2024 Jan 8.