Suppr超能文献

具有原代人成骨细胞、骨细胞、破骨细胞和内皮细胞的三维四重培养的血管化体外骨模型。

Vascularized in vitro bone model as 3D quadruple culture with primary human osteoblasts, osteocytes, osteoclasts and endothelial cells.

作者信息

Wirsig Katharina, Bürger Nina, Fleischhauer Lisa, Preuß Nele Louisa, Bernhardt Anne

机构信息

Centre for Translational Bone, Joint- and Soft Tissue Research, Faculty of Medicine and University Hospital, TUD University of Technology, Fetscherstraße 74, 01307, Dresden, Germany.

出版信息

Mater Today Bio. 2025 Aug 5;34:102154. doi: 10.1016/j.mtbio.2025.102154. eCollection 2025 Oct.

Abstract

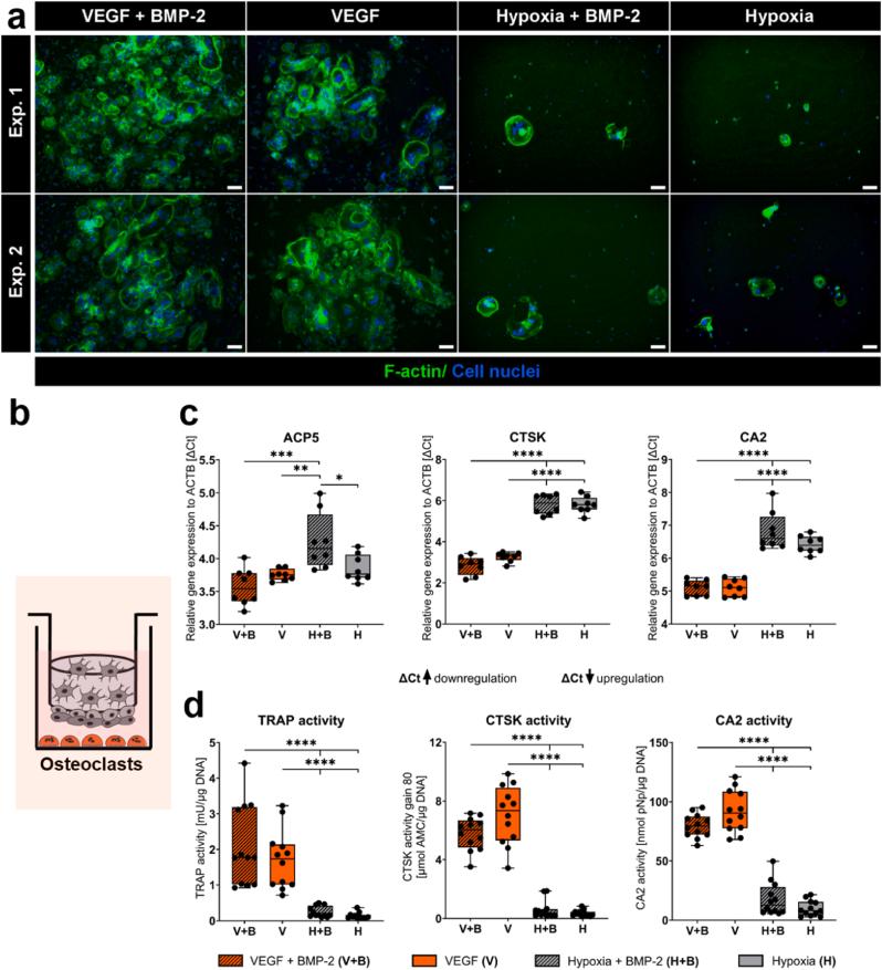
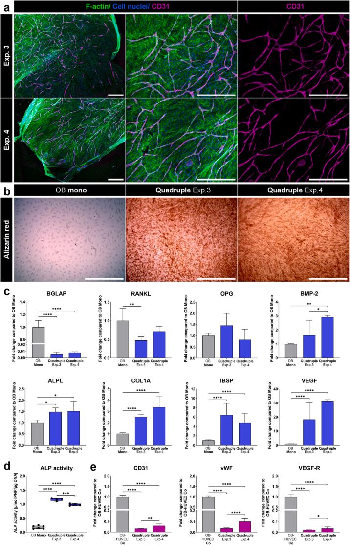
With an aging population worldwide, research into bone metabolism and novel therapies for damaged and diseased bone is essential. Bone is a vascularized, dynamic tissue that undergoes a constant remodeling process mediated by osteocytes, osteoblasts and osteoclasts. In this study, a complex 3D in vitro bone model combining these three main bone cell species with endothelial cells was developed. The different cell species were isolated from primary human tissue and spatially arranged using transwell inserts. Osteocytes differentiated from collagen-embedded osteoblasts, while osteoclasts simultaneously derived from peripheral blood mononuclear cells without receptor activator of NF-κB ligand (RANKL) supplementation. Different cultivation parameters were evaluated to define conditions that support differentiation and function of all cell types involved in quadruple culture. The cellular crosstalk in quadruple cultures stimulated osteoblast (ALP, BMP-2, IBSP, COL1A, VEGF) and osteocyte (SOST, DMP1) markers, while osteoclast (TRAP) and endothelial cell markers were reduced compared to respective mono- or co-cultures. Furthermore, mineralization was induced only in quadruple cultures, demonstrating the importance of signaling between the four cell types. This sophisticated human bone model provides a physiologically relevant culture system to study the complex crosstalk between bone cells, their precursors and endothelial cells during remodeling and vascularization. Moreover, it allows preclinical testing of bioactive factors, biomaterial extracts or drugs for translation into clinical practice without animal testing.

摘要

随着全球人口老龄化,对骨代谢以及受损和患病骨骼的新型治疗方法的研究至关重要。骨骼是一种具有血管化的动态组织,经历着由骨细胞、成骨细胞和破骨细胞介导的持续重塑过程。在本研究中,开发了一种将这三种主要骨细胞类型与内皮细胞相结合的复杂三维体外骨模型。不同的细胞类型从原代人体组织中分离出来,并使用Transwell小室进行空间排列。骨细胞由胶原包埋的成骨细胞分化而来,而破骨细胞同时来源于外周血单核细胞,无需补充核因子κB受体活化因子配体(RANKL)。评估了不同的培养参数,以确定支持四重培养中所有细胞类型分化和功能的条件。四重培养中的细胞间相互作用刺激了成骨细胞(碱性磷酸酶、骨形态发生蛋白-2、骨桥蛋白、I型胶原蛋白、血管内皮生长因子)和骨细胞(硬化蛋白、牙本质基质蛋白1)标志物的表达,而与各自的单培养或共培养相比,破骨细胞(抗酒石酸酸性磷酸酶)和内皮细胞标志物的表达降低。此外,仅在四重培养中诱导了矿化,这表明四种细胞类型之间信号传导的重要性。这种复杂的人体骨模型提供了一个生理相关的培养系统,用于研究重塑和血管化过程中骨细胞、其前体细胞和内皮细胞之间复杂的相互作用。此外,它允许对生物活性因子、生物材料提取物或药物进行临床前测试,以便在不进行动物试验的情况下转化为临床应用。

https://cdn.ncbi.nlm.nih.gov/pmc/blobs/9d98/12345344/1b2e25c61b48/ga1.jpg

文献检索

告别复杂PubMed语法,用中文像聊天一样搜索,搜遍4000万医学文献。AI智能推荐,让科研检索更轻松。

立即免费搜索

文件翻译

保留排版,准确专业,支持PDF/Word/PPT等文件格式,支持 12+语言互译。

免费翻译文档

深度研究

AI帮你快速写综述,25分钟生成高质量综述,智能提取关键信息,辅助科研写作。

立即免费体验