Zauchner Doris, Müller Monica Zippora, Horrer Marion, Bissig Leana, Zhao Feihu, Fisch Philipp, Lee Sung Sik, Zenobi-Wong Marcy, Müller Ralph, Qin Xiao-Hua
Institute for Biomechanics, ETH Zurich, Zurich, Switzerland.
Department of Biomedical Engineering and Zienkiewicz Centre for Computational Engineering, Swansea University, Swansea, UK.
Nat Commun. 2024 Jun 13;15(1):5027. doi: 10.1038/s41467-024-49280-3.
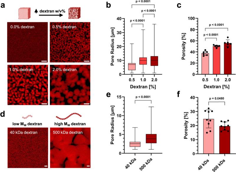
Generating 3D bone cell networks in vitro that mimic the dynamic process during early bone formation remains challenging. Here, we report a synthetic biodegradable microporous hydrogel for efficient formation of 3D networks from human primary cells, analysis of cell-secreted extracellular matrix (ECM) and microfluidic integration. Using polymerization-induced phase separation, we demonstrate dynamic in situ formation of microporosity (5-20 µm) within matrix metalloproteinase-degradable polyethylene glycol hydrogels in the presence of living cells. Pore formation is triggered by thiol-Michael-addition crosslinking of a viscous precursor solution supplemented with hyaluronic acid and dextran. The resulting microporous architecture can be fine-tuned by adjusting the concentration and molecular weight of dextran. After encapsulation in microporous hydrogels, human mesenchymal stromal cells and osteoblasts spread rapidly and form 3D networks within 24 hours. We demonstrate that matrix degradability controls cell-matrix remodeling, osteogenic differentiation, and deposition of ECM proteins such as collagen. Finally, we report microfluidic integration and proof-of-concept osteogenic differentiation of 3D cell networks under perfusion on chip. Altogether, this work introduces a synthetic microporous hydrogel to efficiently differentiate 3D human bone cell networks, facilitating future in vitro studies on early bone development.
在体外生成模拟早期骨形成动态过程的三维骨细胞网络仍然具有挑战性。在此,我们报道了一种合成可生物降解的微孔水凝胶,用于从人原代细胞高效形成三维网络、分析细胞分泌的细胞外基质(ECM)以及进行微流控整合。利用聚合诱导相分离,我们展示了在活细胞存在的情况下,在基质金属蛋白酶可降解的聚乙二醇水凝胶中原位动态形成微孔(5 - 20微米)。孔隙形成是由补充了透明质酸和葡聚糖的粘性前体溶液的硫醇 - 迈克尔加成交联引发的。所得的微孔结构可通过调整葡聚糖的浓度和分子量进行微调。在封装到微孔水凝胶中后,人间充质基质细胞和成骨细胞迅速铺展并在24小时内形成三维网络。我们证明基质降解性控制细胞 - 基质重塑、成骨分化以及ECM蛋白如胶原蛋白的沉积。最后,我们报道了微流控整合以及芯片灌注下三维细胞网络的概念验证性成骨分化。总之,这项工作引入了一种合成微孔水凝胶,以有效地分化三维人骨细胞网络,促进未来关于早期骨发育的体外研究。