Suppr超能文献

LSECtin在肝硬化小鼠模型中减弱肝脏Th17细胞的扩增,并通过LAG-3受体发出信号。

LSECtin attenuates hepatic Th17 expansion in a murine model of cirrhosis and signals through the LAG-3 receptor.

作者信息

Martínez-López Sebastián, Juanola Oriol, Gómez-Hurtado Isabel, Ángel-Gomis Enrique, Boix Paula, Fernández-Iglesias Anabel, Gallardo-Cruz Alex, Cubero Francisco Javier, Gracia-Sancho Jordi, Puig-Kröger Amaya, Caparrós Esther, Francés Rubén

机构信息

Hepatic and Intestinal Immunobiology Group, Departamento Medicina Clínica e Instituto IDIBE, Universidad Miguel Hernández, San Juan, Alicante, Spain.

IIS ISABIAL, Hospital General Universitario de Alicante, Alicante, Spain.

出版信息

JHEP Rep. 2025 Jun 10;7(9):101482. doi: 10.1016/j.jhepr.2025.101482. eCollection 2025 Sep.

Abstract

BACKGROUND & AIMS: LSECtin downregulation during cirrhosis progression is associated with adaptive T-cell expansion. We analyzed the molecular mechanism for LSECtin modulation of Th17 proliferation in an experimental cirrhosis model.

METHODS

A transgenic mouse model of Clec4g/LSECtin overexpression (Clec4g KI) was subjected to CCl-induced cirrhosis. Cell death, liver function, and inflammation markers (n = 6/group) were evaluated. LSECtin-LAG3 signaling in Th17-differentiated spleen cells (n = 5) and LAG3 expression in livers of human individuals with cirrhosis (n = 6) were also characterized.

RESULTS

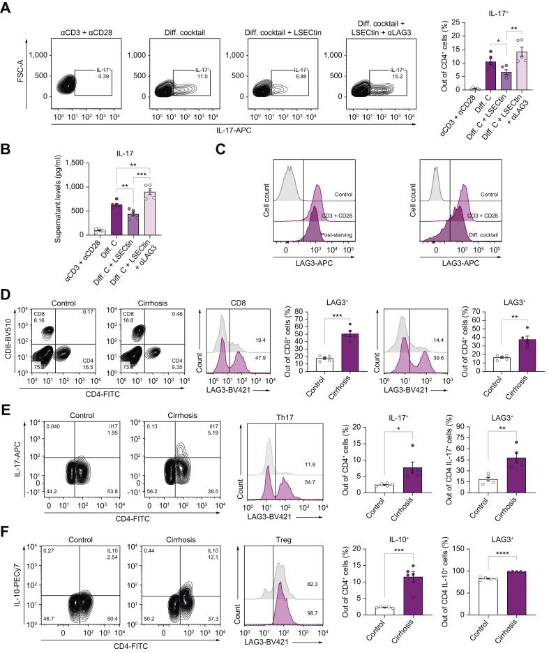
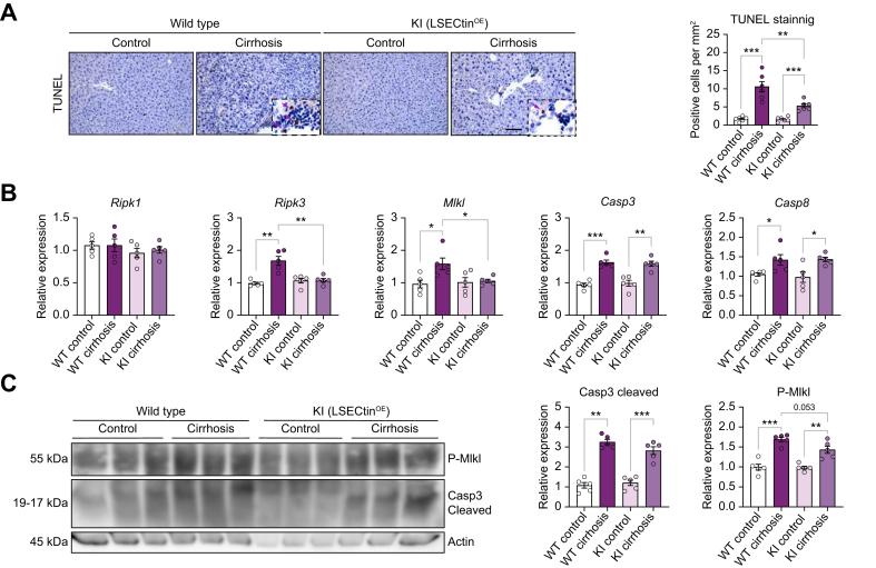
Densitometred LSECtin expression was significantly downregulated during cirrhosis in wild-type but not Clec4g-KI mice (0.6 ± 0.2 2.3 ± 0.6 AU, = 0.001). LSECtin overexpression in cirrhotic mice resulted in less histological damage and improved liver enzyme levels (alanine aminotransferase: 152.7 ± 66.3 76.33 ± 13.33 U/L, = 0.004). Cell-death pathway analysis revealed no differences in apoptosis markers and but reduced levels of necroptotic intermediates and . LSECtin overexpression reduced hepatic leukocyte infiltration and enriched the differentiation from inflammatory Rorgt/IL-17 (2.4 ± 0.8 7.7 ± 3.5% CD4, = 0.043) to regulatory Foxp3/IL-10 cells (3.6 ± 0.9 1.2 ± 0.7% CD4, = 0.047) in cirrhotic animals. LSECtin interacted with LAG-3 on polarized spleen-derived CD4 T cells, inhibiting Th17 differentiation (10.5 ± 2.7 6.6 ± 2.1% CD4, = 0.037) by suppressing Stat3 and Zap70 pathways. LSECtin did not restrain the Th17 subset expansion during LAG3 blockade (6.6 ± 2.1 14.2 ± 4.0% CD4, = 0.005). Livers of human individuals with cirrhosis showed increased LAG-3-expressing Th17 cells compared with controls (3.2 ± 1.4 0.1 ± 0.1 cells/mm, = 0.001).

CONCLUSIONS

We have established a valuable murine model of LSECtin overexpression to assess its impact on hepatic inflammation during cirrhosis. LAG-3 was identified as the molecular mechanism by which LSECtin attenuates Th17 differentiation. Given LSECtin capacity to modulate the Th profile and decrease proinflammatory cell death, liver-directed molecular approaches to restore its expression may be of therapeutic interest during cirrhosis.

IMPACT AND IMPLICATIONS

LSECtin downregulation is associated with the expansion of Th17 cell subpopulation during cirrhosis. Findings highlight the crucial role of LSECtin in regulating immune responses and mitigating liver damage in cirrhosis. Restoring LSECtin expression through targeted liver-directed molecular interventions may be of therapeutic relevance in cirrhosis.

摘要

背景与目的

肝硬化进展过程中肝窦内皮细胞凝集素(LSECtin)下调与适应性T细胞扩增有关。我们在实验性肝硬化模型中分析了LSECtin调节辅助性T细胞17(Th17)增殖的分子机制。

方法

将Clec4g/LSECtin过表达转基因小鼠模型(Clec4g基因敲入小鼠)用于四氯化碳诱导的肝硬化实验。评估细胞死亡、肝功能和炎症标志物(每组n = 6)。还对Th17分化的脾细胞中的LSECtin - LAG3信号传导(n = 5)以及肝硬化患者肝脏中的LAG3表达(n = 6)进行了表征。

结果

在野生型小鼠而非Clec4g基因敲入小鼠的肝硬化过程中,经光密度测定的LSECtin表达显著下调(0.6±0.2对2.3±0.6任意单位,P = 0.001)。肝硬化小鼠中LSECtin过表达导致组织学损伤减轻和肝酶水平改善(丙氨酸氨基转移酶:152.7±66.3对76.33±13.33 U/L,P = 0.004)。细胞死亡途径分析显示凋亡标志物无差异,但坏死性凋亡中间体水平降低。LSECtin过表达减少了肝脏白细胞浸润,并使肝硬化动物中从炎性视黄酸相关孤儿受体γt/白细胞介素 - 17(2.4±0.8对7.7±3.5% CD4,P = 0.043)向调节性叉头框蛋白3/白细胞介素 - 10细胞(3.6±0.9对1.2±0.7% CD4,P = 0.047)的分化增加。LSECtin与极化的脾源性CD4 T细胞上的LAG - 3相互作用,通过抑制信号转导和转录激活因子3(Stat3)和ζ链相关蛋白激酶70(Zap70)途径抑制Th17分化(10.5±2.7对6.6±2.1% CD4,P = 0.037)。在LAG3阻断期间,LSECtin并未抑制Th17亚群扩增(6.6±2.1对14.2±4.0% CD4,P = 0.005)。与对照组相比,肝硬化患者的肝脏中表达LAG - 3的Th17细胞增加(3.2±1.4对0.1±0.1细胞/mm²,P = 0.001)。

结论

我们建立了一个有价值的LSECtin过表达小鼠模型,以评估其对肝硬化期间肝脏炎症的影响。LAG - 3被确定为LSECtin减弱Th17分化的分子机制。鉴于LSECtin具有调节Th细胞谱和减少促炎性细胞死亡的能力,在肝硬化期间恢复其表达的肝脏定向分子方法可能具有治疗意义。

影响与意义

LSECtin下调与肝硬化期间Th17细胞亚群的扩增有关。研究结果突出了LSECtin在调节免疫反应和减轻肝硬化肝脏损伤中的关键作用。通过靶向肝脏定向分子干预恢复LSECtin表达在肝硬化中可能具有治疗相关性。

https://cdn.ncbi.nlm.nih.gov/pmc/blobs/8b20/12341605/129bf0aa7e3b/ga1.jpg

文献检索

告别复杂PubMed语法,用中文像聊天一样搜索,搜遍4000万医学文献。AI智能推荐,让科研检索更轻松。

立即免费搜索

文件翻译

保留排版,准确专业,支持PDF/Word/PPT等文件格式,支持 12+语言互译。

免费翻译文档

深度研究

AI帮你快速写综述,25分钟生成高质量综述,智能提取关键信息,辅助科研写作。

立即免费体验