Suppr超能文献

结合负载骨形态发生蛋白-2的M2巨噬细胞衍生外泌体的仿生骨膜用于增强骨缺损修复

Biomimetic periosteum combining BMP-2-loaded M2 macrophage-derived exosomes for enhanced bone defect repair.

作者信息

Ling Feng, Bai Jianzhong, Xie Jile, Liu Jie, Lu Qifeng, Yuan Lili, Li Hongye, Qian Zhonglai

机构信息

Department of Orthopaedics, The First Affiliated Hospital of Soochow University, Soochow University, Suzhou, China.

Department of Orthopaedics, Taizhou People's Hospital, Taizhou, China.

出版信息

Front Bioeng Biotechnol. 2025 Aug 1;13:1639394. doi: 10.3389/fbioe.2025.1639394. eCollection 2025.

Abstract

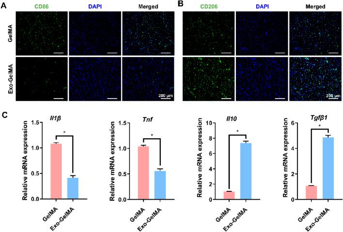
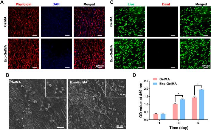
Bone defect repair continues to present a significant clinical challenge due to the limitations of traditional grafting techniques and the complexity involved in establishing a conducive regenerative microenvironment. In this study, we described the development of a multifunctional biomimetic periosteum based on electrospun gelatin methacryloyl (GelMA) membranes functionalized with bone morphogenetic protein-2 (BMP-2)-loaded M2 macrophage-derived exosomes. This engineered periosteum replicated the structural orientation and functional properties of natural periosteum, thereby providing a synergistic approach to promoting bone regeneration. Our findings indicated that the biomimetic periosteum served as a biocompatible scaffold that supported cell adhesion, proliferation, and differentiation. The incorporation of M2 macrophage-derived exosomes facilitated the creation of an anti-inflammatory immune microenvironment by polarizing macrophages towards the M2 phenotype, while the sustained release of BMP-2 enhances osteogenic differentiation and mineralization. experiments using a rat cranial defect model demonstrated that the BMP-2@Exo-GelMA membrane significantly accelerated bone defect repair, achieving superior outcomes in new bone formation and vascularization compared to control groups. This study underscored the potential of integrating immunomodulatory and osteoinductive strategies to develop next-generation biomaterials for bone tissue engineering. The biomimetic periosteum represented a promising therapeutic approach for addressing critical-sized bone defects and advancing clinical practices in bone regeneration.

摘要

由于传统移植技术的局限性以及建立有利于再生的微环境所涉及的复杂性,骨缺损修复仍然是一个重大的临床挑战。在本研究中,我们描述了一种基于静电纺丝甲基丙烯酰化明胶(GelMA)膜开发的多功能仿生骨膜,该膜用负载骨形态发生蛋白-2(BMP-2)的M2巨噬细胞衍生外泌体进行功能化。这种工程化骨膜复制了天然骨膜的结构取向和功能特性,从而提供了一种促进骨再生的协同方法。我们的研究结果表明,仿生骨膜作为一种生物相容性支架,支持细胞粘附、增殖和分化。M2巨噬细胞衍生外泌体的掺入通过将巨噬细胞极化为M2表型促进了抗炎免疫微环境的形成,而BMP-2的持续释放增强了成骨分化和矿化。使用大鼠颅骨缺损模型的实验表明,BMP-2@Exo-GelMA膜显著加速了骨缺损修复,与对照组相比,在新骨形成和血管化方面取得了更好的结果。本研究强调了整合免疫调节和骨诱导策略以开发用于骨组织工程的下一代生物材料的潜力。仿生骨膜代表了一种有前途的治疗方法,可用于解决临界尺寸骨缺损并推进骨再生的临床实践。

https://cdn.ncbi.nlm.nih.gov/pmc/blobs/b3e2/12354627/275f701063a0/fbioe-13-1639394-g001.jpg

文献AI研究员

20分钟写一篇综述,助力文献阅读效率提升50倍。

立即体验

用中文搜PubMed

大模型驱动的PubMed中文搜索引擎

马上搜索

文档翻译

学术文献翻译模型,支持多种主流文档格式。

立即体验