Ren Chunmei, Tazawa Kento, Kawashima Nobuyuki, Ohshima Risa, Okada Yamato, Wang Shihan, Yu Ziniu, Han Peifeng, Ohsugi Yujin, Katagiri Sayaka, Okiji Takashi
Department of Pulp Biology and Endodontics, Graduate School of Medical and Dental Sciences, Institute of Science Tokyo (Science Tokyo), Tokyo, Japan.
Department of Endodontics, Affiliated Stomatology Hospital of Guangzhou Medical University, Guangzhou, China.
Front Immunol. 2025 Jul 31;16:1643676. doi: 10.3389/fimmu.2025.1643676. eCollection 2025.
Apical periodontitis, caused by bacterial infection through the root canals, is characterized by chronic inflammation and bone resorption around the root apex. Metformin, a first-line therapeutic drug for type 2 diabetes mellitus, has attracted attention for its potential anti-inflammatory properties and role in regulating bone homeostasis. The hypothesis in this study was that metformin inhibits bone destruction in apical periodontitis by suppressing macrophage-mediated inflammatory responses. The aim of this study was to evaluate the effect of systemic metformin administration on experimentally induced apical periodontitis development in an animal model and clarify the underlying anti-inflammatory mechanism of metformin in lipopolysaccharide-stimulated mouse macrophages.
Evaluations on the effects of metformin on the progression of periapical lesions were conducted in experimentally induced mouse apical periodontitis , and its anti-inflammatory effects in lipopolysaccharide-stimulated RAW264.7 macrophages were analyzed.
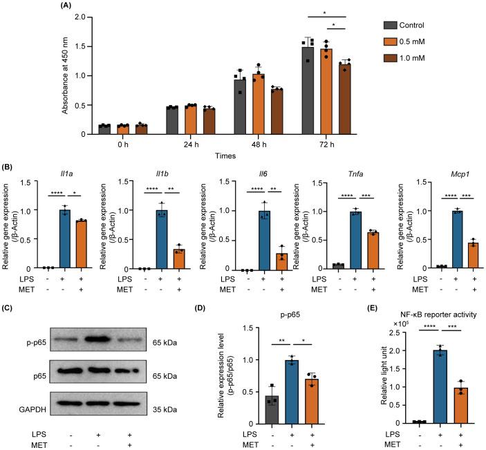
Metformin significantly reduced periapical bone destruction on postoperative days 21 and 28, and decreased the number of osteoclasts on the periapical alveolar bone on postoperative day 28. It also suppressed pro-inflammatory cytokine expression and nuclear factor kappa B signaling in lipopolysaccharide-stimulated RAW264.7. RNA-sequencing data revealed the downregulation of the mammalian target of rapamycin signaling after metformin treatment, which was confirmed by the downregulation of the mammalian target of rapamycin phosphorylation by metformin. Furthermore, metformin activated adenosine monophosphate-activated protein kinase, a potent negative regulator of mammalian target of rapamycin complex 1. The suppression of inflammatory cytokine expression by metformin was abolished by compound C, a potent adenosine monophosphate-activated protein kinase inhibitor.
This study revealed that metformin suppressed inflammatory bone destruction in periapical lesions. The mechanism partially involves inhibiting the mammalian target of rapamycin/nuclear factor-kappa B signaling in macrophages through adenosine monophosphate-activated protein kinase signaling activation. Findings from this study show that metformin has therapeutic potential in inflammatory bone destruction, such as apical periodontitis.
根尖周炎是由细菌通过根管感染引起的,其特征是根尖周围的慢性炎症和骨吸收。二甲双胍是2型糖尿病的一线治疗药物,因其潜在的抗炎特性和在调节骨稳态中的作用而受到关注。本研究的假设是,二甲双胍通过抑制巨噬细胞介导的炎症反应来抑制根尖周炎中的骨破坏。本研究的目的是评估全身给予二甲双胍对动物模型中实验性诱导的根尖周炎发展的影响,并阐明二甲双胍在脂多糖刺激的小鼠巨噬细胞中的潜在抗炎机制。
在实验性诱导的小鼠根尖周炎中评估二甲双胍对根尖周病变进展的影响,并分析其在脂多糖刺激的RAW264.7巨噬细胞中的抗炎作用。
二甲双胍在术后第21天和第28天显著减少了根尖周骨破坏,并在术后第28天减少了根尖周牙槽骨上破骨细胞的数量。它还抑制了脂多糖刺激的RAW264.7中促炎细胞因子的表达和核因子κB信号传导。RNA测序数据显示,二甲双胍治疗后雷帕霉素靶蛋白信号通路下调,这通过二甲双胍对雷帕霉素靶蛋白磷酸化的下调得到证实。此外,二甲双胍激活了单磷酸腺苷激活的蛋白激酶,这是雷帕霉素复合物1靶蛋白的有效负调节剂。强效单磷酸腺苷激活的蛋白激酶抑制剂化合物C消除了二甲双胍对炎症细胞因子表达的抑制作用。
本研究表明,二甲双胍抑制根尖周病变中的炎症性骨破坏。其机制部分涉及通过单磷酸腺苷激活的蛋白激酶信号激活抑制巨噬细胞中的雷帕霉素靶蛋白/核因子-κB信号传导。本研究结果表明,二甲双胍在炎症性骨破坏如根尖周炎中具有治疗潜力。