• 文献检索
  • 文档翻译
  • 深度研究
  • 学术资讯
  • Suppr Zotero 插件Zotero 插件
  • 邀请有礼
  • 套餐&价格
  • 历史记录
应用&插件
Suppr Zotero 插件Zotero 插件浏览器插件Mac 客户端Windows 客户端微信小程序
定价
高级版会员购买积分包购买API积分包
服务
文献检索文档翻译深度研究API 文档MCP 服务
关于我们
关于 Suppr公司介绍联系我们用户协议隐私条款
关注我们

Suppr 超能文献

核心技术专利:CN118964589B侵权必究
粤ICP备2023148730 号-1Suppr @ 2026

文献检索

告别复杂PubMed语法,用中文像聊天一样搜索,搜遍4000万医学文献。AI智能推荐,让科研检索更轻松。

立即免费搜索

文件翻译

保留排版,准确专业,支持PDF/Word/PPT等文件格式,支持 12+语言互译。

免费翻译文档

深度研究

AI帮你快速写综述,25分钟生成高质量综述,智能提取关键信息,辅助科研写作。

立即免费体验

褪黑素减轻体外循环诱导的心肌损伤中的氧化应激和细胞焦亡。

MAFF mitigates oxidative stress and pyroptosis in cardiopulmonary bypass-induced myocardium injury.

作者信息

Yuan Lei, Wang Duo, Su Yale, Yuan Long, Li Mixia, Zheng Dongdong, Zhu Cuilin, Piao Hulin, Wang Yong, Zhu Zhicheng, Li Dan, Wang Tiance, Liu Kexiang

机构信息

Department of Cardiovascular Surgery, The Second Norman Bethune Hospital of Jilin University, Changchun, Jilin, China.

Third Clinical Medical School, School of Acupuncture, Moxibustion and Tuina, Henan University of Chinese Medicine, Zhengzhou, Henan, China.

出版信息

Front Physiol. 2025 Jul 31;16:1516167. doi: 10.3389/fphys.2025.1516167. eCollection 2025.

DOI:10.3389/fphys.2025.1516167
PMID:40821946
原文链接:https://pmc.ncbi.nlm.nih.gov/articles/PMC12350404/
Abstract

BACKGROUND

Cardiopulmonary bypass (CPB) remains an indispensable technique for open-heart surgery; however, it induces systemic inflammation and oxidative stress, leading to myocardial cell damage and compromised prognosis. Optimizing myocardial protection during CPB remains a critical objective. This study aimed to identify potential therapeutic targets for myocardial protection during CPB.

METHODS

We performed weighted gene co-expression network analysis (WGCNA) on previously published datasets (GSE12486, GSE132176, GSE14956, and GSE38177) to identify CPB-related hub genes. An model of oxidative stress was established using HO-treated H9C2 cardiomyocytes to validate these hub genes. Through systematic validation, we identified the most representative hub gene. Subsequent functional studies, including gene knockdown and overexpression experiments, were conducted to elucidate its role and underlying mechanisms in oxidative stress-induced cardiomyocyte injury.

RESULTS

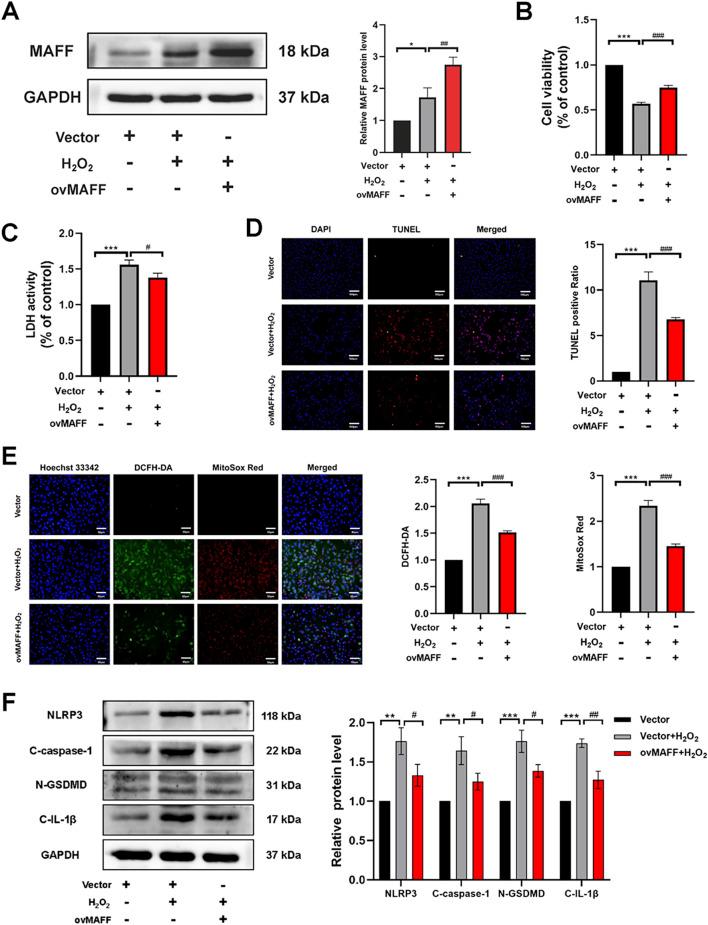
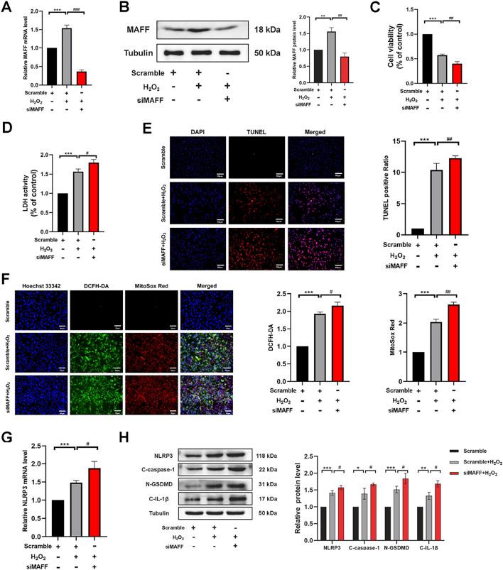
Integrated bioinformatics analysis and experimental validation identified MAFF as the most differentially expressed hub gene between pre- and post-CPB conditions. In the oxidative stress model, MAFF overexpression demonstrated cardioprotective effects by maintaining cell viability, significantly reducing reactive oxygen species (ROS) accumulation in both cytoplasm and mitochondria, and attenuating pyroptosis-mediated cell death.

CONCLUSION

Our findings demonstrate that MAFF exerts protective effects against oxidative stress-induced cardiomyocyte injury, positioning it as a promising therapeutic target for myocardial protection. These results provide novel insights into optimizing postoperative recovery and improving clinical outcomes for patients undergoing CPB-assisted cardiac surgery.

摘要

背景

体外循环(CPB)仍然是心脏直视手术不可或缺的技术;然而,它会引发全身炎症和氧化应激,导致心肌细胞损伤并影响预后。在体外循环期间优化心肌保护仍然是一个关键目标。本研究旨在确定体外循环期间心肌保护的潜在治疗靶点。

方法

我们对先前发表的数据集(GSE12486、GSE132176、GSE14956和GSE38177)进行加权基因共表达网络分析(WGCNA),以识别与体外循环相关的枢纽基因。使用过氧化氢处理的H9C2心肌细胞建立氧化应激模型来验证这些枢纽基因。通过系统验证,我们确定了最具代表性的枢纽基因。随后进行了包括基因敲低和过表达实验在内的功能研究,以阐明其在氧化应激诱导的心肌细胞损伤中的作用和潜在机制。

结果

综合生物信息学分析和实验验证确定MAFF是体外循环前后条件下差异表达最明显的枢纽基因。在氧化应激模型中,MAFF过表达通过维持细胞活力、显著减少细胞质和线粒体中的活性氧(ROS)积累以及减轻焦亡介导的细胞死亡而表现出心脏保护作用。

结论

我们的研究结果表明,MAFF对氧化应激诱导的心肌细胞损伤具有保护作用,使其成为心肌保护的一个有前景的治疗靶点。这些结果为优化接受体外循环辅助心脏手术患者的术后恢复和改善临床结局提供了新的见解。

https://cdn.ncbi.nlm.nih.gov/pmc/blobs/85f0/12350404/f851bbececba/fphys-16-1516167-g008.jpg
https://cdn.ncbi.nlm.nih.gov/pmc/blobs/85f0/12350404/4585f3d15339/fphys-16-1516167-g001.jpg
https://cdn.ncbi.nlm.nih.gov/pmc/blobs/85f0/12350404/cc02517ed188/fphys-16-1516167-g002.jpg
https://cdn.ncbi.nlm.nih.gov/pmc/blobs/85f0/12350404/0f73b74d1da3/fphys-16-1516167-g003.jpg
https://cdn.ncbi.nlm.nih.gov/pmc/blobs/85f0/12350404/68fefe0b0d05/fphys-16-1516167-g004.jpg
https://cdn.ncbi.nlm.nih.gov/pmc/blobs/85f0/12350404/e8428ffcc600/fphys-16-1516167-g005.jpg
https://cdn.ncbi.nlm.nih.gov/pmc/blobs/85f0/12350404/ad4e8b1b386e/fphys-16-1516167-g006.jpg
https://cdn.ncbi.nlm.nih.gov/pmc/blobs/85f0/12350404/494d49ad4cbd/fphys-16-1516167-g007.jpg
https://cdn.ncbi.nlm.nih.gov/pmc/blobs/85f0/12350404/f851bbececba/fphys-16-1516167-g008.jpg
https://cdn.ncbi.nlm.nih.gov/pmc/blobs/85f0/12350404/4585f3d15339/fphys-16-1516167-g001.jpg
https://cdn.ncbi.nlm.nih.gov/pmc/blobs/85f0/12350404/cc02517ed188/fphys-16-1516167-g002.jpg
https://cdn.ncbi.nlm.nih.gov/pmc/blobs/85f0/12350404/0f73b74d1da3/fphys-16-1516167-g003.jpg
https://cdn.ncbi.nlm.nih.gov/pmc/blobs/85f0/12350404/68fefe0b0d05/fphys-16-1516167-g004.jpg
https://cdn.ncbi.nlm.nih.gov/pmc/blobs/85f0/12350404/e8428ffcc600/fphys-16-1516167-g005.jpg
https://cdn.ncbi.nlm.nih.gov/pmc/blobs/85f0/12350404/ad4e8b1b386e/fphys-16-1516167-g006.jpg
https://cdn.ncbi.nlm.nih.gov/pmc/blobs/85f0/12350404/494d49ad4cbd/fphys-16-1516167-g007.jpg
https://cdn.ncbi.nlm.nih.gov/pmc/blobs/85f0/12350404/f851bbececba/fphys-16-1516167-g008.jpg

相似文献

1
MAFF mitigates oxidative stress and pyroptosis in cardiopulmonary bypass-induced myocardium injury.褪黑素减轻体外循环诱导的心肌损伤中的氧化应激和细胞焦亡。
Front Physiol. 2025 Jul 31;16:1516167. doi: 10.3389/fphys.2025.1516167. eCollection 2025.
2
Identifying pyroptosis- and inflammation-related genes in spinal cord injury based on bioinformatics analysis.基于生物信息学分析鉴定脊髓损伤中与焦亡和炎症相关的基因。
Sci Rep. 2025 Jul 14;15(1):25424. doi: 10.1038/s41598-025-10541-w.
3
Identification of mitochondria-related genes associated with anesthetics in patients undergoing off-pump coronary artery bypass grafting surgery.非体外循环冠状动脉搭桥手术患者中与麻醉相关的线粒体相关基因的鉴定
Front Surg. 2025 Jul 9;12:1515732. doi: 10.3389/fsurg.2025.1515732. eCollection 2025.
4
Cardiac Surgery心脏外科手术
5
Prescription of Controlled Substances: Benefits and Risks管制药品的处方:益处与风险
6
Synergies of dibutyl phthalate on high-fat diet can aggravate cardiac fibrosis/dysfunction and the protective effects of vitamin E and salidroside: A molecular toxicological study in Sprague-Dawley rats.邻苯二甲酸二丁酯对高脂饮食的协同作用可加重心脏纤维化/功能障碍以及维生素E和红景天苷的保护作用:一项在Sprague-Dawley大鼠中的分子毒理学研究
Ecotoxicol Environ Saf. 2025 Jul 19;302:118708. doi: 10.1016/j.ecoenv.2025.118708.
7
Pulmonary artery perfusion versus no perfusion during cardiopulmonary bypass for open heart surgery in adults.成人心脏直视手术体外循环期间肺动脉灌注与非灌注的比较。
Cochrane Database Syst Rev. 2018 Feb 8;2(2):CD011098. doi: 10.1002/14651858.CD011098.pub2.
8
[Volume and health outcomes: evidence from systematic reviews and from evaluation of Italian hospital data].[容量与健康结果:来自系统评价和意大利医院数据评估的证据]
Epidemiol Prev. 2013 Mar-Jun;37(2-3 Suppl 2):1-100.
9
Therapeutic effects of PDGF-AB/BB against cellular senescence in human intervertebral disc.血小板衍生生长因子AB/BB对人椎间盘细胞衰老的治疗作用
Elife. 2025 Jul 16;13:RP103073. doi: 10.7554/eLife.103073.
10
Red cell transfusion management for patients undergoing cardiac surgery for congenital heart disease.先天性心脏病心脏手术患者的红细胞输血管理
Cochrane Database Syst Rev. 2014 Feb 7;2014(2):CD009752. doi: 10.1002/14651858.CD009752.pub2.

本文引用的文献

1
Inhibition of Caspase-1-dependent pyroptosis alleviates myocardial ischemia/reperfusion injury during cardiopulmonary bypass (CPB) in type 2 diabetic rats.抑制 Caspase-1 依赖性细胞焦亡可减轻 2 型糖尿病大鼠体外循环(CPB)期间的心肌缺血/再灌注损伤。
Sci Rep. 2024 Aug 21;14(1):19420. doi: 10.1038/s41598-024-70477-5.
2
Cardioprotection in cardiovascular surgery.心血管手术中的心脏保护
Basic Res Cardiol. 2024 Aug;119(4):545-568. doi: 10.1007/s00395-024-01062-0. Epub 2024 Jun 10.
3
Biochemical Changes in Cardiopulmonary Bypass in Cardiac Surgery: New Insights.
心脏手术中体外循环的生化变化:新见解
J Pers Med. 2023 Oct 18;13(10):1506. doi: 10.3390/jpm13101506.
4
Inhibiting microRNA-200a-3p attenuates pyroptosis via targeting the SIRT1/NF-κB/NLRP3 pathway in HO-induced HAEC.HO 诱导的 HAEC 中,抑制 microRNA-200a-3p 通过靶向 SIRT1/NF-κB/NLRP3 通路来减轻细胞焦亡。
Aging (Albany NY). 2023 Oct 23;15(20):11184-11200. doi: 10.18632/aging.205121.
5
Diversity and complexity of cell death: a historical review.细胞死亡的多样性和复杂性:历史回顾。
Exp Mol Med. 2023 Aug;55(8):1573-1594. doi: 10.1038/s12276-023-01078-x. Epub 2023 Aug 23.
6
Mitochondria-associated programmed cell death as a therapeutic target for age-related disease.线粒体相关的程序性细胞死亡作为与年龄相关疾病的治疗靶点。
Exp Mol Med. 2023 Aug;55(8):1595-1619. doi: 10.1038/s12276-023-01046-5. Epub 2023 Aug 23.
7
ROS-triggered endothelial cell death mechanisms: Focus on pyroptosis, parthanatos, and ferroptosis.ROS 触发的内皮细胞死亡机制:聚焦细胞焦亡、坏死性凋亡和铁死亡。
Front Immunol. 2022 Nov 1;13:1039241. doi: 10.3389/fimmu.2022.1039241. eCollection 2022.
8
Predictors and associated clinical outcomes of low cardiac output syndrome following cardiac surgery: insights from the LEVO-CTS trial.心脏手术后低心输出综合征的预测因素及相关临床结局:来自 LEVO-CTS 试验的见解。
Eur Heart J Acute Cardiovasc Care. 2022 Nov 30;11(11):818-825. doi: 10.1093/ehjacc/zuac114.
9
Notoginsenoside R1-loaded mesoporous silica nanoparticles targeting the site of injury through inflammatory cells improves heart repair after myocardial infarction.载notoginsenoside R1 的介孔硅纳米粒通过炎症细胞靶向损伤部位促进心肌梗死后的心脏修复。
Redox Biol. 2022 Aug;54:102384. doi: 10.1016/j.redox.2022.102384. Epub 2022 Jun 24.
10
Inflammation and Oxidative Stress in the Context of Extracorporeal Cardiac and Pulmonary Support.体外心肺支持背景下的炎症与氧化应激
Front Immunol. 2022 Mar 4;13:831930. doi: 10.3389/fimmu.2022.831930. eCollection 2022.