Suppr超能文献

紫菀皂苷B4靶向晚期糖基化终末产物受体以减轻脓毒症诱导的急性肺损伤中的铁死亡。

Anemoside B4 targets RAGE to attenuate ferroptosis in sepsis-induced acute lung injury.

作者信息

Bu Yue, Li Zhixi, Wang Cheng, Yu Yongjing, Liu Chang, Sun Yue, Sun Zhenyu, Gong Weidong, Luo Juan, Yue Ziyong

机构信息

Department of Anesthesiology, Second Affiliated Hospital of Harbin Medical University, Harbin, China.

Heilongjiang Province Key Laboratory of Research on Anesthesiology and Critical Care Medicine, Harbin, China.

出版信息

Front Pharmacol. 2025 Jul 31;16:1590797. doi: 10.3389/fphar.2025.1590797. eCollection 2025.

Abstract

INTRODUCTION

Anemoside B4 (AB4), a major bioactive saponin isolated from the roots of , exhibits anti-inflammatory and antioxidant properties. While recent study has demonstrated its ability to inhibit ferroptosis in arthritis, its role in sepsis-induced acute lung injury (SALI) remains undefined. This study aims to clarify the mechanism underlying AB4's action in SALI.

METHODS

To explore the therapeutic mechanism of AB4 in SALI, an integrated approach was employed, combining network pharmacology, molecular dynamics simulation, surface plasmon resonance (SPR) assays, experiments using cecal ligation and puncture (CLP)-induced mouse models, and studies with lipopolysaccharide (LPS)-stimulated RAW264.7 cells. The therapeutic effects of AB4 on SALI were evaluated through histopathological examination, biochemical analysis, immunofluorescence staining, and Western blotting, which collectively elucidated its and mechanisms of action.

RESULTS

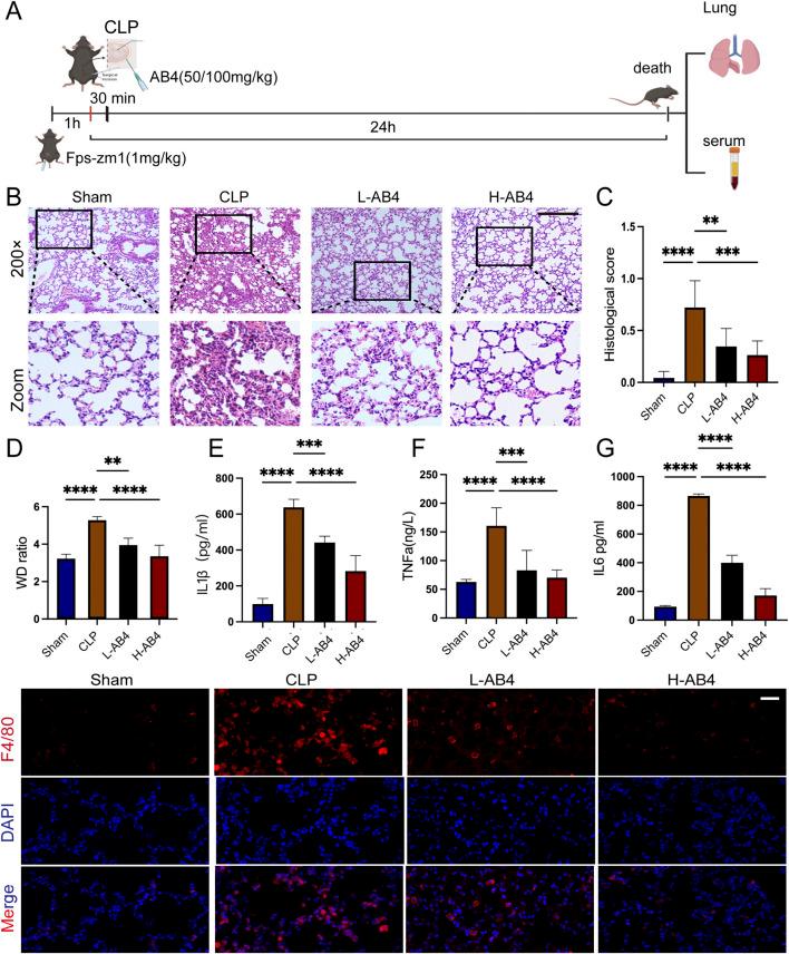
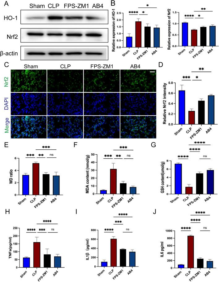
AB4 ameliorated CLP-induced lung injury in mice, as evidenced by reduced pathological damage, lower injury scores, and a decreased lung wet-to-dry weight ratio. , AB4 significantly reduced levels of pro-inflammatory cytokines (IL-1β, TNF-α, and IL-6), decreased oxidative stress markers MDA and DHE, and increased GSH levels. , AB4 inhibited ferroptosis in macrophages, with a pharmacological effect comparable to the known ferroptosis inhibitor Ferrostatin-1 (Fer-1). Network pharmacology analysis identified the AGE/RAGE signaling pathway as a primary target of AB4. AB4 dose-dependently downregulated RAGE expression and restored levels of GPX4 and SLC7A11. SPR and molecular docking experiments confirmed a high affinity between AB4 and RAGE, with a dissociation constant (KD) of 3.86 μM. Consistently, co-administration of the RAGE inhibitor FPS-ZM1 effectively suppressed ferroptosis and enhanced Nrf2 activity in CLP-induced mice.

CONCLUSION

AB4 directly targets RAGE to inhibit the AGE/RAGE-Nrf2 axis, thereby suppressing both ferroptosis and inflammation in SALI. This previously unreported mechanism establishes AB4 as a novel multifaceted therapeutic candidate for SALI.

摘要

引言

地锦草皂苷B4(AB4)是从地锦草根部分离出的一种主要生物活性皂苷,具有抗炎和抗氧化特性。虽然最近的研究表明其具有抑制关节炎中细胞铁死亡的能力,但其在脓毒症诱导的急性肺损伤(SALI)中的作用仍不明确。本研究旨在阐明AB4在SALI中的作用机制。

方法

为探究AB4在SALI中的治疗机制,采用了一种综合方法,结合网络药理学、分子动力学模拟、表面等离子体共振(SPR)分析、使用盲肠结扎穿孔(CLP)诱导的小鼠模型进行实验,以及对脂多糖(LPS)刺激的RAW264.7细胞进行研究。通过组织病理学检查、生化分析、免疫荧光染色和蛋白质印迹法评估AB4对SALI的治疗效果,这些方法共同阐明了其作用机制。

结果

AB4改善了CLP诱导的小鼠肺损伤,表现为病理损伤减轻、损伤评分降低以及肺湿重与干重比值下降。此外,AB4显著降低了促炎细胞因子(IL-1β、TNF-α和IL-6)水平,降低了氧化应激标志物MDA和DHE水平,并提高了GSH水平。而且,AB4抑制了巨噬细胞中的细胞铁死亡,其药理作用与已知的细胞铁死亡抑制剂铁抑素-1(Fer-1)相当。网络药理学分析确定晚期糖基化终末产物/晚期糖基化终末产物受体(AGE/RAGE)信号通路是AB4的主要靶点。AB4剂量依赖性地下调RAGE表达,并恢复了GPX4和SLC7A11的水平。SPR和分子对接实验证实AB4与RAGE之间具有高亲和力,解离常数(KD)为(3.86 μM)。同样,RAGE抑制剂FPS-ZM1与AB4联合给药有效抑制了CLP诱导的小鼠中的细胞铁死亡,并增强了Nrf2活性。

结论

AB4直接靶向RAGE以抑制AGE/RAGE-Nrf2轴,从而抑制SALI中的细胞铁死亡和炎症。这一先前未报道的机制使AB4成为SALI的一种新型多方面治疗候选药物。

https://cdn.ncbi.nlm.nih.gov/pmc/blobs/24c0/12350364/9371c96a84e6/fphar-16-1590797-g001.jpg

文献AI研究员

20分钟写一篇综述,助力文献阅读效率提升50倍。

立即体验

用中文搜PubMed

大模型驱动的PubMed中文搜索引擎

马上搜索

文档翻译

学术文献翻译模型,支持多种主流文档格式。

立即体验