Suppr超能文献

使用体外B细胞检测法对生物治疗药物进行免疫原性风险评估。

Immunogenicity Risk Assessment of Biotherapeutics Using an Ex Vivo B Cell Assay.

作者信息

Budge Kevin M, Blankenship Ross, Brown-Augsburger Patricia, Chlewicki Lukasz K

机构信息

Eli Lilly and Company, Lilly Corporate Center Indianapolis, Indianapolis, IN 46285, USA.

出版信息

Antibodies (Basel). 2025 Jul 22;14(3):62. doi: 10.3390/antib14030062.

Abstract

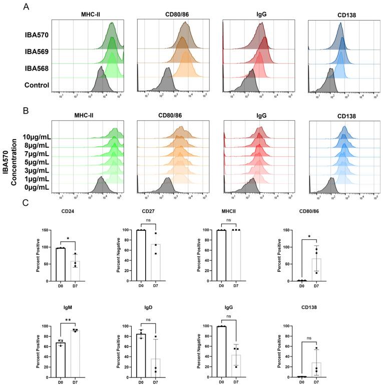
BACKGROUND/OBJECTIVES: Anti-drug antibody (ADA) formation can impact the safety, pharmacokinetics, and/or efficacy of biotherapeutics, including monoclonal antibodies (mAbs). Current strategies for ADA/immunogenicity risk prediction of mAbs include in silico algorithms, T cell proliferation assays, MHC-associated peptide proteomics assays (MAPPs), and dendritic cell internalization assays. However, B cell-mediated responses are not assessed in these assays. B cells are professional antigen-presenting cells (APCs) and secrete antibodies toward immunogenic mAbs. Therefore, methods to determine B cell responses would be beneficial for immunogenicity risk prediction and may provide a more comprehensive assessment of risk.

METHODS

We used a PBMC culture method with the addition of IL-4, IL-21, B cell activating factor (BAFF), and an anti-CD40 agonist mAb to support B cell survival and activation.

RESULTS

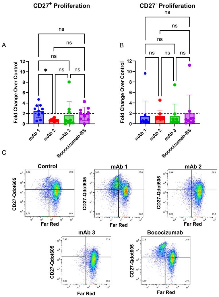
B cells in this assay format become activated, proliferate, and secrete IgG. A panel of 51 antibodies with varying clinical immunogenicity rates were screened in this assay with IgG secretion used as a readout for immunogenicity risk. IgG secretion differed among test articles but did not correlate with the clinical immunogenicity rating.

CONCLUSIONS

This dataset highlights the challenges of developing a B cell assay for immunogenicity risk prediction and provides a framework for further refinement of a B cell-based assay for immunogenicity risk prediction of mAbs.

摘要

背景/目的:抗药物抗体(ADA)的形成会影响生物治疗药物的安全性、药代动力学和/或疗效,包括单克隆抗体(mAb)。目前用于预测mAb的ADA/免疫原性风险的策略包括计算机算法、T细胞增殖试验、MHC相关肽蛋白质组学试验(MAPPs)和树突状细胞内化试验。然而,这些试验未评估B细胞介导的反应。B细胞是专职抗原呈递细胞(APC),并分泌针对具有免疫原性的mAb的抗体。因此,确定B细胞反应的方法将有助于免疫原性风险预测,并可能提供更全面的风险评估。

方法

我们采用添加白细胞介素-4(IL-4)、白细胞介素-21(IL-21)、B细胞活化因子(BAFF)和抗CD40激动剂单克隆抗体的外周血单核细胞(PBMC)培养方法来支持B细胞的存活和活化。

结果

在该试验形式中,B细胞被激活、增殖并分泌IgG。在该试验中筛选了一组51种具有不同临床免疫原性率的抗体,以IgG分泌作为免疫原性风险的读数。受试物之间的IgG分泌存在差异,但与临床免疫原性评级无关。

结论

该数据集突出了开发用于免疫原性风险预测的B细胞试验的挑战,并为进一步完善基于B细胞的mAb免疫原性风险预测试验提供了框架。

https://cdn.ncbi.nlm.nih.gov/pmc/blobs/0c14/12372046/716e1ce6a9d9/antibodies-14-00062-g0A1.jpg

文献检索

告别复杂PubMed语法,用中文像聊天一样搜索,搜遍4000万医学文献。AI智能推荐,让科研检索更轻松。

立即免费搜索

文件翻译

保留排版,准确专业,支持PDF/Word/PPT等文件格式,支持 12+语言互译。

免费翻译文档

深度研究

AI帮你快速写综述,25分钟生成高质量综述,智能提取关键信息,辅助科研写作。

立即免费体验