• 文献检索
  • 文档翻译
  • 深度研究
  • 学术资讯
  • Suppr Zotero 插件Zotero 插件
  • 邀请有礼
  • 套餐&价格
  • 历史记录
应用&插件
Suppr Zotero 插件Zotero 插件浏览器插件Mac 客户端Windows 客户端微信小程序
定价
高级版会员购买积分包购买API积分包
服务
文献检索文档翻译深度研究API 文档MCP 服务
关于我们
关于 Suppr公司介绍联系我们用户协议隐私条款
关注我们

Suppr 超能文献

核心技术专利:CN118964589B侵权必究
粤ICP备2023148730 号-1Suppr @ 2026

文献检索

告别复杂PubMed语法,用中文像聊天一样搜索,搜遍4000万医学文献。AI智能推荐,让科研检索更轻松。

立即免费搜索

文件翻译

保留排版,准确专业,支持PDF/Word/PPT等文件格式,支持 12+语言互译。

免费翻译文档

深度研究

AI帮你快速写综述,25分钟生成高质量综述,智能提取关键信息,辅助科研写作。

立即免费体验

乙醇暴露的神经毒性生物标志物:从青春期易感性到成年大鼠两性的自愿摄入

Neurotoxic biomarkers of ethanol exposure: from adolescent vulnerability to adult voluntary intake in rats of both sexes.

作者信息

Colom-Rocha Carles, García-Fuster M Julia

机构信息

IUNICS, University of the Balearic Islands, 07122 Palma, Spain.

Health Research Institute of the Balearic Islands (IdISBa), 07120 Palma, Spain.

出版信息

Int J Neuropsychopharmacol. 2025 Sep 1;28(9). doi: 10.1093/ijnp/pyaf061.

DOI:10.1093/ijnp/pyaf061
PMID:40843944
原文链接:https://pmc.ncbi.nlm.nih.gov/articles/PMC12449188/
Abstract

BACKGROUND

Ethanol use is frequently initiated during adolescence, a vulnerable developmental period with a great deal of neuro-remodeling, specially affecting hippocampal integrity, and with a unique sensitivity to drug abuse. Previous data evaluated the neurochemical effects exerted by either ethanol or cocaine alone in the adolescent brain, but few studies measured the combined negative impact of both drugs immediate during adolescence and later following withdrawal and drug re-exposure in adulthood and therefore will be the aim of this study.

METHODS

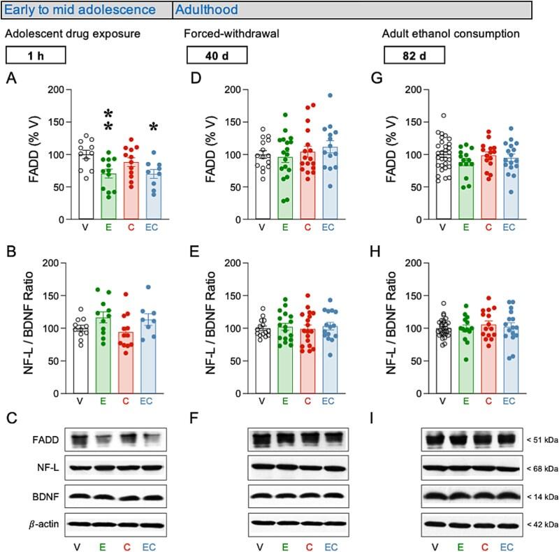
Male and female Sprague-Dawley rats were treated in adolescence with non-contingent paradigms of ethanol, cocaine, their combination, or vehicle. Hippocampal samples were collected in adolescence, during forced withdrawal and following voluntary exposure to ethanol in adulthood to evaluate signs of neurotoxicity by western blot (Fas-Associated protein with Death Domain [FADD], and the ratio between Neurofilament light chain protein, NF-L, and Brain-Derived Neurotrophic Factor, BDNF) or neurogenesis by immunohistochemistry (Ki-67, NeuroD).

RESULTS

Adolescent ethanol induced hippocampal neurotoxicity by decreasing FADD and increasing NF-L/BDNF ratio, paired with decreased neuronal differentiation as labeled by NeuroD. These effects reverted to normal in adulthood during withdrawal. NeuroD was decreased after adult voluntary ethanol consumption, but exclusively in rats previously exposed to adolescent ethanol. Adolescent cocaine alone did not induce any changes at any time-points examined. The neurochemical effects were observed independently of sex. Interestingly, NeuroD emerged as a biomarker of ethanol toxicity both in adolescence and adulthood.

CONCLUSIONS

Ethanol is a neurotoxic agent, and its toxicity is exacerbated by an early initiation during adolescence. Our conclusions reinforce the recommendation of avoiding and/or delaying the age of initial ethanol exposure, since it poses a prior vulnerability to its later impact in life.

摘要

背景

乙醇的使用常常始于青春期,这是一个脆弱的发育阶段,存在大量神经重塑现象,特别会影响海马体的完整性,且对药物滥用具有独特的敏感性。先前的数据评估了乙醇或可卡因单独对青少年大脑产生的神经化学影响,但很少有研究测量这两种药物在青少年时期同时使用以及成年后戒断和再次接触药物后的综合负面影响,因此这将是本研究的目的。

方法

采用非条件范式,用乙醇、可卡因、二者组合或赋形剂对青春期的雄性和雌性斯普拉格 - 道利大鼠进行处理。在青春期、强制戒断期间以及成年后自愿接触乙醇后采集海马样本,通过蛋白质印迹法(死亡结构域相关蛋白[FADD],以及神经丝轻链蛋白、NF-L和脑源性神经营养因子、BDNF之间的比率)评估神经毒性迹象,或通过免疫组织化学法(Ki-67、NeuroD)评估神经发生情况。

结果

青春期乙醇通过降低FADD和增加NF-L/BDNF比率诱导海马体神经毒性,同时伴有NeuroD标记的神经元分化减少。这些影响在成年期戒断过程中恢复正常。成年大鼠自愿摄入乙醇后NeuroD减少,但仅在先前接触过青春期乙醇的大鼠中出现。青春期单独使用可卡因在任何检测的时间点均未引起任何变化。神经化学效应不受性别影响。有趣的是,NeuroD在青春期和成年期均成为乙醇毒性的生物标志物。

结论

乙醇是一种神经毒性剂,青春期早期开始接触会加剧其毒性。我们的结论强化了避免和/或推迟首次接触乙醇年龄的建议,因为这会使其在日后生活中产生先前易感性影响。

https://cdn.ncbi.nlm.nih.gov/pmc/blobs/d528/12449188/2b59e4fae785/pyaf061f5.jpg
https://cdn.ncbi.nlm.nih.gov/pmc/blobs/d528/12449188/7ec9bfc2934b/pyaf061f1.jpg
https://cdn.ncbi.nlm.nih.gov/pmc/blobs/d528/12449188/df3a15d7f2d6/pyaf061f2.jpg
https://cdn.ncbi.nlm.nih.gov/pmc/blobs/d528/12449188/927a4484979a/pyaf061f3.jpg
https://cdn.ncbi.nlm.nih.gov/pmc/blobs/d528/12449188/24ae6e6cd64c/pyaf061f4.jpg
https://cdn.ncbi.nlm.nih.gov/pmc/blobs/d528/12449188/2b59e4fae785/pyaf061f5.jpg
https://cdn.ncbi.nlm.nih.gov/pmc/blobs/d528/12449188/7ec9bfc2934b/pyaf061f1.jpg
https://cdn.ncbi.nlm.nih.gov/pmc/blobs/d528/12449188/df3a15d7f2d6/pyaf061f2.jpg
https://cdn.ncbi.nlm.nih.gov/pmc/blobs/d528/12449188/927a4484979a/pyaf061f3.jpg
https://cdn.ncbi.nlm.nih.gov/pmc/blobs/d528/12449188/24ae6e6cd64c/pyaf061f4.jpg
https://cdn.ncbi.nlm.nih.gov/pmc/blobs/d528/12449188/2b59e4fae785/pyaf061f5.jpg

相似文献

1
Neurotoxic biomarkers of ethanol exposure: from adolescent vulnerability to adult voluntary intake in rats of both sexes.乙醇暴露的神经毒性生物标志物:从青春期易感性到成年大鼠两性的自愿摄入
Int J Neuropsychopharmacol. 2025 Sep 1;28(9). doi: 10.1093/ijnp/pyaf061.
2
Prescription of Controlled Substances: Benefits and Risks管制药品的处方:益处与风险
3
Combining ethanol and cocaine exposure during adolescence increased cocaine reward sensitivity in adult rats as evaluated by a single exposure place preference paradigm.通过单次暴露场所偏好范式评估,青春期同时接触乙醇和可卡因会增加成年大鼠对可卡因的奖赏敏感性。
Front Pharmacol. 2025 Sep 1;16:1668957. doi: 10.3389/fphar.2025.1668957. eCollection 2025.
4
Timing of Methamphetamine Exposure during Adolescence Differentially Influences Parvalbumin and Perineuronal Net Immunoreactivity in the Medial Prefrontal Cortex of Female, but Not Male, Rats.青春期接触甲基苯丙胺的时间对雌性而非雄性大鼠内侧前额叶皮层中小清蛋白和神经元周围网免疫反应性有不同影响。
Dev Neurosci. 2025;47(1):27-39. doi: 10.1159/000538608. Epub 2024 Mar 28.
5
6
Adolescent alcohol exposure promotes mechanical allodynia and alters synaptic function at inputs from the basolateral amygdala to the prelimbic cortex.青少年酒精暴露会促进机械性异常性疼痛,并改变从基底外侧杏仁核到前额叶前皮质的输入处的突触功能。
Elife. 2025 May 8;13:RP101667. doi: 10.7554/eLife.101667.
7
Sex-dependent effects of ethanol withdrawal from a single- and repeated binge episode exposures on social anxiety-like behavior and neuropeptide gene expression in adolescent rats.单次和重复暴饮暴露后乙醇戒断对青春期大鼠社交焦虑样行为和神经肽基因表达的性别依赖性影响。
Alcohol. 2025 Feb;122:71-80. doi: 10.1016/j.alcohol.2024.10.001. Epub 2024 Oct 21.
8
Donepezil Reverses Alcohol-Induced Changes in Hippocampal Neurogenic and Glial Responses Following Adolescent Intermittent Ethanol Exposure Into Adulthood in Female Rats.多奈哌齐可逆转雌性大鼠从青春期间歇性乙醇暴露到成年期后酒精诱导的海马神经发生和神经胶质反应变化。
Hippocampus. 2025 Mar;35(2):e70001. doi: 10.1002/hipo.70001.
9
Comparison of Two Modern Survival Prediction Tools, SORG-MLA and METSSS, in Patients With Symptomatic Long-bone Metastases Who Underwent Local Treatment With Surgery Followed by Radiotherapy and With Radiotherapy Alone.两种现代生存预测工具 SORG-MLA 和 METSSS 在接受手术联合放疗和单纯放疗治疗有症状长骨转移患者中的比较。
Clin Orthop Relat Res. 2024 Dec 1;482(12):2193-2208. doi: 10.1097/CORR.0000000000003185. Epub 2024 Jul 23.
10
Post-pandemic planning for maternity care for local, regional, and national maternity systems across the four nations: a mixed-methods study.针对四个地区的地方、区域和国家孕产妇保健系统的疫情后规划:一项混合方法研究。
Health Soc Care Deliv Res. 2025 Sep;13(35):1-25. doi: 10.3310/HHTE6611.

引用本文的文献

1
Combining ethanol and cocaine exposure during adolescence increased cocaine reward sensitivity in adult rats as evaluated by a single exposure place preference paradigm.通过单次暴露场所偏好范式评估,青春期同时接触乙醇和可卡因会增加成年大鼠对可卡因的奖赏敏感性。
Front Pharmacol. 2025 Sep 1;16:1668957. doi: 10.3389/fphar.2025.1668957. eCollection 2025.

本文引用的文献

1
Sex-dependent effects of short-term ethanol, energy drinks and acute noise exposure on hippocampal oxidative balance and glutamate transporter EAAT-1 during rat adolescence.短期乙醇、能量饮料和急性噪声暴露对大鼠青春期海马氧化平衡和谷氨酸转运体EAAT-1的性别依赖性影响。
Neurotoxicology. 2024 Dec;105:147-157. doi: 10.1016/j.neuro.2024.10.001. Epub 2024 Oct 2.
2
Cannabidiol or ketamine for preventing the impact of adolescent early drug initiation on voluntary ethanol consumption in adulthood.大麻二酚或氯胺酮预防青少年早期开始吸毒对成年后自愿乙醇消费的影响。
Front Pharmacol. 2024 Aug 27;15:1448170. doi: 10.3389/fphar.2024.1448170. eCollection 2024.
3
Age- and sex-driven alterations in alcohol consumption patterns: Role of brain ethanol metabolism and the opioidergic system in the nucleus accumbens.
年龄和性别驱动的饮酒模式变化:伏隔核中脑乙醇代谢和阿片系统的作用。
Pharmacol Biochem Behav. 2024 Nov;244:173845. doi: 10.1016/j.pbb.2024.173845. Epub 2024 Aug 3.
4
Linalool-rich rosewood essential oil (Aniba rosaeodora Ducke) mitigates emotional and neurochemical impairments induced by ethanol binge-like exposure during adolescence in female rats.富含芳樟醇的玫瑰木精油(Aniba rosaeodora Ducke)可减轻青春期雌性大鼠乙醇 binge-like 暴露引起的情绪和神经化学损伤。
Biomed Pharmacother. 2024 Sep;178:117120. doi: 10.1016/j.biopha.2024.117120. Epub 2024 Jul 17.
5
Assessment of Hippocampal-Related Behavioral Changes in Adolescent Rats of both Sexes Following Voluntary Intermittent Ethanol Intake and Noise Exposure: A Putative Underlying Mechanism and Implementation of a Non-pharmacological Preventive Strategy.评估雄性和雌性青春期大鼠在自愿间歇性摄入乙醇和噪声暴露后与海马相关的行为变化:一种潜在的潜在机制和非药物预防策略的实施。
Neurotox Res. 2024 Jun 10;42(3):29. doi: 10.1007/s12640-024-00707-1.
6
Evaluating signs of hippocampal neurotoxicity induced by a revisited paradigm of voluntary ethanol consumption in adult male and female Sprague-Dawley rats.评估经改良的成年雄性和雌性 Sprague-Dawley 大鼠自愿性乙醇摄入模型诱导的海马神经毒性的迹象。
Pharmacol Rep. 2023 Apr;75(2):320-330. doi: 10.1007/s43440-023-00464-6. Epub 2023 Feb 20.
7
Plasma Concentrations of Neurofilament Light Chain Protein and Brain-Derived Neurotrophic Factor as Consistent Biomarkers of Cognitive Impairment in Alcohol Use Disorder.血浆神经丝轻链蛋白和脑源性神经营养因子浓度可作为酒精使用障碍认知障碍的一致性生物标志物。
Int J Mol Sci. 2023 Jan 7;24(2):1183. doi: 10.3390/ijms24021183.
8
Detrimental Effects of Alcohol-Induced Inflammation on Brain Health: From Neurogenesis to Neurodegeneration.酒精性炎症对大脑健康的有害影响:从神经发生到神经退行性变。
Cell Mol Neurobiol. 2023 Jul;43(5):1885-1904. doi: 10.1007/s10571-022-01308-2. Epub 2022 Nov 27.
9
Female rodents are not more variable than male rodents: A meta-analysis of preclinical studies of fear and anxiety.雌性啮齿动物并不比雄性啮齿动物更具变异性:恐惧和焦虑的临床前研究的荟萃分析。
Neurosci Biobehav Rev. 2022 Dec;143:104962. doi: 10.1016/j.neubiorev.2022.104962. Epub 2022 Nov 17.
10
Receptor protein tyrosine phosphatase β/ζ regulates loss of neurogenesis in the mouse hippocampus following adolescent acute ethanol exposure.受体蛋白酪氨酸磷酸酶β/ζ调节青春期急性乙醇暴露后小鼠海马体中神经发生的丧失。
Neurotoxicology. 2023 Jan;94:98-107. doi: 10.1016/j.neuro.2022.11.008. Epub 2022 Nov 17.