Mora-Antoinette Macy, Garcia-Ortiz Andrea, Obaji Mariam, Saffari Alexander, Matthews Melia D, Wasi Murtaza, Lewis Karl J
Meinig School of Biomedical Engineering, Cornell University, Ithaca, NY, USA.
Sci Adv. 2025 Aug 22;11(34):eads9720. doi: 10.1126/sciadv.ads9720.
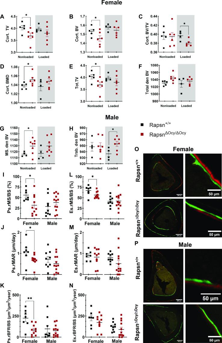
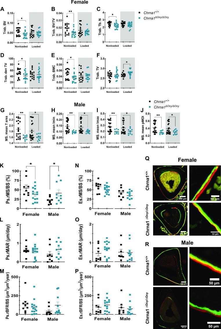
Recent evidence suggests that acetylcholine has a positive influence on bone mechanotransduction. Osteocytes express components for nicotinic acetylcholine receptors (nAChRs), which are known for mediating calcium signaling and may affect mechanosensitivity. Here, we use fluorescent imaging approaches to provide evidence of close spatial association between osteocytes and cholinergic nerve fibers in cortical bone in vivo. Moreover, we show that osteocytes are responsive to cholinergic signaling, influencing bone mechanoadaptation. We report sexually dimorphic patterns in bone structure and mechanobiology based on nAChR function. In females, osteocyte mechanosensitivity was decreased at small force magnitudes and tissue level deficits were recovered with anabolic loading. In males, osteocyte mechanosensitivity was increased in some groups and anabolic loading had very little effect on overall tissue architecture. This work establishes a previously unidentified paradigm wherein osteocytes interface with cholinergic nerves and bone mechanotransduction is regulated by osteocyte cholinergic signaling in a sexually dimorphic way.
近期证据表明,乙酰胆碱对骨机械转导具有积极影响。骨细胞表达烟碱型乙酰胆碱受体(nAChRs)的组成成分,这些受体以介导钙信号传导而闻名,可能会影响机械敏感性。在此,我们使用荧光成像方法来证明体内皮质骨中骨细胞与胆碱能神经纤维之间存在紧密的空间关联。此外,我们表明骨细胞对胆碱能信号有反应,影响骨力学适应性。我们报告了基于nAChR功能的骨结构和力学生物学中的性别差异模式。在女性中,在较小力的大小下骨细胞机械敏感性降低,而合成代谢负荷可恢复组织水平的缺陷。在男性中,某些组的骨细胞机械敏感性增加,合成代谢负荷对整体组织结构的影响很小。这项工作建立了一个以前未被识别的范例,即骨细胞与胆碱能神经相互作用,并且骨机械转导以性别差异的方式由骨细胞胆碱能信号调节。