Yusta Bernardo, Wong Chi Kin, Matthews Dianne, Koehler Jacqueline A, Baggio Laurie L, Bang Kw Annie, Drucker Daniel J
From the Lunenfeld Tanenbaum Research Institute, Mt. Sinai Hospital, Toronto, ON M5G1X7, Canada.
From the Lunenfeld Tanenbaum Research Institute, Mt. Sinai Hospital, Toronto, ON M5G1X7, Canada.
Mol Metab. 2025 Oct;100:102235. doi: 10.1016/j.molmet.2025.102235. Epub 2025 Aug 20.
Glucagon-like peptide-1 (GLP-1) reduces systemic and gut inflammation. Here we assessed whether gain or loss of GLP-1 receptor (GLP-1R) signaling modifies the extent of gut injury and inflammation in experimental murine acute graft vs. host disease (aGvHD).
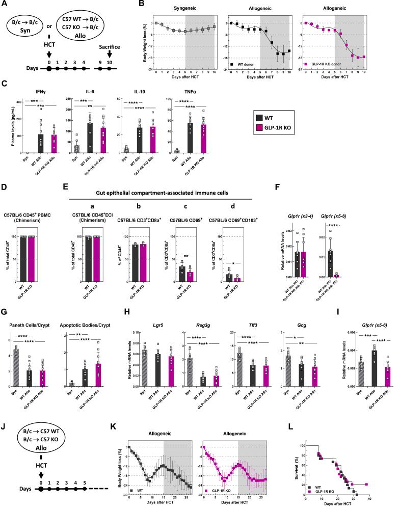
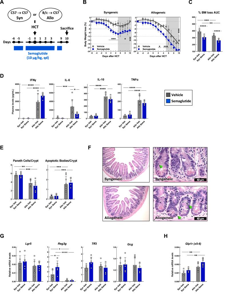
Allogeneic hematopoietic cell transplantation (HCT) was performed using bone marrow and splenocytes from BALB/c donors to induce aGvHD in C57BL/6 recipients or vice versa. Chimerism was determined by flow cytometry analysis of immune cell compartments. Inflammation was assessed by histological scoring of gut mucosal damage and by measuring circulating cytokine levels. qPCR was used to quantify gene expression in small intestine immune cells and tissues. The gut microbiome was assessed by 16S rRNA sequencing.
Allogeneic chimerism was greater than 90% in peripheral blood and in the gut epithelial compartment. Levels of Glp1r mRNA transcripts were induced in the ileum of both vehicle- and semaglutide-treated allogeneic mice, reflecting that allogeneic T cells homing to the gut express a functional GLP-1R. Nevertheless, semaglutide did not attenuate the severity of systemic cytokine induction, gut injury or inflammation, or the extent of aGvHD in the gut mucosa. Loss of GLP-1R signaling in donor cells had limited effects on overall microbial diversity during acute GvHD, and semaglutide-treated mice exhibited modest changes in proportions of microbial species.
Although gut T cells express a functional GLP-1R, GLP-1R signaling has no meaningful impact on systemic or intestinal inflammation or microbiota composition in mice with experimental aGvHD, highlighting that the anti-inflammatory actions of GLP-1 medicines are highly context-dependent.
胰高血糖素样肽-1(GLP-1)可减轻全身和肠道炎症。在此,我们评估了GLP-1受体(GLP-1R)信号的增强或缺失是否会改变实验性小鼠急性移植物抗宿主病(aGvHD)中肠道损伤和炎症的程度。
采用BALB/c供体的骨髓和脾细胞进行异基因造血细胞移植(HCT),以在C57BL/6受体中诱导aGvHD,反之亦然。通过免疫细胞区室的流式细胞术分析确定嵌合状态。通过肠道黏膜损伤的组织学评分和测量循环细胞因子水平来评估炎症。qPCR用于定量小肠免疫细胞和组织中的基因表达。通过16S rRNA测序评估肠道微生物群。
外周血和肠道上皮区室中的异基因嵌合率均大于90%。在给予赋形剂和司美格鲁肽治疗的异基因小鼠的回肠中,Glp1r mRNA转录本水平均升高,这表明归巢至肠道的异基因T细胞表达功能性GLP-1R。然而,司美格鲁肽并未减轻全身细胞因子诱导的严重程度、肠道损伤或炎症,也未减轻肠道黏膜中aGvHD的程度。供体细胞中GLP-1R信号的缺失对急性移植物抗宿主病期间的整体微生物多样性影响有限,且司美格鲁肽治疗的小鼠微生物种类比例出现适度变化。
尽管肠道T细胞表达功能性GLP-1R,但GLP-1R信号对实验性aGvHD小鼠的全身或肠道炎症以及微生物群组成没有显著影响,这突出表明GLP-1药物的抗炎作用高度依赖于具体情况。