Suppr超能文献

SETD1A的非催化作用通过细胞周期中的E2F4-TAF6轴促进胃癌细胞增殖。

Non-catalytic role of SETD1A promotes gastric cancer cell proliferation through the E2F4-TAF6 axis in the cell cycle.

作者信息

Ning Meng, Hoshii Takayuki, Nakagawa Takuya, Usui Genki, Izumi Shintaro, Hayashi Kanako, Matsumoto Makoto, Rahmutulla Bahityar, Fukuyo Masaki, Abe Hiroyuki, Ushiku Tetsuo, Kaneda Atsushi

机构信息

Department of Molecular Oncology, Graduate School of Medicine, Chiba University, Chiba-shi, Japan.

Department of Otorhinolaryngology, Head and Neck Surgery, Graduate School of Medicine, Chiba University, Chiba-shi, Japan.

出版信息

Cell Death Dis. 2025 Aug 23;16(1):639. doi: 10.1038/s41419-025-07976-4.

Abstract

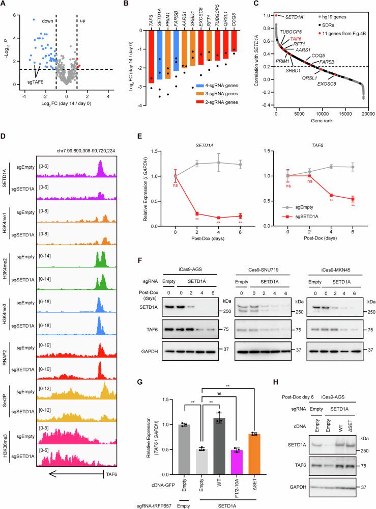
SETD1A is a member of the KMT2 histone H3K4 methyltransferase family of mammalian proteins. Aberrant SETD1A expression is associated with a poor prognosis in patients with gastric cancer (GC). We found that the catalytic domain of SETD1A is nonessential for GC cell proliferation, whereas the non-catalytic FLOS domain is essential. The loss of SETD1A commonly reduces the expression of E2F target genes in GC cell lines from the three independent molecular subtypes. A pooled CRISPR screen and cDNA rescue experiment showed that TAF6 acts downstream of SETD1A's non-catalytic function, which is essential for GC cell proliferation. Both SETD1A and TAF6 are required for G1/S cell cycle progression in GC cells. The mRNA expression of E2F4 highly correlated with both the SETD1A and TAF6 expression in patients with GC. Notably, E2F4 supported the expression of TAF6 but not that of SETD1A, suggesting that E2F4 serves as a coregulator of SETD1A, which is involved in regulating TAF6. These results demonstrate that the non-canonical roles of SETD1A and its downstream pathways are crucial for cell cycle progression in GC.

摘要

SETD1A是哺乳动物蛋白质中KMT2组蛋白H3K4甲基转移酶家族的成员。SETD1A表达异常与胃癌(GC)患者的不良预后相关。我们发现,SETD1A的催化结构域对GC细胞增殖并非必需,而非催化性的FLOS结构域却是必需的。SETD1A的缺失通常会降低来自三种独立分子亚型的GC细胞系中E2F靶基因的表达。一项汇集的CRISPR筛选和cDNA拯救实验表明,TAF6在SETD1A的非催化功能下游起作用,这对GC细胞增殖至关重要。SETD1A和TAF6都是GC细胞中G1/S细胞周期进程所必需的。在GC患者中,E2F4的mRNA表达与SETD1A和TAF6的表达均高度相关。值得注意的是,E2F4支持TAF6的表达,但不支持SETD1A的表达,这表明E2F4作为SETD1A的共调节因子,参与调节TAF6。这些结果表明,SETD1A及其下游途径的非经典作用对GC中的细胞周期进程至关重要。

https://cdn.ncbi.nlm.nih.gov/pmc/blobs/5b70/12373860/ed35f40994cb/41419_2025_7976_Fig1_HTML.jpg

文献AI研究员

20分钟写一篇综述,助力文献阅读效率提升50倍。

立即体验

用中文搜PubMed

大模型驱动的PubMed中文搜索引擎

马上搜索

文档翻译

学术文献翻译模型,支持多种主流文档格式。

立即体验