• 文献检索
  • 文档翻译
  • 深度研究
  • 学术资讯
  • Suppr Zotero 插件Zotero 插件
  • 邀请有礼
  • 套餐&价格
  • 历史记录
应用&插件
Suppr Zotero 插件Zotero 插件浏览器插件Mac 客户端Windows 客户端微信小程序
定价
高级版会员购买积分包购买API积分包
服务
文献检索文档翻译深度研究API 文档MCP 服务
关于我们
关于 Suppr公司介绍联系我们用户协议隐私条款
关注我们

Suppr 超能文献

核心技术专利:CN118964589B侵权必究
粤ICP备2023148730 号-1Suppr @ 2026

文献检索

告别复杂PubMed语法,用中文像聊天一样搜索,搜遍4000万医学文献。AI智能推荐,让科研检索更轻松。

立即免费搜索

文件翻译

保留排版,准确专业,支持PDF/Word/PPT等文件格式,支持 12+语言互译。

免费翻译文档

深度研究

AI帮你快速写综述,25分钟生成高质量综述,智能提取关键信息,辅助科研写作。

立即免费体验

Epsin1在网格蛋白介导的内吞作用过程中,对泛素化货物执行依赖于凝聚的检查点功能。

Epsin1 enforces a condensation-dependent checkpoint for ubiquitylated cargo during clathrin-mediated endocytosis.

作者信息

Sarkar Susovan, Liu Hao-Yang, Yuan Feng, Malady Brandon T, Wang Liping, Lafer Eileen M, Perez Jessica, Huibregtse Jon M, Stachowiak Jeanne C

机构信息

Department of Biomedical Engineering, The University of Texas at Austin, Austin, TX, USA.

Department of Biochemistry and Structural Biology, The University of Texas Health, Science Center at San Antonio, San Antonio, TX, USA.

出版信息

Nat Commun. 2025 Aug 25;16(1):7929. doi: 10.1038/s41467-025-63238-z.

DOI:10.1038/s41467-025-63238-z
PMID:40854908
原文链接:https://pmc.ncbi.nlm.nih.gov/articles/PMC12378197/
Abstract

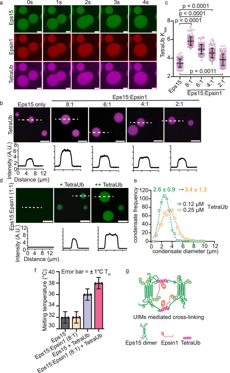
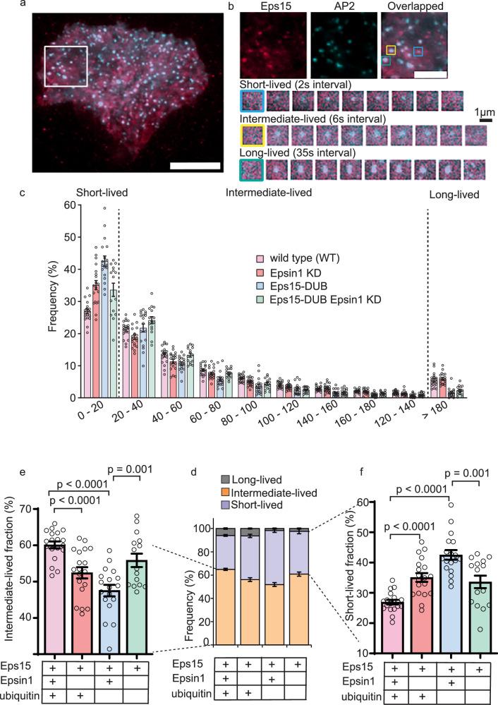
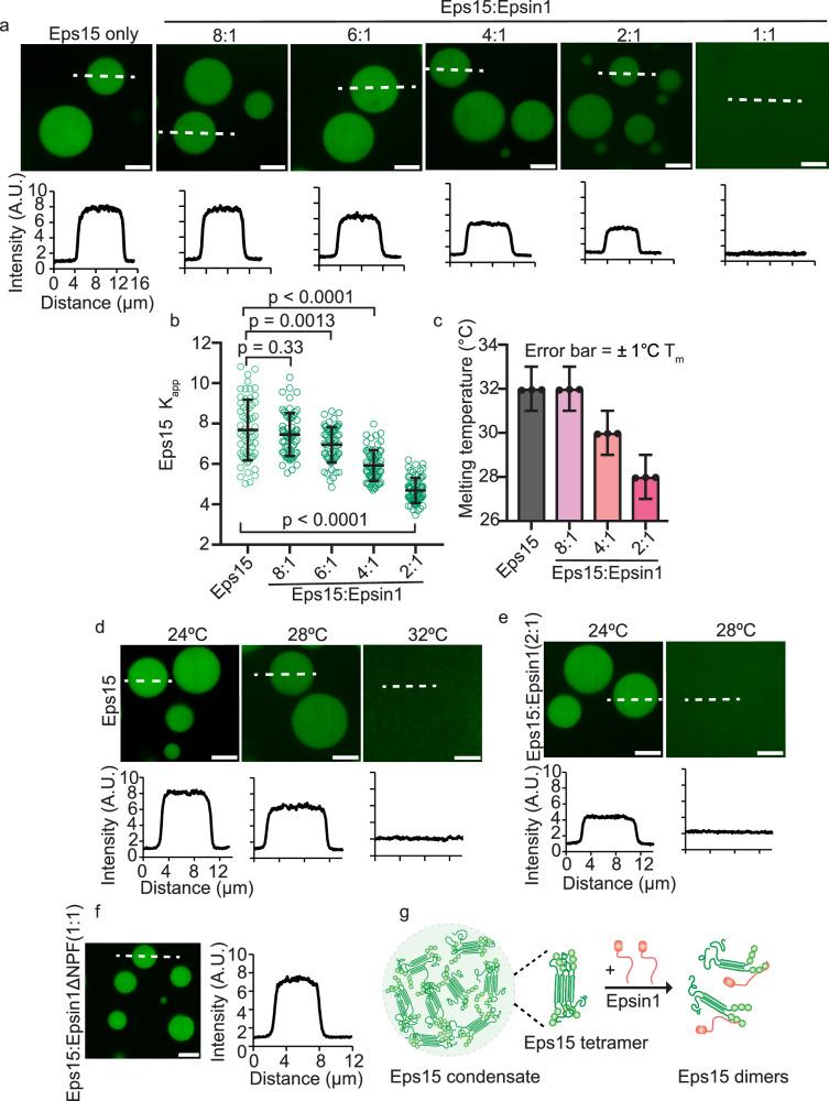
Clathrin-mediated endocytosis internalizes proteins and lipids from the cell surface. A flexible condensate of initiator proteins catalyzes assembly of clathrin-coated vesicles in diverse organisms. Here we reveal that an endocytic adaptor protein, Epsin1, conditionally stabilizes this network, creating a cargo-dependent endocytic checkpoint. Epsin1 recruits ubiquitylated cargo to endocytic sites. Using in vitro assays, we demonstrate that Epsin1 destabilizes condensation of initiator proteins in the absence of ubiquitin. However, when polyubiquitin is present, Epsin1 binds to both ubiquitin and initiator proteins, stabilizing condensation. Similarly, in mammalian cells, endocytosis is disrupted by removal of either ubiquitin or Epsin1. When both components are removed simultaneously, endocytic defects are largely rescued, although the ability to preferentially internalize ubiquitylated cargo is lost. These results suggest that Epsin1 tunes protein condensation to internalize ubiquitylated cargo. More broadly, these findings illustrate how a balance of attractive and repulsive molecular interactions can exert dynamic control over cellular events.

摘要

网格蛋白介导的内吞作用可将细胞表面的蛋白质和脂质内化。起始蛋白的柔性凝聚物在多种生物体中催化网格蛋白包被囊泡的组装。在这里,我们揭示了一种内吞衔接蛋白Epsin1可条件性地稳定该网络,从而形成一个依赖货物的内吞检查点。Epsin1将泛素化的货物招募到内吞位点。通过体外实验,我们证明在没有泛素的情况下,Epsin1会破坏起始蛋白的凝聚。然而,当存在多聚泛素时,Epsin1会同时结合泛素和起始蛋白,从而稳定凝聚。同样,在哺乳动物细胞中,去除泛素或Epsin1都会破坏内吞作用。当同时去除这两种成分时,尽管优先内化泛素化货物的能力丧失,但内吞缺陷在很大程度上得到挽救。这些结果表明,Epsin1调节蛋白质凝聚以内化泛素化货物。更广泛地说,这些发现说明了吸引和排斥分子相互作用的平衡如何对细胞事件施加动态控制。

https://cdn.ncbi.nlm.nih.gov/pmc/blobs/c1d8/12378197/1b14bd2a5f4c/41467_2025_63238_Fig6_HTML.jpg
https://cdn.ncbi.nlm.nih.gov/pmc/blobs/c1d8/12378197/2e01f30bc160/41467_2025_63238_Fig1_HTML.jpg
https://cdn.ncbi.nlm.nih.gov/pmc/blobs/c1d8/12378197/cfbbe2bd5c43/41467_2025_63238_Fig2_HTML.jpg
https://cdn.ncbi.nlm.nih.gov/pmc/blobs/c1d8/12378197/505d65809c6b/41467_2025_63238_Fig3_HTML.jpg
https://cdn.ncbi.nlm.nih.gov/pmc/blobs/c1d8/12378197/6a35dda30ccf/41467_2025_63238_Fig4_HTML.jpg
https://cdn.ncbi.nlm.nih.gov/pmc/blobs/c1d8/12378197/3f10a652b3c2/41467_2025_63238_Fig5_HTML.jpg
https://cdn.ncbi.nlm.nih.gov/pmc/blobs/c1d8/12378197/1b14bd2a5f4c/41467_2025_63238_Fig6_HTML.jpg
https://cdn.ncbi.nlm.nih.gov/pmc/blobs/c1d8/12378197/2e01f30bc160/41467_2025_63238_Fig1_HTML.jpg
https://cdn.ncbi.nlm.nih.gov/pmc/blobs/c1d8/12378197/cfbbe2bd5c43/41467_2025_63238_Fig2_HTML.jpg
https://cdn.ncbi.nlm.nih.gov/pmc/blobs/c1d8/12378197/505d65809c6b/41467_2025_63238_Fig3_HTML.jpg
https://cdn.ncbi.nlm.nih.gov/pmc/blobs/c1d8/12378197/6a35dda30ccf/41467_2025_63238_Fig4_HTML.jpg
https://cdn.ncbi.nlm.nih.gov/pmc/blobs/c1d8/12378197/3f10a652b3c2/41467_2025_63238_Fig5_HTML.jpg
https://cdn.ncbi.nlm.nih.gov/pmc/blobs/c1d8/12378197/1b14bd2a5f4c/41467_2025_63238_Fig6_HTML.jpg

相似文献

1
Epsin1 enforces a condensation-dependent checkpoint for ubiquitylated cargo during clathrin-mediated endocytosis.Epsin1在网格蛋白介导的内吞作用过程中,对泛素化货物执行依赖于凝聚的检查点功能。
Nat Commun. 2025 Aug 25;16(1):7929. doi: 10.1038/s41467-025-63238-z.
2
Epsin1 enforces a condensation-dependent checkpoint for ubiquitylated cargo during clathrin-mediated endocytosis.在网格蛋白介导的内吞作用过程中,Epsin1对泛素化货物执行依赖于凝聚的检查点功能。
bioRxiv. 2025 Feb 16:2025.02.12.637885. doi: 10.1101/2025.02.12.637885.
3
Mosaic evolution of clathrin-mediated endocytosis in fungi.真菌中网格蛋白介导的内吞作用的镶嵌式进化。
Curr Biol. 2025 Aug 4;35(15):3674-3686.e4. doi: 10.1016/j.cub.2025.06.052. Epub 2025 Jul 10.
4
Decoding ubiquitin sorting signals for clathrin-dependent endocytosis by CLASPs.通过CLASPs解码用于网格蛋白依赖性内吞作用的泛素分选信号
J Cell Sci. 2007 Feb 15;120(Pt 4):543-53. doi: 10.1242/jcs.03385.
5
Regulation of endocytic clathrin dynamics by cargo ubiquitination.货物泛素化调控网格蛋白包被小泡的动力学
Dev Cell. 2012 Sep 11;23(3):519-32. doi: 10.1016/j.devcel.2012.08.003. Epub 2012 Aug 30.
6
Proteomes of plasmodium knowlesi early and late ring-stage parasites and infected host erythrocytes.疟原虫 knowlesi 早期和晚期环早期寄生虫和感染宿主红细胞的蛋白质组。
J Proteomics. 2024 Jun 30;302:105197. doi: 10.1016/j.jprot.2024.105197. Epub 2024 May 15.
7
HIV-1 Nef Antagonizes SERINC5 Restriction by Downregulation of SERINC5 via the Endosome/Lysosome System.HIV-1 Nef 通过内体/溶酶体系统下调 SERINC5 拮抗 SERINC5 的限制。
J Virol. 2018 May 14;92(11). doi: 10.1128/JVI.00196-18. Print 2018 Jun 1.
8
ATP synthase epsilon subunit is an unconventional adaptor in clathrin-mediated endocytosis of hemoglobin in Leishmania.ATP合酶ε亚基是利什曼原虫中网格蛋白介导的血红蛋白内吞作用中的一种非常规衔接蛋白。
J Cell Sci. 2025 Jul 15;138(14). doi: 10.1242/jcs.263555. Epub 2025 Jul 24.
9
Prescription of Controlled Substances: Benefits and Risks管制药品的处方:益处与风险
10
Insight into the role of clathrin-mediated endocytosis inhibitors in SARS-CoV-2 infection.解析网格蛋白介导的内吞作用抑制剂在 SARS-CoV-2 感染中的作用。
Rev Med Virol. 2023 Jan;33(1):e2403. doi: 10.1002/rmv.2403. Epub 2022 Nov 7.

本文引用的文献

1
Treacle's ability to form liquid-like phase condensates is essential for nucleolar fibrillar center assembly, efficient rRNA transcription and processing, and rRNA gene repair.蜜饯形成类液相凝聚物的能力对于核仁纤维中心组装、高效的rRNA转录和加工以及rRNA基因修复至关重要。
Elife. 2025 Apr 14;13:RP96722. doi: 10.7554/eLife.96722.
2
Ubiquitin-driven protein condensation stabilizes clathrin-mediated endocytosis.泛素驱动的蛋白质凝聚稳定网格蛋白介导的内吞作用。
PNAS Nexus. 2024 Aug 21;3(9):pgae342. doi: 10.1093/pnasnexus/pgae342. eCollection 2024 Sep.
3
An extended interaction site determines binding between AP180 and AP2 in clathrin mediated endocytosis.
一个扩展的相互作用位点决定了网格蛋白介导的内吞作用中 AP180 和 AP2 之间的结合。
Nat Commun. 2024 Jul 13;15(1):5884. doi: 10.1038/s41467-024-50212-4.
4
E3 ubiquitin ligase CHIP interacts with transferrin receptor 1 for degradation and promotes cell proliferation through inhibiting ferroptosis in hepatocellular carcinoma.E3 泛素连接酶 CHIP 与转铁蛋白受体 1 相互作用促进其降解,并通过抑制肝细胞癌中的铁死亡来促进细胞增殖。
Cell Signal. 2024 Jun;118:111148. doi: 10.1016/j.cellsig.2024.111148. Epub 2024 Mar 21.
5
Biomolecular condensation orchestrates clathrin-mediated endocytosis in plants.生物分子凝聚调控植物网格蛋白介导的内吞作用。
Nat Cell Biol. 2024 Mar;26(3):438-449. doi: 10.1038/s41556-024-01354-6. Epub 2024 Feb 12.
6
Direct prediction of intrinsically disordered protein conformational properties from sequence.从序列直接预测内在无序蛋白质的构象性质。
Nat Methods. 2024 Mar;21(3):465-476. doi: 10.1038/s41592-023-02159-5. Epub 2024 Jan 31.
7
The juxtamembrane linker of synaptotagmin 1 regulates Ca binding via liquid-liquid phase separation.突触结合蛋白 1 的近膜连接区通过液-液相分离调节 Ca 结合。
Nat Commun. 2024 Jan 4;15(1):262. doi: 10.1038/s41467-023-44414-5.
8
Intrinsically disordered regions that drive phase separation form a robustly distinct protein class.内在无序区域驱动相分离形成了一个截然不同的蛋白质类别。
J Biol Chem. 2023 Jan;299(1):102801. doi: 10.1016/j.jbc.2022.102801. Epub 2022 Dec 14.
9
Phase separation drives the formation of biomolecular condensates in the immune system.相分离驱动生物分子凝聚物在免疫系统中的形成。
Front Immunol. 2022 Nov 10;13:986589. doi: 10.3389/fimmu.2022.986589. eCollection 2022.
10
Condensation of Ede1 promotes the initiation of endocytosis.Ede1 的凝聚促进了胞吞作用的起始。
Elife. 2022 Apr 12;11:e72865. doi: 10.7554/eLife.72865.