• 文献检索
  • 文档翻译
  • 深度研究
  • 学术资讯
  • Suppr Zotero 插件Zotero 插件
  • 邀请有礼
  • 套餐&价格
  • 历史记录
应用&插件
Suppr Zotero 插件Zotero 插件浏览器插件Mac 客户端Windows 客户端微信小程序
定价
高级版会员购买积分包购买API积分包
服务
文献检索文档翻译深度研究API 文档MCP 服务
关于我们
关于 Suppr公司介绍联系我们用户协议隐私条款
关注我们

Suppr 超能文献

核心技术专利:CN118964589B侵权必究
粤ICP备2023148730 号-1Suppr @ 2026

文献检索

告别复杂PubMed语法,用中文像聊天一样搜索,搜遍4000万医学文献。AI智能推荐,让科研检索更轻松。

立即免费搜索

文件翻译

保留排版,准确专业,支持PDF/Word/PPT等文件格式,支持 12+语言互译。

免费翻译文档

深度研究

AI帮你快速写综述,25分钟生成高质量综述,智能提取关键信息,辅助科研写作。

立即免费体验

多组学分析揭示RNA聚合酶II降解是PF-3758309抗肿瘤活性的一种新机制。

Multi-omics analysis reveals RNA polymerase II degradation as a novel mechanism of PF-3758309's anti-tumor activity.

作者信息

Jia Xinglong, Zhang Jingdan, Pan Lulu, He Jingliang, Zhu Mingrui, Zhao Lei, Zhang Xingyu, Zhao Wensi, Xie Dong, Shen Xiaoyan, Liu Bin, Tan Minjia

机构信息

School of Pharmacy, Fudan University, Shanghai, China.

State Key Laboratory of Drug Research, Shanghai Institute of Materia Medica, Chinese Academy of Sciences, Shanghai, China.

出版信息

Cell Death Discov. 2025 Aug 25;11(1):404. doi: 10.1038/s41420-025-02677-5.

DOI:10.1038/s41420-025-02677-5
PMID:40854914
原文链接:https://pmc.ncbi.nlm.nih.gov/articles/PMC12379277/
Abstract

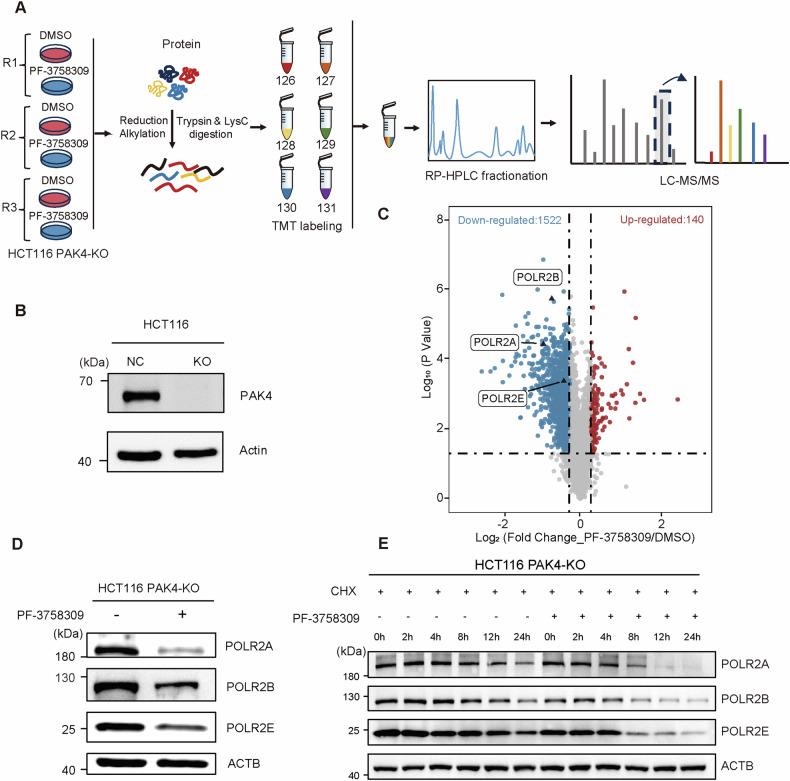
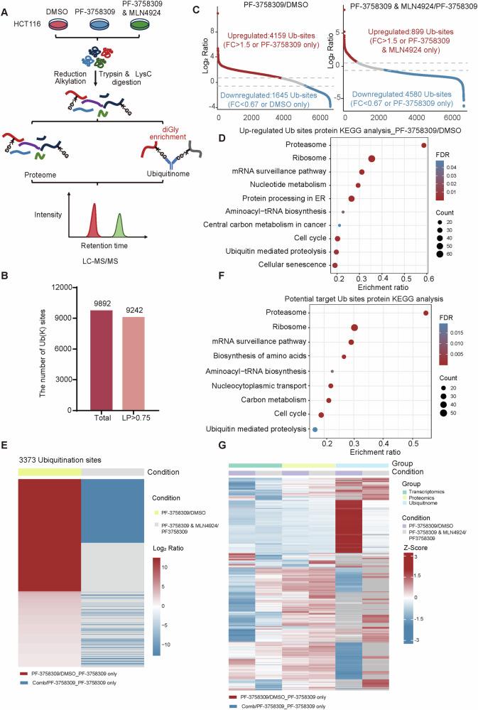
PF-3758309, a pyrrolopyrimidine-based inhibitor of p21-activated kinase 4 (PAK4), has demonstrated preclinical anti-tumor activity. However, due to poor pharmacokinetics and off-target effects, it has not advanced to clinical use. In this study, we conducted a comprehensive multi-omics analysis, including proteomics, transcriptomics, and ubiquitinomics, to investigate the mechanism of PF-3758309 in HCT116 cells. Our results revealed that PF-3758309 promotes the degradation of RNA polymerase II subunit proteins (POLR2A/B/E) via the cullin-RING ligase pathway. This process is mediated by the E3 ubiquitin ligase DNA damage-binding protein 2 (DDB2), and is independent of PAK4. Furthermore, the small-molecule inhibitor MLN4924, which blocks NEDD8-activating enzyme, reversed the degradation of POLR2A/B/E, supporting the role of ubiquitin-proteasome pathways in this process. Functional assays confirmed that PF-3758309 inhibits tumor cell growth and migration by promoting ubiquitination-dependent degradation of POLR2A/B/E. These findings uncover a previously unrecognized mechanism of PF-3758309's anti-tumor activity and provide a basis for further investigation into its therapeutic potential.

摘要

PF-3758309是一种基于吡咯并嘧啶的p21激活激酶4(PAK4)抑制剂,已显示出临床前抗肿瘤活性。然而,由于其药代动力学不佳和脱靶效应,它尚未进入临床应用。在本研究中,我们进行了全面的多组学分析,包括蛋白质组学、转录组学和泛素组学,以研究PF-3758309在HCT116细胞中的作用机制。我们的结果表明,PF-3758309通过cullin-RING连接酶途径促进RNA聚合酶II亚基蛋白(POLR2A/B/E)的降解。这一过程由E3泛素连接酶DNA损伤结合蛋白2(DDB2)介导,且独立于PAK4。此外,阻断NEDD8激活酶的小分子抑制剂MLN4924逆转了POLR2A/B/E的降解,支持了泛素-蛋白酶体途径在这一过程中的作用。功能试验证实,PF-3758309通过促进POLR2A/B/E的泛素化依赖性降解来抑制肿瘤细胞的生长和迁移。这些发现揭示了PF-3758309抗肿瘤活性的一种先前未被认识的机制,并为进一步研究其治疗潜力提供了基础。

https://cdn.ncbi.nlm.nih.gov/pmc/blobs/6b88/12379277/878b148a53ed/41420_2025_2677_Fig6_HTML.jpg
https://cdn.ncbi.nlm.nih.gov/pmc/blobs/6b88/12379277/b136c6f4904d/41420_2025_2677_Fig1_HTML.jpg
https://cdn.ncbi.nlm.nih.gov/pmc/blobs/6b88/12379277/d498207788a3/41420_2025_2677_Fig2_HTML.jpg
https://cdn.ncbi.nlm.nih.gov/pmc/blobs/6b88/12379277/0d3f1110a018/41420_2025_2677_Fig3_HTML.jpg
https://cdn.ncbi.nlm.nih.gov/pmc/blobs/6b88/12379277/4072ce1217a1/41420_2025_2677_Fig4_HTML.jpg
https://cdn.ncbi.nlm.nih.gov/pmc/blobs/6b88/12379277/59450ce8295c/41420_2025_2677_Fig5_HTML.jpg
https://cdn.ncbi.nlm.nih.gov/pmc/blobs/6b88/12379277/878b148a53ed/41420_2025_2677_Fig6_HTML.jpg
https://cdn.ncbi.nlm.nih.gov/pmc/blobs/6b88/12379277/b136c6f4904d/41420_2025_2677_Fig1_HTML.jpg
https://cdn.ncbi.nlm.nih.gov/pmc/blobs/6b88/12379277/d498207788a3/41420_2025_2677_Fig2_HTML.jpg
https://cdn.ncbi.nlm.nih.gov/pmc/blobs/6b88/12379277/0d3f1110a018/41420_2025_2677_Fig3_HTML.jpg
https://cdn.ncbi.nlm.nih.gov/pmc/blobs/6b88/12379277/4072ce1217a1/41420_2025_2677_Fig4_HTML.jpg
https://cdn.ncbi.nlm.nih.gov/pmc/blobs/6b88/12379277/59450ce8295c/41420_2025_2677_Fig5_HTML.jpg
https://cdn.ncbi.nlm.nih.gov/pmc/blobs/6b88/12379277/878b148a53ed/41420_2025_2677_Fig6_HTML.jpg

相似文献

1
Multi-omics analysis reveals RNA polymerase II degradation as a novel mechanism of PF-3758309's anti-tumor activity.多组学分析揭示RNA聚合酶II降解是PF-3758309抗肿瘤活性的一种新机制。
Cell Death Discov. 2025 Aug 25;11(1):404. doi: 10.1038/s41420-025-02677-5.
2
Prescription of Controlled Substances: Benefits and Risks管制药品的处方:益处与风险
3
Cullin 3-mediated ubiquitination restricts enterovirus D68 replication and is counteracted by viral protease 3C.Cullin 3介导的泛素化作用限制肠道病毒D68的复制,并被病毒蛋白酶3C所抵消。
J Virol. 2025 Jun 17;99(6):e0035425. doi: 10.1128/jvi.00354-25. Epub 2025 May 21.
4
Comprehensive multi-omics analysis elucidates colchicine-induced toxicity mechanisms and unveils the therapeutic potential of MLN4924 and kinase inhibitors.综合多组学分析阐明秋水仙碱诱导的毒性机制,并揭示MLN4924和激酶抑制剂的治疗潜力。
Acta Pharmacol Sin. 2025 Mar;46(3):702-714. doi: 10.1038/s41401-024-01422-5. Epub 2024 Nov 20.
5
Equine lentivirus Gag protein degrades mitochondrial antiviral signaling protein via the E3 ubiquitin ligase Smurf1.马慢病毒Gag蛋白通过E3泛素连接酶Smurf1降解线粒体抗病毒信号蛋白。
J Virol. 2025 Jan 31;99(1):e0169124. doi: 10.1128/jvi.01691-24. Epub 2024 Dec 12.
6
Management of urinary stones by experts in stone disease (ESD 2025).结石病专家对尿路结石的管理(2025年结石病专家共识)
Arch Ital Urol Androl. 2025 Jun 30;97(2):14085. doi: 10.4081/aiua.2025.14085.
7
Multi-omics integration reveals CYTL1 and H6PD as key regulators of tumor metabolism in mesothelioma.多组学整合揭示CYTL1和H6PD是间皮瘤肿瘤代谢的关键调节因子。
Genes Genomics. 2025 Aug 25. doi: 10.1007/s13258-025-01667-2.
8
CRL2-Mediated DDX5 Ubiquitination Enhances Interaction with ELAVL1 Preventing NOG mRNA Degradation and Sustaining Proliferation and Migration of Human Spermatogonial Stem Cell-Like Cell Line.CRL2介导的DDX5泛素化增强与ELAVL1的相互作用,防止NOG mRNA降解并维持人精原干细胞样细胞系的增殖和迁移。
BMC Biol. 2025 Aug 7;23(1):247. doi: 10.1186/s12915-025-02363-z.
9
Improving Energy Access, Climate and Socio-Economic Outcomes Through Off-Grid Electrification Technologies: A Systematic Review.通过离网电气化技术改善能源获取、气候和社会经济成果:一项系统综述。
Campbell Syst Rev. 2025 Aug 15;21(3):e70060. doi: 10.1002/cl2.70060. eCollection 2025 Sep.
10
Seneca Valley virus 3C protease targets TRIM32 for cleavage to antagonize its antiviral effects.塞内卡山谷病毒3C蛋白酶靶向TRIM32进行切割,以拮抗其抗病毒作用。
J Virol. 2025 Aug 12:e0059025. doi: 10.1128/jvi.00590-25.

本文引用的文献

1
Large-scale characterization of drug mechanism of action using proteome-wide thermal shift assays.利用蛋白质组范围的热移位分析大规模表征药物作用机制。
Elife. 2024 Nov 11;13:RP95595. doi: 10.7554/eLife.95595.
2
A Novel AMPK Inhibitor Sensitizes Pancreatic Cancer Cells to Ferroptosis Induction.一种新型 AMPK 抑制剂可增强胰腺癌细胞对铁死亡诱导的敏感性。
Adv Sci (Weinh). 2024 Aug;11(31):e2307695. doi: 10.1002/advs.202307695. Epub 2024 Jun 17.
3
Kinase Inhibitors and Kinase-Targeted Cancer Therapies: Recent Advances and Future Perspectives.
激酶抑制剂和激酶靶向癌症治疗:最新进展和未来展望。
Int J Mol Sci. 2024 May 17;25(10):5489. doi: 10.3390/ijms25105489.
4
Overcoming Osimertinib Resistance with AKT Inhibition in EGFRm-Driven Non-Small Cell Lung Cancer with PIK3CA/PTEN Alterations.克服 EGFRm 驱动的非小细胞肺癌中 PIK3CA/PTEN 改变导致的奥希替尼耐药与 AKT 抑制。
Clin Cancer Res. 2024 Sep 13;30(18):4143-4154. doi: 10.1158/1078-0432.CCR-23-2540.
5
Cancer biomarkers: Emerging trends and clinical implications for personalized treatment.癌症生物标志物:个性化治疗的新兴趋势和临床意义。
Cell. 2024 Mar 28;187(7):1617-1635. doi: 10.1016/j.cell.2024.02.041.
6
Pan-cancer analysis of post-translational modifications reveals shared patterns of protein regulation.翻译后修饰的泛癌分析揭示了蛋白质调控的共同模式。
Cell. 2023 Aug 31;186(18):3945-3967.e26. doi: 10.1016/j.cell.2023.07.013. Epub 2023 Aug 14.
7
Biology and therapeutic targeting of vascular endothelial growth factor A.血管内皮生长因子 A 的生物学和治疗靶向。
Nat Rev Mol Cell Biol. 2023 Nov;24(11):816-834. doi: 10.1038/s41580-023-00631-w. Epub 2023 Jul 25.
8
Signaling pathways in cancer metabolism: mechanisms and therapeutic targets.癌症代谢中的信号通路:机制和治疗靶点。
Signal Transduct Target Ther. 2023 May 10;8(1):196. doi: 10.1038/s41392-023-01442-3.
9
Transcription-Coupled Nucleotide Excision Repair and the Transcriptional Response to UV-Induced DNA Damage.转录偶联核苷酸切除修复与紫外线诱导 DNA 损伤的转录反应。
Annu Rev Biochem. 2023 Jun 20;92:81-113. doi: 10.1146/annurev-biochem-052621-091205. Epub 2023 Apr 11.
10
Delivering on the promise of protein degraders.兑现蛋白降解剂的承诺。
Nat Rev Drug Discov. 2023 May;22(5):410-427. doi: 10.1038/s41573-023-00652-2. Epub 2023 Feb 21.