Suppr超能文献

CD2-CD58轴在乳腺癌脑转移中协调细胞毒性T淋巴细胞功能和代谢串扰。

CD2-CD58 axis orchestrates cytotoxic T lymphocyte function and metabolic crosstalk in breast cancer brain metastasis.

作者信息

Huang Guanyou, Wei Yigong, Hou Xiaohong, Jia Xin, Yu Yong, Li Xu, Yu Shanshan

机构信息

Department of Neurosurgery The Second People's Hospital of Guiyang (Jinyang Hospital) Guiyang China.

Department of Oncology The Second People's Hospital of Guiyang (Jinyang Hospital) Guiyang China.

出版信息

J Cell Commun Signal. 2025 Aug 24;19(3):e70040. doi: 10.1002/ccs3.70040. eCollection 2025 Sep.

Abstract

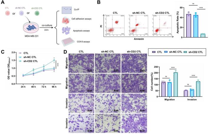
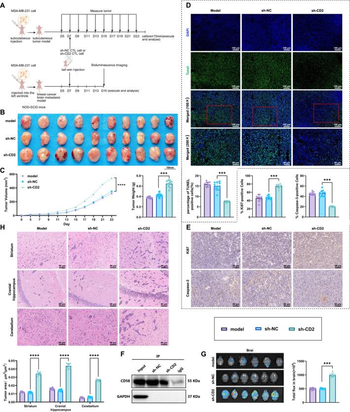
This study investigates the impact of the CD2-CD58 signaling axis on effector T cell function and tumor metabolic crosstalk in breast cancer brain metastasis (BCBM) using single-cell transcriptomic analysis. scRNA-seq data analysis revealed the critical role of CD2-CD58 signaling between CD8 T cells and tumor cells in BCBM. Functional assays demonstrated that CD2 knockdown inhibited cytotoxic T lymphocyte (CTL) proliferation, activation, and cytotoxicity, leading to impaired tumor cell recognition and enhanced proliferation, migration, and invasion. In vivo studies showed that CD2-deficient CTLs promoted tumor growth and brain metastasis while affecting metabolic reprogramming by altering key enzyme expressions in pyrimidine biosynthesis and arginine metabolism pathways. The findings suggest that CD2 enhances CTL function against tumor cells and influences their metabolic states, highlighting the role of CD2 in remodeling the brain metastatic microenvironment in breast cancer.

摘要

本研究利用单细胞转录组分析,探究CD2-CD58信号轴对乳腺癌脑转移(BCBM)中效应T细胞功能和肿瘤代谢串扰的影响。单细胞RNA测序(scRNA-seq)数据分析揭示了BCBM中CD8 T细胞与肿瘤细胞之间CD2-CD58信号的关键作用。功能试验表明,敲低CD2可抑制细胞毒性T淋巴细胞(CTL)的增殖、活化和细胞毒性,导致肿瘤细胞识别受损,并增强其增殖、迁移和侵袭能力。体内研究表明,缺乏CD2的CTL促进肿瘤生长和脑转移,同时通过改变嘧啶生物合成和精氨酸代谢途径中的关键酶表达来影响代谢重编程。这些发现表明,CD2增强CTL对肿瘤细胞的功能并影响其代谢状态,突出了CD2在重塑乳腺癌脑转移微环境中的作用。

https://cdn.ncbi.nlm.nih.gov/pmc/blobs/59c7/12375503/cfa1600c267c/CCS3-19-e70040-g007.jpg

文献AI研究员

20分钟写一篇综述,助力文献阅读效率提升50倍。

立即体验

用中文搜PubMed

大模型驱动的PubMed中文搜索引擎

马上搜索

文档翻译

学术文献翻译模型,支持多种主流文档格式。

立即体验