Suppr超能文献

PAK4使MYC磷酸化并使其稳定,从而促进急性髓系白血病。

PAK4 phosphorylates and stabilizes MYC to promote acute myeloid leukemia.

作者信息

Xie Ting, Sun Peipei, Huang Hao, Li Qilong, Liu Hudan, Jiang Jue

机构信息

Department of Hematology, Zhongnan Hospital of Wuhan University, Wuhan University, Wuhan 430071, Hubei, China.

Frontier Science Center for Immunology and Metabolism, Medical Research Institute, Wuhan University, Wuhan 430071, Hubei, China.

出版信息

Cell Insight. 2025 Jul 31;4(5):100274. doi: 10.1016/j.cellin.2025.100274. eCollection 2025 Oct.

Abstract

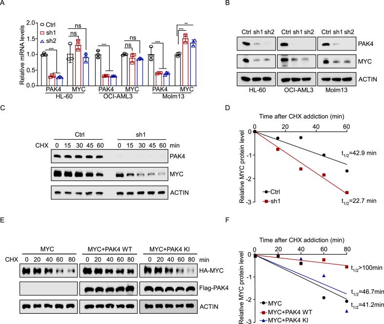
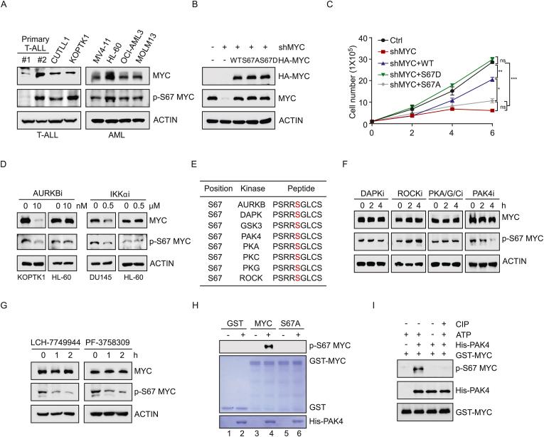
MYC dysregulation plays a crucial role in acute myeloid leukemia (AML), yet the mechanisms governing its stabilization remain incompletely understood. MYC protein turnover is tightly regulated by post-translational modifications (PTMs), especially phosphorylation-dependent ubiquitination. Our previous study identified phosphorylation at MYC Serine 67 (S67) is critical to sustain its oncogenic activity in T-cell acute lymphoblastic leukemia (T-ALL). Here, we demonstrate that MYC S67 phosphorylation is also present in AML and catalyzed by p21-activated kinase 4 (PAK4). PAK4 directly binds MYC via its MBII domain, phosphorylates S67 and disrupts FBXW7-dependent ubiquitination, thereby stabilizing MYC to sustain MYC-driven leukemogenic programs. PAK4 inhibition destabilizes MYC and suppresses AML proliferation; however, it fails to elicit robust apoptosis, primarily due to the compensatory upregulation of the anti-apoptotic factor MCL-1. Combining the PAK4 inhibitor KPT-9274 with the MCL-1 antagonist S63845 induces synergistic lethality in AML cells. These findings provide the mechanistic insight of MYC stabilization in AML and establish a PAK4 inhibition-based targeted strategy as a promising therapeutic approach for AML treatment.

摘要

MYC失调在急性髓系白血病(AML)中起着关键作用,但其稳定性调控机制仍未完全明确。MYC蛋白周转受到翻译后修饰(PTM)的严格调控,尤其是磷酸化依赖性泛素化。我们之前的研究表明,MYC丝氨酸67(S67)位点的磷酸化对于维持其在T细胞急性淋巴细胞白血病(T-ALL)中的致癌活性至关重要。在此,我们证明MYC S67磷酸化在AML中也存在,且由p21激活激酶4(PAK4)催化。PAK4通过其MBII结构域直接结合MYC,磷酸化S67并破坏FBXW7依赖性泛素化,从而稳定MYC以维持MYC驱动的白血病发生程序。抑制PAK4会使MYC不稳定并抑制AML增殖;然而,它未能引发强烈的凋亡,主要是由于抗凋亡因子MCL-1的代偿性上调。将PAK4抑制剂KPT-9274与MCL-1拮抗剂S63845联合使用可在AML细胞中诱导协同致死作用。这些发现为AML中MYC稳定化提供了机制性见解,并确立了基于PAK4抑制的靶向策略作为AML治疗的一种有前景的治疗方法。

https://cdn.ncbi.nlm.nih.gov/pmc/blobs/c0c4/12375255/b6cb61a66573/ga1.jpg

文献检索

告别复杂PubMed语法,用中文像聊天一样搜索,搜遍4000万医学文献。AI智能推荐,让科研检索更轻松。

立即免费搜索

文件翻译

保留排版,准确专业,支持PDF/Word/PPT等文件格式,支持 12+语言互译。

免费翻译文档

深度研究

AI帮你快速写综述,25分钟生成高质量综述,智能提取关键信息,辅助科研写作。

立即免费体验