Suppr超能文献

三级淋巴结构的异质性和分布特征可预测食管鳞状细胞癌的预后结果。

Heterogeneity and distribution characteristics of tertiary lymphoid structures predict prognostic outcome in esophageal squamous cell carcinoma.

作者信息

Zhang Chengjuan, Bai Ruihua, Hu Yanping, Wang Tao, Ma Bin, Zhang Junxia, Yuan Jing, Tang Xiance, Zhang He, Wang Tingjie, Chang Yuxi, Xia Qingxin, Wei Bing

机构信息

Center of Bio-Repository, The Affiliated Cancer Hospital of Zhengzhou University & Henan Cancer Hospital, Zhengzhou, China.

Department of Pathology, The Affiliated Cancer Hospital of Zhengzhou University & Henan Cancer Hospital, Zhengzhou, China.

出版信息

Front Immunol. 2025 Aug 8;16:1606499. doi: 10.3389/fimmu.2025.1606499. eCollection 2025.

Abstract

OBJECTIVE

Tertiary Lymphoid Structures (TLSs) are ectopic lymphoid aggregates that form within the tumor microenvironment (TME) and are increasingly recognized as potential prognostic biomarkers in various cancers. However, the spatial heterogeneity and prognostic value of TLSs in esophageal squamous cell carcinoma (ESCC) remain poorly defined. This study aimed to characterize the spatial distribution patterns of TLSs and tumor-infiltrating lymphocytes (TILs), and to establish a refined prognostic model for ESCC patients in both surgery-only and neoadjuvant therapy cohorts.

METHODS

The TLSs were quantified through microscopic evaluation and digital slide analysis and correlated with prognosis by Cox regression and Kaplan-Meier analyses. The heterogeneity and clinical prognostic value of TLSs were explored by analyzing their distribution, density, and maximum diameter in different regions of ESCC patients.

RESULTS

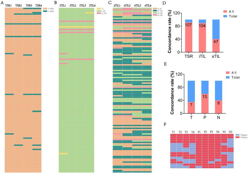
TLSs showed spatial distribution heterogeneity in the tumor area, adjacent area, and marginal area, with consistent differences observed across different paraffin blocks. The distribution of iTIL and sTIL also exhibited certain spatial heterogeneity. In the surgical cohort (n = 117), the median Overall Survival (OS) and Disease-Free Survival (DFS) were 33 months and 15 months, respectively. Univariate analyses showed that TLS presence in tumor (TG), TLS-rich regions (TR), TLS ratio in normal regions (NR), tumor-stroma ratio (TSR), and both iTIL and sTIL levels were significantly associated with OS ( < 0.05). Multivariate analysis confirmed N stage, TG, TR, TLS abundance in adjacent regions (NA), and TLS density in tumor (NT), along with TSR, iTIL, and sTIL, as independent predictors of prognosis ( < 0.05). High TLS presence in tumor regions (TG-high) was associated with significantly improved OS (log-rank = 0.026).

CONCLUSION

This study demonstrates that TLSs and TILs in ESCC are not only prognostically relevant but also spatially heterogeneous. The refined spatial immune profiling across multiple tumor regions improves prognostic stratification and may inform personalized treatment planning in ESCC.

摘要

目的

三级淋巴结构(TLSs)是在肿瘤微环境(TME)中形成的异位淋巴聚集物,在各种癌症中越来越被认为是潜在的预后生物标志物。然而,TLSs在食管鳞状细胞癌(ESCC)中的空间异质性和预后价值仍不明确。本研究旨在描述TLSs和肿瘤浸润淋巴细胞(TILs)的空间分布模式,并为单纯手术和新辅助治疗队列中的ESCC患者建立一个精细的预后模型。

方法

通过显微镜评估和数字切片分析对TLSs进行量化,并通过Cox回归和Kaplan-Meier分析与预后相关联。通过分析ESCC患者不同区域的TLSs分布、密度和最大直径,探讨其异质性和临床预后价值。

结果

TLSs在肿瘤区域、相邻区域和边缘区域表现出空间分布异质性,在不同石蜡块中观察到一致的差异。iTIL和sTIL的分布也表现出一定的空间异质性。在手术队列(n = 117)中,中位总生存期(OS)和无病生存期(DFS)分别为33个月和15个月。单因素分析显示,肿瘤中TLS的存在(TG)、TLS丰富区域(TR)、正常区域的TLS比例(NR)、肿瘤-基质比例(TSR)以及iTIL和sTIL水平均与OS显著相关(<0.05)。多因素分析证实,N分期、TG、TR、相邻区域的TLS丰度(NA)、肿瘤中的TLS密度(NT)以及TSR、iTIL和sTIL是预后的独立预测因素(<0.05)。肿瘤区域高TLS存在(TG高)与OS显著改善相关(对数秩=0.026)。

结论

本研究表明,ESCC中的TLSs和TILs不仅与预后相关,而且在空间上具有异质性。跨多个肿瘤区域的精细空间免疫图谱改善了预后分层,并可能为ESCC的个性化治疗规划提供参考。

https://cdn.ncbi.nlm.nih.gov/pmc/blobs/9baf/12370767/9551dbd26f39/fimmu-16-1606499-g001.jpg

文献检索

告别复杂PubMed语法,用中文像聊天一样搜索,搜遍4000万医学文献。AI智能推荐,让科研检索更轻松。

立即免费搜索

文件翻译

保留排版,准确专业,支持PDF/Word/PPT等文件格式,支持 12+语言互译。

免费翻译文档

深度研究

AI帮你快速写综述,25分钟生成高质量综述,智能提取关键信息,辅助科研写作。

立即免费体验