• 文献检索
  • 文档翻译
  • 深度研究
  • 学术资讯
  • Suppr Zotero 插件Zotero 插件
  • 邀请有礼
  • 套餐&价格
  • 历史记录
应用&插件
Suppr Zotero 插件Zotero 插件浏览器插件Mac 客户端Windows 客户端微信小程序
定价
高级版会员购买积分包购买API积分包
服务
文献检索文档翻译深度研究API 文档MCP 服务
关于我们
关于 Suppr公司介绍联系我们用户协议隐私条款
关注我们

Suppr 超能文献

核心技术专利:CN118964589B侵权必究
粤ICP备2023148730 号-1Suppr @ 2026

文献检索

告别复杂PubMed语法,用中文像聊天一样搜索,搜遍4000万医学文献。AI智能推荐,让科研检索更轻松。

立即免费搜索

文件翻译

保留排版,准确专业,支持PDF/Word/PPT等文件格式,支持 12+语言互译。

免费翻译文档

深度研究

AI帮你快速写综述,25分钟生成高质量综述,智能提取关键信息,辅助科研写作。

立即免费体验

药物再利用筛选确定硫链丝菌素是肿瘤抑制因子DAB2IP的新型调节剂。

Drug-Repurposing Screen Identifies Thiostrepton as a Novel Regulator of the Tumor Suppressor DAB2IP.

作者信息

De Florian Fania Rossella, Maiocchi Serena, Klima Raffaella, Rossin Monica, Pellegrini Valeria, Ghetti Sabrina, Selvestrel Davide, Mattevi Maria Chiara, Fava Luca L, Braga Luca, Collavin Licio

机构信息

Department of Life Sciences, University of Trieste, Via L. Giorgieri 1, 34127 Trieste, Italy.

International Centre for Genetic Engineering and Biotechnology (ICGEB), Padriciano 99, 34149 Trieste, Italy.

出版信息

Biomolecules. 2025 Aug 8;15(8):1147. doi: 10.3390/biom15081147.

DOI:10.3390/biom15081147
PMID:40867592
原文链接:https://pmc.ncbi.nlm.nih.gov/articles/PMC12384208/
Abstract

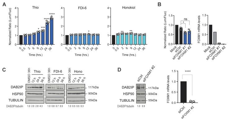
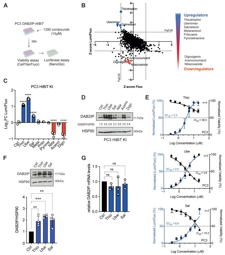
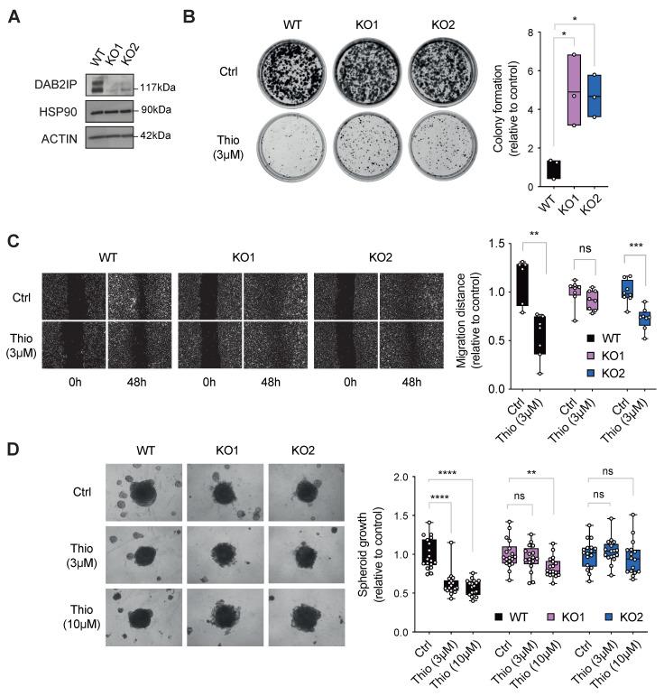
The tumor suppressor DAB2IP, a RasGAP and cytoplasmic adaptor protein, modulates signal transduction in response to several extracellular stimuli, negatively regulating multiple oncogenic pathways. Accordingly, the loss of DAB2IP in tumor cells fosters metastasis and enhances chemo- and radioresistance. DAB2IP is rarely mutated in cancer but is frequently downregulated or inactivated by multiple mechanisms. Solid experimental evidence shows that DAB2IP reactivation reduces cancer aggressiveness in tumors driven by multiple different oncogenic mutations, making this protein an interesting target for cancer therapy. Considering this evidence, we screened a drug library to identify molecules that increase DAB2IP protein levels. We employed CRISPR/Cas9 gene editing to generate two prostate cancer cell models in which endogenous DAB2IP is fused to HiBiT, a peptide tag that enables luminescence-based detection of protein levels in a sensitive and quantitative manner. Using this approach, we identified drugs able to increase DAB2IP levels. We focused our attention on thiostrepton, a natural cyclic oligopeptide antibiotic that has been reported to inhibit the survival of various cancer cell lines. Functional experiments revealed that the cancer-inhibitory effect of thiostrepton is reduced in the absence of DAB2IP, suggesting that upregulation of this protein contributes to its action. These findings encourage further development of thiostrepton for the treatment of solid cancers and unveil a novel molecular target underlying its anti-tumoral activity.

摘要

肿瘤抑制因子DAB2IP是一种RasGAP和细胞质衔接蛋白,可响应多种细胞外刺激调节信号转导,对多种致癌途径起负调控作用。因此,肿瘤细胞中DAB2IP的缺失会促进转移并增强化疗和放疗抗性。DAB2IP在癌症中很少发生突变,但经常通过多种机制下调或失活。确凿的实验证据表明,DAB2IP的重新激活可降低由多种不同致癌突变驱动的肿瘤的癌症侵袭性,使该蛋白成为癌症治疗的一个有吸引力的靶点。基于这一证据,我们筛选了一个药物库,以鉴定能提高DAB2IP蛋白水平的分子。我们采用CRISPR/Cas9基因编辑技术构建了两种前列腺癌细胞模型,其中内源性DAB2IP与HiBiT融合,HiBiT是一种肽标签,能够以灵敏且定量的方式基于发光检测蛋白水平。利用这种方法,我们鉴定出了能够提高DAB2IP水平的药物。我们将注意力集中在硫链丝菌素上,它是一种天然的环状寡肽抗生素,据报道可抑制多种癌细胞系的存活。功能实验表明,在缺乏DAB2IP的情况下,硫链丝菌素的癌症抑制作用会降低,这表明该蛋白的上调有助于其发挥作用。这些发现鼓励进一步开发硫链丝菌素用于实体癌的治疗,并揭示了其抗肿瘤活性背后的一个新的分子靶点。

https://cdn.ncbi.nlm.nih.gov/pmc/blobs/2115/12384208/803d76cedc13/biomolecules-15-01147-g005.jpg
https://cdn.ncbi.nlm.nih.gov/pmc/blobs/2115/12384208/36eac3567477/biomolecules-15-01147-g001.jpg
https://cdn.ncbi.nlm.nih.gov/pmc/blobs/2115/12384208/d162ba311c34/biomolecules-15-01147-g002.jpg
https://cdn.ncbi.nlm.nih.gov/pmc/blobs/2115/12384208/73ddeaca3cea/biomolecules-15-01147-g003.jpg
https://cdn.ncbi.nlm.nih.gov/pmc/blobs/2115/12384208/2542494be241/biomolecules-15-01147-g004.jpg
https://cdn.ncbi.nlm.nih.gov/pmc/blobs/2115/12384208/803d76cedc13/biomolecules-15-01147-g005.jpg
https://cdn.ncbi.nlm.nih.gov/pmc/blobs/2115/12384208/36eac3567477/biomolecules-15-01147-g001.jpg
https://cdn.ncbi.nlm.nih.gov/pmc/blobs/2115/12384208/d162ba311c34/biomolecules-15-01147-g002.jpg
https://cdn.ncbi.nlm.nih.gov/pmc/blobs/2115/12384208/73ddeaca3cea/biomolecules-15-01147-g003.jpg
https://cdn.ncbi.nlm.nih.gov/pmc/blobs/2115/12384208/2542494be241/biomolecules-15-01147-g004.jpg
https://cdn.ncbi.nlm.nih.gov/pmc/blobs/2115/12384208/803d76cedc13/biomolecules-15-01147-g005.jpg

相似文献

1
Drug-Repurposing Screen Identifies Thiostrepton as a Novel Regulator of the Tumor Suppressor DAB2IP.药物再利用筛选确定硫链丝菌素是肿瘤抑制因子DAB2IP的新型调节剂。
Biomolecules. 2025 Aug 8;15(8):1147. doi: 10.3390/biom15081147.
2
Prescription of Controlled Substances: Benefits and Risks管制药品的处方:益处与风险
3
DAB2IP loss in luminal a breast cancer leads to NF-κB-associated aggressive oncogenic phenotypes.腔面A型乳腺癌中DAB2IP缺失导致与NF-κB相关的侵袭性致癌表型。
JCI Insight. 2024 Dec 6;9(23):e171705. doi: 10.1172/jci.insight.171705.
4
Short-Term Memory Impairment短期记忆障碍
5
Interplay between tumor mutation burden and the tumor microenvironment predicts the prognosis of pan-cancer anti-PD-1/PD-L1 therapy.肿瘤突变负荷与肿瘤微环境之间的相互作用可预测泛癌抗PD-1/PD-L1治疗的预后。
Front Immunol. 2025 Jul 24;16:1557461. doi: 10.3389/fimmu.2025.1557461. eCollection 2025.
6
Epigenetic editing and epi-drugs: a combination strategy to simultaneously target KDM4 as a novel anticancer approach.表观遗传编辑与表观遗传药物:一种同时靶向KDM4的联合策略,作为一种新型抗癌方法。
Clin Epigenetics. 2025 Jun 19;17(1):105. doi: 10.1186/s13148-025-01913-0.
7
Systemic pharmacological treatments for chronic plaque psoriasis: a network meta-analysis.系统性药理学治疗慢性斑块状银屑病:网络荟萃分析。
Cochrane Database Syst Rev. 2021 Apr 19;4(4):CD011535. doi: 10.1002/14651858.CD011535.pub4.
8
Systemic pharmacological treatments for chronic plaque psoriasis: a network meta-analysis.慢性斑块状银屑病的全身药理学治疗:一项网状Meta分析。
Cochrane Database Syst Rev. 2020 Jan 9;1(1):CD011535. doi: 10.1002/14651858.CD011535.pub3.
9
Bisphosphonates or RANK-ligand-inhibitors for men with prostate cancer and bone metastases: a network meta-analysis.双膦酸盐或 RANK 配体抑制剂治疗前列腺癌伴骨转移的男性患者:一项网状荟萃分析。
Cochrane Database Syst Rev. 2020 Dec 3;12(12):CD013020. doi: 10.1002/14651858.CD013020.pub2.
10
Systemic treatments for metastatic cutaneous melanoma.转移性皮肤黑色素瘤的全身治疗
Cochrane Database Syst Rev. 2018 Feb 6;2(2):CD011123. doi: 10.1002/14651858.CD011123.pub2.

本文引用的文献

1
An update on the tumor-suppressive functions of the RasGAP protein DAB2IP with focus on therapeutic implications. RasGAP 蛋白 DAB2IP 的抑瘤功能最新研究进展及其治疗意义
Cell Death Differ. 2024 Jul;31(7):844-854. doi: 10.1038/s41418-024-01332-3. Epub 2024 Jun 20.
2
Protocol for HiBiT tagging endogenous proteins using CRISPR-Cas9 gene editing.使用 CRISPR-Cas9 基因编辑进行 HiBiT 标记内源性蛋白的方案。
STAR Protoc. 2024 Jun 21;5(2):103000. doi: 10.1016/j.xpro.2024.103000. Epub 2024 Apr 9.
3
A proteome-wide atlas of drug mechanism of action.
药物作用机制的蛋白质组学全景图谱。
Nat Biotechnol. 2023 Jun;41(6):845-857. doi: 10.1038/s41587-022-01539-0. Epub 2023 Jan 2.
4
Thiostrepton confers protection against reactive oxygen species-related apoptosis by restraining FOXM1-triggerred development of gastric cancer.硫链丝菌素通过抑制 FOXM1 触发的胃癌发生来抵抗活性氧相关的细胞凋亡。
Free Radic Biol Med. 2022 Nov 20;193(Pt 1):385-404. doi: 10.1016/j.freeradbiomed.2022.09.018. Epub 2022 Sep 22.
5
Thiostrepton induces ferroptosis in pancreatic cancer cells through STAT3/GPX4 signalling.硫链丝菌素通过 STAT3/GPX4 信号诱导胰腺癌细胞发生铁死亡。
Cell Death Dis. 2022 Jul 20;13(7):630. doi: 10.1038/s41419-022-05082-3.
6
The bacterial thiopeptide thiostrepton. An update of its mode of action, pharmacological properties and applications.细菌噻肽类抗生素硫链丝菌素:作用模式、药理学性质和应用的最新进展。
Eur J Pharmacol. 2022 Jan 5;914:174661. doi: 10.1016/j.ejphar.2021.174661. Epub 2021 Dec 3.
7
Is tumour-expressed aminopeptidase N (APN/CD13) structurally and functionally unique?肿瘤细胞表达的氨基肽酶 N(APN/CD13)在结构和功能上是否具有独特性?
Biochim Biophys Acta Rev Cancer. 2021 Dec;1876(2):188641. doi: 10.1016/j.bbcan.2021.188641. Epub 2021 Oct 22.
8
Identification of lysosome-targeting drugs with anti-inflammatory activity as potential invasion inhibitors of treatment resistant HER2 positive cancers.鉴定具有抗炎活性的溶酶体靶向药物作为潜在的抗 HER2 阳性治疗抵抗性癌症侵袭抑制剂。
Cell Oncol (Dordr). 2021 Aug;44(4):805-820. doi: 10.1007/s13402-021-00603-2. Epub 2021 May 3.
9
CRISPR/Cas9 ribonucleoprotein-mediated knockin generation in hTERT-RPE1 cells.CRISPR/Cas9 核糖核蛋白介导的 hTERT-RPE1 细胞基因敲入。
STAR Protoc. 2021 Mar 24;2(2):100407. doi: 10.1016/j.xpro.2021.100407. eCollection 2021 Jun 18.
10
FOXM1 and Cancer: Faulty Cellular Signaling Derails Homeostasis.叉头框蛋白M1(FOXM1)与癌症:细胞信号传导异常破坏体内平衡。
Front Oncol. 2021 Feb 15;10:626836. doi: 10.3389/fonc.2020.626836. eCollection 2020.