Suppr超能文献

ZBSF BH07的全基因组分析及抗菌机制揭示其在葡萄病害生物防治和葡萄生长促进中的双重作用

Complete Genome Analysis and Antimicrobial Mechanism of ZBSF BH07 Reveal Its Dual Role in the Biocontrol of Grapevine Diseases and Growth Promotion in Grapevines.

作者信息

Yin Xiangtian, Wang Chundong, Yuan Lifang, Wei Yanfeng, Li Tinggang, Liu Qibao, Han Xing, Wu Xinying, Wang Chaoping, Jiang Xilong

机构信息

Shandong Academy of Grape, Shandong Academy of Agricultural Sciences, Jinan 250100, China.

Shandong Key Laboratory for Green Prevention and Control of Agricultural Pests, Shandong Academy of Agricultural Sciences, Jinan 250100, China.

出版信息

Microorganisms. 2025 Jul 28;13(8):1756. doi: 10.3390/microorganisms13081756.

Abstract

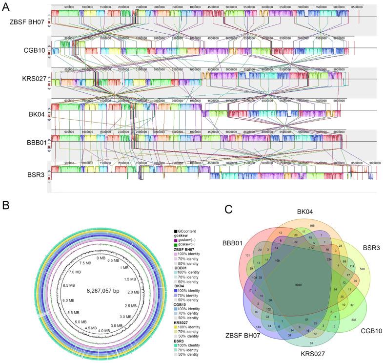
is a multifaceted bacterium with both pathogenic and beneficial strains, and nonpathogenic species have shown potential as plant growth-promoting rhizobacteria (PGPRs) and biocontrol agents. However, the molecular mechanisms underlying their beneficial functions remain poorly characterized. This study systematically investigated the antimicrobial mechanisms and plant growth-promoting properties of strain ZBSF BH07, isolated from the grape rhizosphere, by combining genomic and functional analyses, including whole-genome sequencing, gene annotation, phylogenetic and comparative genomics, in vitro antifungal assays, and plant growth promotion evaluations. The results showed that ZBSF BH07 exhibited broad-spectrum antifungal activity, inhibiting 14 grape pathogens with an average inhibition rate of 56.58% and showing dual preventive/curative effects against grape white rot, while also significantly promoting grape seedling growth with increases of 54.9% in plant height, 172.9% in root fresh weight, and 231.34% in root dry weight. Genomic analysis revealed an 8.56-Mb genome (two chromosomes and one plasmid) encoding 7431 genes and 26 secondary metabolite biosynthesis clusters (predominantly nonribosomal peptide synthetases), supporting its capacity for antifungal metabolite secretion, and functional analysis confirmed genes for indole-3-acetic acid (IAA) synthesis, phosphate solubilization, and siderophore production. These results demonstrate that ZBSF BH07 suppresses pathogens via antifungal metabolites and enhances grape growth through phytohormone regulation and nutrient acquisition, providing novel insights into the dual mechanisms of as a biocontrol and growth-promoting agent and laying a scientific foundation for developing sustainable grapevine disease management strategies.

摘要

是一种具有多种特性的细菌,包含致病菌株和有益菌株,非致病物种已显示出作为植物促生根际细菌(PGPRs)和生物防治剂的潜力。然而,其有益功能背后的分子机制仍未得到充分表征。本研究通过结合基因组和功能分析,包括全基因组测序、基因注释、系统发育和比较基因组学、体外抗真菌试验以及植物生长促进评估,系统地研究了从葡萄根际分离的ZBSF BH07菌株的抗菌机制和植物生长促进特性。结果表明,ZBSF BH07表现出广谱抗真菌活性,对14种葡萄病原菌具有抑制作用,平均抑制率为56.58%,对葡萄白腐病具有预防/治疗双重效果,同时还显著促进了葡萄幼苗的生长,株高增加了54.9%,根鲜重增加了172.9%,根干重增加了231.34%。基因组分析揭示了一个8.56-Mb的基因组(两条染色体和一个质粒),编码7431个基因和26个次生代谢物生物合成簇(主要是非核糖体肽合成酶),支持其分泌抗真菌代谢物的能力,功能分析证实了吲哚-3-乙酸(IAA)合成、磷溶解和铁载体产生的基因。这些结果表明,ZBSF BH07通过抗真菌代谢物抑制病原体,并通过植物激素调节和养分获取增强葡萄生长,为其作为生物防治和生长促进剂的双重机制提供了新的见解,并为制定可持续的葡萄病害管理策略奠定了科学基础。

https://cdn.ncbi.nlm.nih.gov/pmc/blobs/fe4d/12388634/079baa9dfd70/microorganisms-13-01756-g001.jpg

文献AI研究员

20分钟写一篇综述,助力文献阅读效率提升50倍。

立即体验

用中文搜PubMed

大模型驱动的PubMed中文搜索引擎

马上搜索

文档翻译

学术文献翻译模型,支持多种主流文档格式。

立即体验