Suppr超能文献

使用美国食品药品监督管理局不良事件报告系统数据库的数据对非甾体抗炎药所致胃肠道损伤进行综合分析

Comprehensive Analysis of Gastrointestinal Injury Induced by Nonsteroidal Anti-Inflammatory Drugs Using Data from FDA Adverse Event Reporting System Database.

作者信息

Kei Motoki, Uesawa Yoshihiro

机构信息

Department of Medical Molecular Informatics, Meiji Pharmaceutical University, Tokyo 204-8588, Japan.

Department of Pharmacy, Tokyo Women's Medical University Adachi Medical Center, 4-33-1 Kohoku, Adachi-ku, Tokyo 123-8558, Japan.

出版信息

Pharmaceuticals (Basel). 2025 Aug 14;18(8):1204. doi: 10.3390/ph18081204.

Abstract

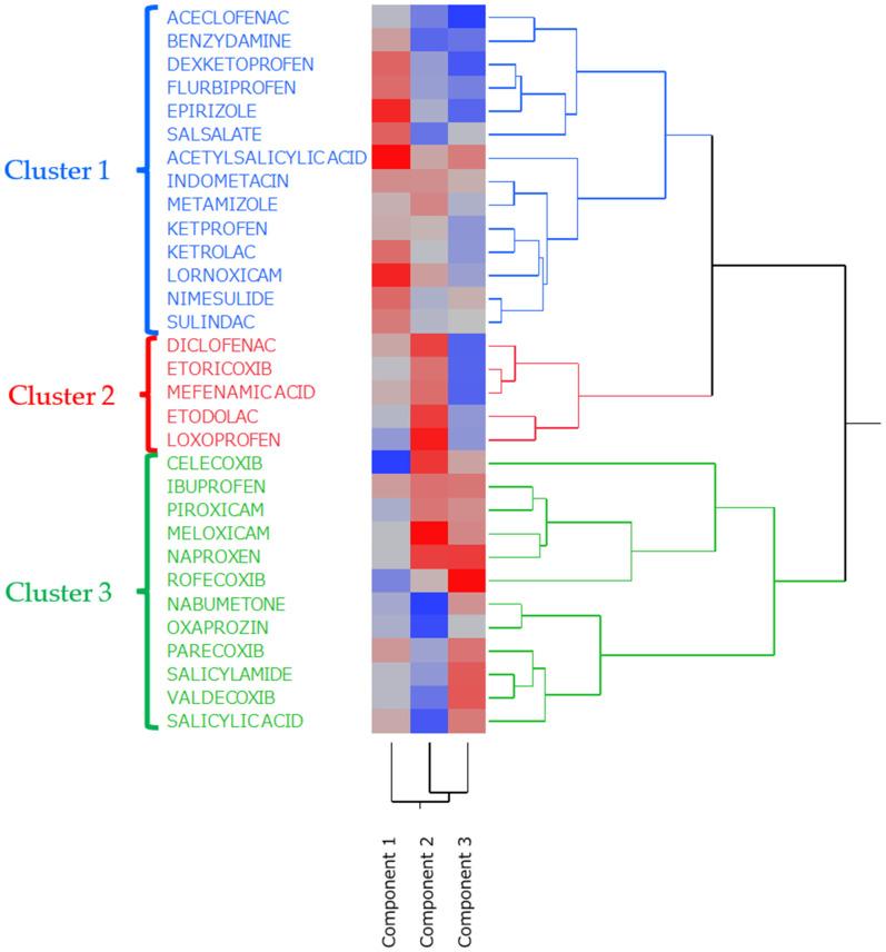
Nonsteroidal anti-inflammatory drugs (NSAIDs) are commonly associated with gastrointestinal (GI) adverse events. This study aimed to assess the incidence and patterns of NSAID-induced GI disorders using the FDA Adverse Event Reporting System (FAERS) database and to compare the risks among different NSAIDs. NSAID-related reports were extracted from FAERS, focusing on 21 ulcer-related GI events with ≥1000 reports each, based on MedDRA v26.0. The number of reports, reporting odds ratios, and -values were calculated and visualized using a volcano plot. Principal component analysis(PCA) was carried out to reduce the dimensionality of the dataset and revealed under-lying patterns in the data.PCA was performed to identify patterns related to risk, severity, and injury site, whereas hierarchical clustering was used to group NSAIDs based on these patterns. Hierarchical cluster analysis is a method of grouping similar data to generate a classification. Statistically significant signals were identified for 19 of the 21 GI-related adverse events, including the serious condition of perforation. PCA revealed that the first component represented risk, the second severity, and the third the site of injury (upper vs. lower GI tract). Cyclooxygenase-2 (COX-2) selective NSAIDs (e.g., celecoxib, rofecoxib) were associated with a lower incidence but greater severity, primarily in the upper GI tract. Conversely, nonselective NSAIDs (e.g., acetylsalicylic acid, lornoxicam) showed higher incidence rates, though the events were generally milder. In our dataset, acetylsalicylic acid had the highest incidence, whereas meloxicam showed the highest severity. Clustering analysis revealed three distinct NSAID groups with differing patterns in risk, severity, and affected GI site. Mild adverse events may be underreported in FAERS. Dosage-related effects were not assessed in this study. NSAIDs differ significantly in their gastrointestinal adverse event profiles, attributable to COX selectivity. When selecting an NSAID, both the likelihood and the nature of potential GI harm should be considered.

摘要

非甾体抗炎药(NSAIDs)通常与胃肠道(GI)不良事件相关。本研究旨在使用美国食品药品监督管理局不良事件报告系统(FAERS)数据库评估NSAIDs引起的GI疾病的发生率和模式,并比较不同NSAIDs之间的风险。基于MedDRA v26.0,从FAERS中提取与NSAID相关的报告,重点关注21种与溃疡相关的GI事件,每种事件报告数≥1000例。计算报告数量、报告比值比和P值,并使用火山图进行可视化。进行主成分分析(PCA)以降低数据集的维度,并揭示数据中的潜在模式。进行PCA以识别与风险、严重程度和损伤部位相关的模式,而层次聚类则用于根据这些模式对NSAIDs进行分组。层次聚类分析是一种对相似数据进行分组以生成分类的方法。在21种与GI相关的不良事件中,有19种发现了具有统计学意义的信号,包括穿孔这一严重情况。PCA显示,第一成分代表风险,第二成分代表严重程度,第三成分代表损伤部位(上消化道与下消化道)。环氧合酶-2(COX-2)选择性NSAIDs(如塞来昔布、罗非昔布)的发生率较低,但严重程度较高,主要发生在上消化道。相反,非选择性NSAIDs(如阿司匹林、氯诺昔康)的发生率较高,不过这些事件通常较轻。在我们的数据集中,阿司匹林的发生率最高,而美洛昔康的严重程度最高。聚类分析揭示了三个不同的NSAID组,它们在风险、严重程度和受影响的GI部位方面具有不同的模式。FAERS中可能未充分报告轻度不良事件。本研究未评估剂量相关效应。由于COX选择性,NSAIDs在胃肠道不良事件方面存在显著差异。选择NSAID时,应同时考虑潜在GI损害的可能性和性质。

https://cdn.ncbi.nlm.nih.gov/pmc/blobs/58fe/12388942/5d2dd233ee86/pharmaceuticals-18-01204-g001.jpg

文献检索

告别复杂PubMed语法,用中文像聊天一样搜索,搜遍4000万医学文献。AI智能推荐,让科研检索更轻松。

立即免费搜索

文件翻译

保留排版,准确专业,支持PDF/Word/PPT等文件格式,支持 12+语言互译。

免费翻译文档

深度研究

AI帮你快速写综述,25分钟生成高质量综述,智能提取关键信息,辅助科研写作。

立即免费体验