• 文献检索
  • 文档翻译
  • 深度研究
  • 学术资讯
  • Suppr Zotero 插件Zotero 插件
  • 邀请有礼
  • 套餐&价格
  • 历史记录
应用&插件
Suppr Zotero 插件Zotero 插件浏览器插件Mac 客户端Windows 客户端微信小程序
定价
高级版会员购买积分包购买API积分包
服务
文献检索文档翻译深度研究API 文档MCP 服务
关于我们
关于 Suppr公司介绍联系我们用户协议隐私条款
关注我们

Suppr 超能文献

核心技术专利:CN118964589B侵权必究
粤ICP备2023148730 号-1Suppr @ 2026

文献检索

告别复杂PubMed语法,用中文像聊天一样搜索,搜遍4000万医学文献。AI智能推荐,让科研检索更轻松。

立即免费搜索

文件翻译

保留排版,准确专业,支持PDF/Word/PPT等文件格式,支持 12+语言互译。

免费翻译文档

深度研究

AI帮你快速写综述,25分钟生成高质量综述,智能提取关键信息,辅助科研写作。

立即免费体验

IFNAR1缺陷增加了MDCK细胞中流感疫苗病毒的产量。

Deficiency of IFNAR1 Increases the Production of Influenza Vaccine Viruses in MDCK Cells.

作者信息

Wang Qi, Chen Tuanjie, Feng Mengru, Zheng Mei, Gao Feixia, Qiu Chenchen, Luo Jian, Li Xiuling

机构信息

Department of Virus and Vaccine, Shanghai Institute of Biological Products, Shanghai 200052, China.

出版信息

Viruses. 2025 Aug 8;17(8):1097. doi: 10.3390/v17081097.

DOI:10.3390/v17081097
PMID:40872812
原文链接:https://pmc.ncbi.nlm.nih.gov/articles/PMC12390705/
Abstract

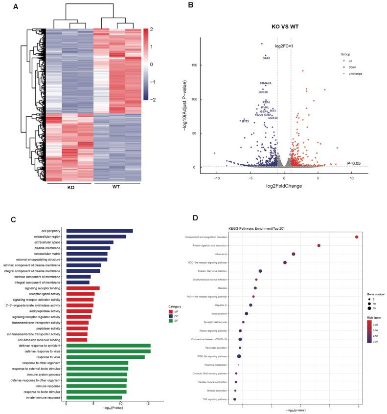
Cell culture-based influenza vaccines exhibit comparable safety and immunogenicity to traditional egg-based vaccines. However, improving viral yield remains a key challenge in optimizing cell culture-based production systems. Madin-Darby canine kidney (MDCK) cells, the predominant cell line for influenza vaccine production, inherently activate interferon (IFN)-mediated antiviral defenses that restrict viral replication. To overcome this limitation, we employed CRISPR/Cas9 gene-editing technology to generate an IFN alpha/beta receptor subunit 1 (IFNAR1)-knockout (KO) adherent MDCK cell line. Viral titer analysis demonstrated significant enhancements in the yield of multiple vaccine strains (H1N1, H3N2, and type B) in IFNAR1-KO cells compared to wild-type (WT) cells. Transcriptomic profiling revealed marked downregulation of key interferon-stimulated genes (ISGs)-including , , and -within the IFNAR1-KO cells, indicating a persistent suppression of antiviral responses that established a more permissive microenvironment for influenza virus replication. Collectively, the engineered IFNAR1-KO cell line provides a valuable tool for influenza virus research and a promising strategy for optimizing large-scale MDCK cell cultures to enhance vaccine production efficiency.

摘要

基于细胞培养的流感疫苗与传统的基于鸡蛋的疫苗相比,具有相当的安全性和免疫原性。然而,提高病毒产量仍然是优化基于细胞培养的生产系统的关键挑战。流感疫苗生产的主要细胞系——犬肾传代细胞(MDCK)细胞,固有地激活干扰素(IFN)介导的抗病毒防御,从而限制病毒复制。为了克服这一限制,我们采用CRISPR/Cas9基因编辑技术生成了一种干扰素α/β受体亚基1(IFNAR1)基因敲除(KO)的贴壁MDCK细胞系。病毒滴度分析表明,与野生型(WT)细胞相比,IFNAR1-KO细胞中多种疫苗株(H1N1、H3N2和B型)的产量有显著提高。转录组分析显示,IFNAR1-KO细胞内关键的干扰素刺激基因(ISGs)——包括 、 和 显著下调,表明抗病毒反应持续受到抑制,从而为流感病毒复制建立了一个更宽松的微环境。总的来说,工程化的IFNAR1-KO细胞系为流感病毒研究提供了一个有价值的工具,也是优化大规模MDCK细胞培养以提高疫苗生产效率的一个有前景的策略。

https://cdn.ncbi.nlm.nih.gov/pmc/blobs/5aec/12390705/a209af27b936/viruses-17-01097-g008.jpg
https://cdn.ncbi.nlm.nih.gov/pmc/blobs/5aec/12390705/c6f709d1b1e8/viruses-17-01097-g001.jpg
https://cdn.ncbi.nlm.nih.gov/pmc/blobs/5aec/12390705/69acdfa05192/viruses-17-01097-g002.jpg
https://cdn.ncbi.nlm.nih.gov/pmc/blobs/5aec/12390705/da2130c80d60/viruses-17-01097-g003.jpg
https://cdn.ncbi.nlm.nih.gov/pmc/blobs/5aec/12390705/e5bec3997431/viruses-17-01097-g004.jpg
https://cdn.ncbi.nlm.nih.gov/pmc/blobs/5aec/12390705/b26449a15783/viruses-17-01097-g005.jpg
https://cdn.ncbi.nlm.nih.gov/pmc/blobs/5aec/12390705/a6bc0e09f278/viruses-17-01097-g006.jpg
https://cdn.ncbi.nlm.nih.gov/pmc/blobs/5aec/12390705/cc104a132887/viruses-17-01097-g007.jpg
https://cdn.ncbi.nlm.nih.gov/pmc/blobs/5aec/12390705/a209af27b936/viruses-17-01097-g008.jpg
https://cdn.ncbi.nlm.nih.gov/pmc/blobs/5aec/12390705/c6f709d1b1e8/viruses-17-01097-g001.jpg
https://cdn.ncbi.nlm.nih.gov/pmc/blobs/5aec/12390705/69acdfa05192/viruses-17-01097-g002.jpg
https://cdn.ncbi.nlm.nih.gov/pmc/blobs/5aec/12390705/da2130c80d60/viruses-17-01097-g003.jpg
https://cdn.ncbi.nlm.nih.gov/pmc/blobs/5aec/12390705/e5bec3997431/viruses-17-01097-g004.jpg
https://cdn.ncbi.nlm.nih.gov/pmc/blobs/5aec/12390705/b26449a15783/viruses-17-01097-g005.jpg
https://cdn.ncbi.nlm.nih.gov/pmc/blobs/5aec/12390705/a6bc0e09f278/viruses-17-01097-g006.jpg
https://cdn.ncbi.nlm.nih.gov/pmc/blobs/5aec/12390705/cc104a132887/viruses-17-01097-g007.jpg
https://cdn.ncbi.nlm.nih.gov/pmc/blobs/5aec/12390705/a209af27b936/viruses-17-01097-g008.jpg

相似文献

1
Deficiency of IFNAR1 Increases the Production of Influenza Vaccine Viruses in MDCK Cells.IFNAR1缺陷增加了MDCK细胞中流感疫苗病毒的产量。
Viruses. 2025 Aug 8;17(8):1097. doi: 10.3390/v17081097.
2
Evaluation of a qualified MDCK cell line for virus isolation to develop cell-based influenza vaccine viruses with appropriate antigenicity.评估一种合格的 MDCK 细胞系用于病毒分离,以开发具有适当抗原性的细胞基流感疫苗病毒。
Vaccine. 2024 Oct 3;42(23):126242. doi: 10.1016/j.vaccine.2024.126242. Epub 2024 Aug 29.
3
Triethylamine inhibits influenza A virus infection and growth via mechanisms independent of viral neuraminidase and RNA-dependent RNA polymerase.三乙胺通过独立于病毒神经氨酸酶和RNA依赖性RNA聚合酶的机制抑制甲型流感病毒的感染和生长。
PLoS One. 2025 Aug 7;20(8):e0329964. doi: 10.1371/journal.pone.0329964. eCollection 2025.
4
Integrating bioinformatic analysis, network pharmacology, molecular docking and experimental validation to explore the mechanism of Tian Long Cha against influenza virus.整合生物信息学分析、网络药理学、分子对接和实验验证以探究天龙茶抗流感病毒的机制。
J Ethnopharmacol. 2025 Jun 12;349:119964. doi: 10.1016/j.jep.2025.119964. Epub 2025 May 12.
5
Generation of a High-Growth Influenza Vaccine Strain in MDCK Cells for Vaccine Preparedness.在MDCK细胞中产生用于疫苗储备的高生长流感疫苗株。
J Microbiol Biotechnol. 2018 Jun 28;28(6):997-1006. doi: 10.4014/jmb.1712.12007.
6
IFITM knockout DF1 cells produce higher influenza and newcastle disease viral yields: a proof of concept for avian origin cell-based vaccine production.IFITM基因敲除的DF1细胞产生更高的流感和新城疫病毒产量:基于禽源细胞的疫苗生产概念验证。
Vaccine. 2025 Aug 13;61:127360. doi: 10.1016/j.vaccine.2025.127360. Epub 2025 Jun 20.
7
Comparison of egg and high yielding MDCK cell-derived live attenuated influenza virus for commercial production of trivalent influenza vaccine: in vitro cell susceptibility and influenza virus replication kinetics in permissive and semi-permissive cells.比较鸡蛋和高产 MDCK 细胞来源的减毒活流感病毒在商业化生产三价流感疫苗中的应用:在允许和半允许细胞中细胞易感性和流感病毒复制动力学的比较。
Vaccine. 2010 May 14;28(22):3848-55. doi: 10.1016/j.vaccine.2010.03.005. Epub 2010 Mar 20.
8
Air-liquid interface model for influenza aerosol exposure .流感气溶胶暴露的气液界面模型
J Virol. 2025 Jul 22;99(7):e0061925. doi: 10.1128/jvi.00619-25. Epub 2025 Jun 3.
9
The Originally Established PBE Cell Line as a Reliable In Vitro Model for Investigating SIV Infection and Immunity.最初建立的PBE细胞系作为研究SIV感染和免疫的可靠体外模型。
Int J Mol Sci. 2025 Jun 16;26(12):5764. doi: 10.3390/ijms26125764.
10
Recombinant quadrivalent influenza vaccine (RIV) induces robust cell-mediated and HA-specific B cell humoral immune responses among healthcare personnel.重组四价流感疫苗(RIV)在医护人员中诱导出强大的细胞介导免疫反应和HA特异性B细胞体液免疫反应。
Vaccine. 2025 Jun 19;61:127361. doi: 10.1016/j.vaccine.2025.127361.

本文引用的文献

1
Insights into IAV Replication and Lipid Metabolism in Suspension-Adapted MDCK-STAT1-KO Cells.对悬浮适应型MDCK-STAT1基因敲除细胞中甲型流感病毒复制和脂质代谢的见解。
Vaccines (Basel). 2025 Jan 22;13(2):106. doi: 10.3390/vaccines13020106.
2
Unveiling the multi-characteristic potential of hyper-productive suspension MDCK cells for advanced influenza A virus propagation.揭示高产悬浮MDCK细胞在甲型流感病毒高效传播方面的多特性潜力。
Vaccine. 2025 Apr 11;52:126900. doi: 10.1016/j.vaccine.2025.126900. Epub 2025 Feb 21.
3
Pandemic preparedness of effective vaccines for the outbreak of newly H5N1 highly pathogenic avian influenza virus.
针对新出现的H5N1高致病性禽流感病毒疫情的有效疫苗的大流行防范。
Virol Sin. 2024 Dec;39(6):981-985. doi: 10.1016/j.virs.2024.11.005. Epub 2024 Nov 30.
4
Construction of an IFNAR1 knockout MDBK cell line using CRISPR/Cas9 and its effect on bovine virus replication.利用 CRISPR/Cas9 构建 IFNAR1 敲除 MDBK 细胞系及其对牛病毒复制的影响。
Front Immunol. 2024 Jul 19;15:1404649. doi: 10.3389/fimmu.2024.1404649. eCollection 2024.
5
Reduction in Interferon-Stimulated Genes Contributes to High-Yield Production of Influenza Virus in Suspension MDCK Cells.干扰素刺激基因的减少有助于流感病毒在悬浮MDCK细胞中的高产。
Vaccines (Basel). 2024 Mar 9;12(3):287. doi: 10.3390/vaccines12030287.
6
A Knockout of the IFITM3 Gene Increases the Sensitivity of WI-38 VA13 Cells to the Influenza A Virus.IFITM3 基因敲除提高 WI-38VA13 细胞对甲型流感病毒的敏感性。
Int J Mol Sci. 2024 Jan 3;25(1):625. doi: 10.3390/ijms25010625.
7
TRAF3 deficiency in MDCK cells improved sensitivity to the influenza A virus.MDCK细胞中TRAF3基因缺失提高了对甲型流感病毒的敏感性。
Heliyon. 2023 Aug 21;9(9):e19246. doi: 10.1016/j.heliyon.2023.e19246. eCollection 2023 Sep.
8
Development of MDCK-based quadrivalent split seasonal influenza virus vaccine with high safety and immunoprotection: A preclinical study.基于 MDCK 的四价季节性流感病毒拆分疫苗的研发:具有高安全性和免疫保护力的临床前研究。
Antiviral Res. 2023 Aug;216:105639. doi: 10.1016/j.antiviral.2023.105639. Epub 2023 Jun 1.
9
JAK/STAT pathway: Extracellular signals, diseases, immunity, and therapeutic regimens.JAK/STAT信号通路:细胞外信号、疾病、免疫及治疗方案
Front Bioeng Biotechnol. 2023 Feb 23;11:1110765. doi: 10.3389/fbioe.2023.1110765. eCollection 2023.
10
Cell-Based Manufacturing Technology Increases Antigenic Match of Influenza Vaccine and Results in Improved Effectiveness.基于细胞的制造技术提高了流感疫苗的抗原匹配度并提高了有效性。
Vaccines (Basel). 2022 Dec 26;11(1):52. doi: 10.3390/vaccines11010052.