Suppr超能文献

拯救的细小病毒(TTSuV1)在小鼠体内的免疫反应与复制

Immune Responses and Replication of Rescued Torque Teno Virus (TTSuV1) in Mice.

作者信息

Islam Md-Tariqul, Webb Brett, Ramamoorthy Sheela

机构信息

Department of Microbiological Sciences, North Dakota State University, Fargo, ND 58102, USA.

Department of Microbiology and Immunology, Faculty of Veterinary, Animal, and Biomedical Sciences, Sylhet Agricultural University, Sylhet 3100, Bangladesh.

出版信息

Viruses. 2025 Aug 12;17(8):1105. doi: 10.3390/v17081105.

Abstract

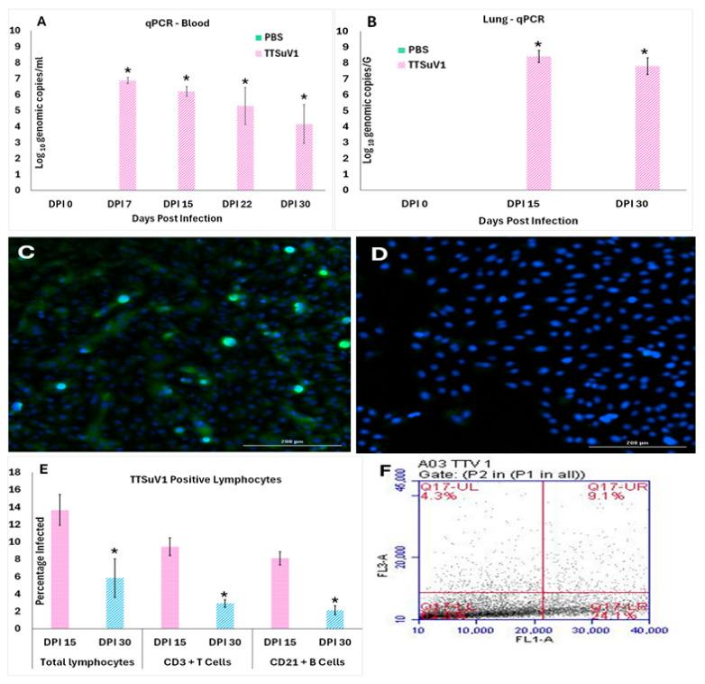
Although Torque Teno Viruses (TTVs) were initially considered to be ubiquitous members of the mammalian virome, the finding that swine TTVs (TTSuV) can act as primary pathogens elevates the possible status of swine TTVs (TTSuVs) to an emerging swine pathogen. Since their discovery, the molecular mechanisms of TTV-host interactions remain largely unknown as robust in vitro culture systems and in vivo animal models have not been available. This study was undertaken to address some of these long-standing gaps. Recombinant TTSuV1 rescued from an infectious clone was used to infect C57BL/J6 mice. Infected mice seroconverted within 15 days post-infection and mounted virus neutralizing antibody responses. Viral DNA was detected in blood and lung tissue for the duration of the study. TTSuV1 isolated from the lung tissue of infected mice productively and serially infected PK-15 cells in vitro, indicating that the treatment produced viable, replicative viral particles in the host. TTSuV1 antigen was also detected by flow cytometry in lymphocytes, including the T and B lymphocyte subsets. Infected mice exhibited mild splenic hyperplasia and lymphopenia. The ability to respond to mitogenic stimuli was highly diminished in infected mice and a striking lack of virus-specific recall responses was observed for the 30-day duration of the study. Therefore, this study is the first to provide experimental evidence that recombinant TTSuV1 rescued from an infectious clone is infective and induces immune responses in laboratory mice. This model provides a critical tool for advancing research on TTV immunopathogenesis.

摘要

尽管Torque Teno病毒(TTVs)最初被认为是哺乳动物病毒群落中普遍存在的成员,但猪TTVs(TTSuV)可作为主要病原体这一发现将猪TTVs(TTSuVs)的可能地位提升为一种新兴的猪病原体。自其被发现以来,由于缺乏强大的体外培养系统和体内动物模型,TTV与宿主相互作用的分子机制在很大程度上仍不为人知。本研究旨在填补其中一些长期存在的空白。从感染性克隆中拯救的重组TTSuV1被用于感染C57BL/J6小鼠。感染的小鼠在感染后15天内血清转化并产生病毒中和抗体反应。在研究期间,在血液和肺组织中检测到病毒DNA。从感染小鼠的肺组织中分离出的TTSuV1在体外能有效且连续地感染PK - 15细胞,表明该处理在宿主体内产生了有活力、可复制的病毒颗粒。通过流式细胞术在淋巴细胞(包括T和B淋巴细胞亚群)中也检测到了TTSuV1抗原。感染的小鼠表现出轻度脾肿大和淋巴细胞减少。感染的小鼠对促有丝分裂刺激的反应能力大大降低,并且在研究的30天期间观察到明显缺乏病毒特异性回忆反应。因此,本研究首次提供了实验证据,证明从感染性克隆中拯救出的重组TTSuV1具有感染性并能在实验室小鼠中诱导免疫反应。该模型为推进TTV免疫发病机制的研究提供了关键工具。

https://cdn.ncbi.nlm.nih.gov/pmc/blobs/9936/12390732/9326e86494c1/viruses-17-01105-g001.jpg

文献检索

告别复杂PubMed语法,用中文像聊天一样搜索,搜遍4000万医学文献。AI智能推荐,让科研检索更轻松。

立即免费搜索

文件翻译

保留排版,准确专业,支持PDF/Word/PPT等文件格式,支持 12+语言互译。

免费翻译文档

深度研究

AI帮你快速写综述,25分钟生成高质量综述,智能提取关键信息,辅助科研写作。

立即免费体验